Eccomi, ho inserito come da consiglio un irf 640 avevo quello, al posto del tip142, ho tolto la resistenza da uscita 1 del lm358 (operazionale) ed ho inserito una resistenza da 10k tra gate e source, infine ho inserito un diodo in parallelo alla pompa, collaudato e il funzionamento c'è.
Ora vorrei aggiungere un allarme che in caso di mancanza di acqua dalla cisterna mi segnala con un led e interrompe la pompa, avevo messo questo opzional sulla precedente configurazione ma su questa non funziona, mi spiego:
in funzionamento della pompa, si attiva allarme e la pompa si interrompe ma quando cessa allarme, non riparte il ciclo se non dopo molto tempo e disalimentando il circuito, questo opzional era stato suggerito da un utente del forum e funzionava bene ma in questa configurazione no, credo che il pilotaggio del mosfet avviene in tensione e non in corrente come sul tip e detto opzional non è adatto, essendo il tutto alimentato a batteria era inserito per il basso consumo, di seguito inserisco un estratto delle due versioni quella prima e quella attuale non funzionante, il red proviene da uno switch collegato al galeggiante, sto cercando una soluzione per completare il progettino, ma non riesco a capire come inibire a seguito allarme la pompa senza compromettere la funzionaità del circuito a monte
grazie per l'aiuto prestato
Irrigazione vasi dei fiori
Moderatori:
carloc,
g.schgor,
BrunoValente,
IsidoroKZ
26 messaggi
• Pagina 3 di 3 • 1, 2, 3
0
voti
0
voti
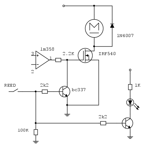
Nel nuovo schema, rimetterei il resistore da 22K (forse meglio ridurlo a 4,7k) in serie all'uscita 1 del lm358.
Il relè red si scrive "reed".
Il resistore da 100 k, forse serve a nulla, può venire tolto.

Il relè red si scrive "reed".
Il resistore da 100 k, forse serve a nulla, può venire tolto.

0
voti
Concordo con Marco, il resistore in serie al gate devi rimetterlo, se il consumo deve essere ridotto puoi anche lasciarlo da 22k, quello da 100k non serve.
Controlla che il mosfet non arrivi a scottare quando la pompa è accesa: l'IRF640 è meno adatto dell'IRF540 perché ha una RON più alta, quindi scalda di più.
Controlla che il mosfet non arrivi a scottare quando la pompa è accesa: l'IRF640 è meno adatto dell'IRF540 perché ha una RON più alta, quindi scalda di più.
-

BrunoValente
39,6k 7 11 13 - G.Master EY

- Messaggi: 7796
- Iscritto il: 8 mag 2007, 14:48
0
voti
Ho spostato il 100K in modo da dare uno stato definito ai 2 BC337. Aggiunto secondo transistor per ridurre la corrente nel Reed.
Il diodo sulla pompa puoi sbizzarrirti, non è critico

0
voti
Dato che il reed ha una funzione di "sicurezza" consiglio di implementarlo "a caduta".
Ovvero se non ho il consenso del contatto chiuso la pompa non si avvia.
Io implementerei anche un driver per il mosfet, anche discreto. Per la variazione di BOM/spazio preferisco non pilotare direttamente il MOSFET con l'OP-AMP
MarcoD Calcoli che non ho fatto, sono andato in a naso. 

Ovvero se non ho il consenso del contatto chiuso la pompa non si avvia.
Io implementerei anche un driver per il mosfet, anche discreto. Per la variazione di BOM/spazio preferisco non pilotare direttamente il MOSFET con l'OP-AMP

26 messaggi
• Pagina 3 di 3 • 1, 2, 3
Chi c’è in linea
Visitano il forum: Google [Bot] e 92 ospiti

Elettrotecnica e non solo (admin)
Un gatto tra gli elettroni (IsidoroKZ)
Esperienza e simulazioni (g.schgor)
Moleskine di un idraulico (RenzoDF)
Il Blog di ElectroYou (webmaster)
Idee microcontrollate (TardoFreak)
PICcoli grandi PICMicro (Paolino)
Il blog elettrico di carloc (carloc)
DirtEYblooog (dirtydeeds)
Di tutto... un po' (jordan20)
AK47 (lillo)
Esperienze elettroniche (marco438)
Telecomunicazioni musicali (clavicordo)
Automazione ed Elettronica (gustavo)
Direttive per la sicurezza (ErnestoCappelletti)
EYnfo dall'Alaska (mir)
Apriamo il quadro! (attilio)
H7-25 (asdf)
Passione Elettrica (massimob)
Elettroni a spasso (guidob)
Bloguerra (guerra)





