Cos'è ElectroYou | Login Iscriviti

ElectroYou - la comunità dei professionisti del mondo elettrico

Orologio a led

Elettronica lineare e digitale: didattica ed applicazioni

Moderatori: Foto Utentecarloc, Foto Utenteg.schgor, Foto UtenteBrunoValente, Foto UtenteIsidoroKZ

0
voti

[201] Re: Orologio a led

Messaggioda Foto UtenteIsidoroKZ » 25 mag 2011, 22:27

giorjevic ha scritto:Tutti i piedini degli integrati collegati al negativo segnavo 0V


Tutti i piedini degli integrati collegati al positivo sono a 12.04V

Mi pare che non sia proprio giusto. Se ben ricordo il tuo alimentatore genera proprio 12.04V. Se monti il circuito che ho disegnato, l'alimentazione arriva agli integrati passando attraverso un diodo 1N4007 (o quello che hai trovato), e quindi dovrebbe essere dalle parti di 11.5V. Verifica che in serie all'alimentazione positiva che arriva dall'alimentatore ci sia il diodo.
giorjevic ha scritto:Con l'alimentatore spento e la batteria inserita sui piedini collegati al positivo degli integrati la tensione è di:

8.07V nel CD40106 e nel CD4060 mentre è di 7.90 nel CD4093

Chissa` come mai c'e` questa differenza di tensione 8.07V e 7.90V.

La frase "batteria inserita sui piedini" non mi piace per nulla. Nello schema non c'e` quello. La batteria ha in serie un diodo che va ad alimentare poi tutta la "barra" di alimentazione. Invece fa pensare che colleghi la batteria solo quando ti serve direttamente sugli integrati.
giorjevic ha scritto:Con il probe logico.Inizialmente non funzionava nonostante avessi attaccato il filo lungo 30 cm al negativo e la resistenza ai diversi piedini presi in esame.Adesso ho invertito l'ordine cioè collegando il filo 30cm ai piedini e la resistenza al negativo e tutto funziona.

Sai distinguere anodo e catodo del led? Non e` che per caso li hai scambiati? In un circuito in serie (filo, resistenza, led) puoi scambiare fra di loro gli elementi, funziona lo stesso. La cosa importante e` che il catodo del led vada in qualche modo al negativo (direttamente oppure attraverso, filo, resistenza fa lo stesso), e l'anodo vada verso il punto da misurare, anche qui direttamente o no non cambia nulla.
Verifica dove hai messo anodo e catodo del led.
giorjevic ha scritto:Test Reset: Sul segnale R dell'IC3 quandolascio il pulsante dopo mezzo secondo si spegne il led mentre se non lo premo il led rimane spento quindi il livello logico è zero.

OK, questo funziona.
giorjevic ha scritto:Test oscillatore: Anche sul segnale R dell'IC1 si ha la stessa situazione.Schiaccio il pulsante è il led si accende quindi il livello logico diventa alto rilascio il pulsante e dopo mezzo secondo il led si spegne(livello logico basso).

Ok, questo e` collegato correttamnte.
giorjevic ha scritto:Il led non lampeggia a 2Hz sul Ck2 dell'IC1 e non si accende a mezza luminosità sul Ck128(pin14) dell'IC1. Però appena collego il led a questi due piedini il led si accende molto velocemente per spegnersi poi anche molto velocemente come se ci fosse una scarica violenta e basta.La situazione è analoga sia sul CK2 che sul CK128.

L'oscillatore non funziona, fa pensare che manchi una connessione su una delle alimentazioni. Prova con il probe ad andare sul piedino 16 di IC1, dovrebbe accendersi di continuo.
Finche' l'oscillatore non oscilla generando il segnale a 2Hz le altre prove non sono significative.

Potrebbe anche essere il probe che e` collegato male.
VERIFICA che il probe sia montato correttamente, e che si abbia accensione costante su tutte le alimentazioni positive degli integrati (piedini 16 o 14).

giorjevic ha scritto:Segnale SP* pin 6 IC3: dopo averlo collegato al negativo ha un segnale alto...il led si accende.

Questo e` corretto. Se il led si accende e rimane acceso, vuol dire che il probe funziona (probabilmente).

Il segnale SP* e` quello che spegne tutto (SP=spegnimento). E` attivo basso, indicato dall'asterisco dopo il nome. Quando va basso spegne i led, quando e` alto non li spegne. Potrebbe anche essere chiamato AC accensione, attivo alto, ma e` piu` significativo SP*.
giorjevic ha scritto:Quando tolgo l'alimentatore e lascio solo la batteria però il segnale di SP* rimane sempre alto e non va basso e se premo il pulsante over non succede nulla.

Questo invece non va bene, non so che cosa hai combinato nel montaggio, verifica lo schema.

giorjevic ha scritto:Facendo andare invece il circuito solo con la pila da 9V il seganle SP* rimane sempre basso anche se premo il pulsante OVER.


Fatto casino nel montaggio. Ci sono tutti e tre i diodi? Montati nel verso giusto?

Verifica le alimentazioni del 4060, il lampo breve fa pensare che manchi il positivo.
Per usare proficuamente un simulatore, bisogna sapere molta più elettronica di lui
Plug it in - it works better!
Il 555 sta all'elettronica come Arduino all'informatica! (entrambi loro malgrado)
Se volete risposte rispondete a tutte le mie domande
Avatar utente
Foto UtenteIsidoroKZ
121,2k 1 3 8
G.Master EY
G.Master EY
 
Messaggi: 21059
Iscritto il: 17 ott 2009, 0:00

0
voti

[202] Re: Orologio a led

Messaggioda Foto Utentegiorjevic » 26 mag 2011, 19:02

Il probe è montato correttamente e anche il filo e la resistenza sono collegati correttamente su anodo e catodo come chiesto da te.



L'alimentazione positiva non manca in nessuno dei tre integrati interessati nel primo circuito infatti il probe rimane acceso se con l'anodo vado sui pin16 degli integrati.



I diodi sono montati correttamente ovvero in serie all'alimentazione 12V EXT. A questo punto mi sorge un dubbio. Ma l'alimentazione 12V EXT come deve essere ottenuta? io ho collegato un filo alla barra del positivo sulla breadboard e non sono intervenuto direttamente sul diodo con l'alimentazione.Come devo muovermi? L'alimentatore devo collegarlo direttamente al diodo positivo senza collegare il diodo con un filo alla barra positiva?



i diodi sono montati tutti correttamente e in particolar e la parte che sullo schema coincide con il triangolino rappresenta la parte del diodo colorata di nero (negli 1N4007) mentre la barretta che sta sopra in vertice del triangolo coincide con la parte colorata di di grigio che è una striscia molto piccola.In particolare il diodo che è collegato alla batteria è collegato nel seguente modo: la parte nera più grande del 1N4007 è collegata al positivo della batteria( e il negativo della batteria sulla linea negativa della breadboard) mentre la parte grigia dell'1N4007 è collegata sulla stessa verticale (verticale n°15 della breadboard) con la parte grigia dell'altro 1N4007 con il condensatore elettrolitico da 100uF(solo tramite il piedino positivo del condensatore in quanto il negativo è collegato sul negativo della breadboard) inoltre è collegata con un piedino dell'interruttore;è collegata anche con il piedino 6 dell'IC2B e poi è collegata all'alimentazione positiva della breadboard. Lo schema l'ho seguito passo passo.


L'unica lacuna che ho e dove probabilmente ho sbagliato è quell 12V EXT.


Se vado con il probe sul piedino 16 di ogni integrato con la sola batteria inserita e non l'limentazione cosa dovrebbe succedere? a me il probe rimane spento se però collego l'alimentatore il probe sul piedino 16 degli integrati si accende.è giusto o sbagliato quello che accade con la sola batteria inserita?
Avatar utente
Foto Utentegiorjevic
10 4 8
Frequentatore
Frequentatore
 
Messaggi: 279
Iscritto il: 3 apr 2011, 15:30

0
voti

[203] Re: Orologio a led

Messaggioda Foto UtenteIsidoroKZ » 26 mag 2011, 20:57

giorjevic ha scritto:Il probe è montato correttamente e anche il filo e la resistenza sono collegati correttamente su anodo e catodo come chiesto da te.

OK, l'avevi montata male all'inizio?
giorjevic ha scritto:L'alimentazione positiva non manca in nessuno dei tre integrati interessati nel primo circuito infatti il probe rimane acceso se con l'anodo vado sui pin16 degli integrati.

Ok, buono! Ovviamente pin 16 o 14 a seconda dei casi. Solo per queste tre misure metti il positivo del probe sulla barra positiva, e con il filo del negativo vai a toccare i piedini 8 o 7, alimentazione negativa, dei tre integrati. Dovrebbe accendersi.
giorjevic ha scritto:I diodi sono montati correttamente ovvero in serie all'alimentazione 12V EXT. A questo punto mi sorge un dubbio. Ma l'alimentazione 12V EXT come deve essere ottenuta?

Solo 2 diodi partono dal +12V ext, il terzo parte dalla batteria. L'alimentazione 12Vext e` quella che arriva dall'alimentatore esterno, quello che hai usato finora per alimentare il circuito.
giorjevic ha scritto:io ho collegato un filo alla barra del positivo sulla breadboard e non sono intervenuto direttamente sul diodo con l'alimentazione.Come devo muovermi? L'alimentatore devo collegarlo direttamente al diodo positivo senza collegare il diodo con un filo alla barra positiva?

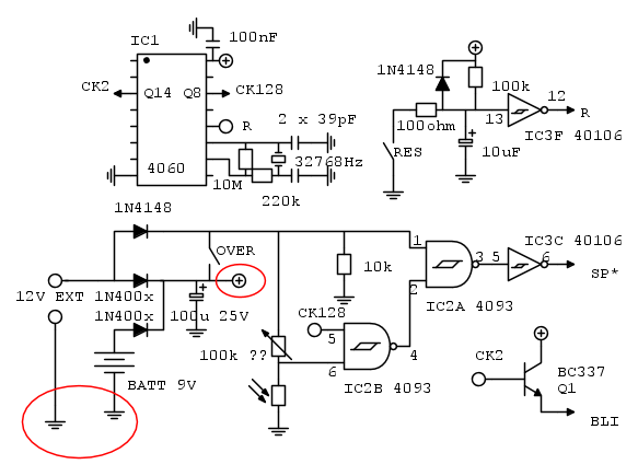
Non ho capito bene che cosa hai fatto. Nello schema seguente ho indicato in una ellisse rossa quale connessione va sulla barra positiva e quale sulla barra negativa.

I due catodi degli 1N4007 vanno sulla barra positiva. Questi due diodi prendono la tensione dell'alimentazione esterna, oppure della batteria, se manca l'alimentazione esterna e la portano sulla barra positiva dove sono collegati tutti gli altri pallini con il + dentro.

Invece i due negativi che arrivano dalle alimentazioni (alimentatore esterno o batteria) sono collegati insieme direttamente alla barra negativa, ed e` li` che il probe deve rimanere quasi sempre (tranne nella misura che ho chiesto prima)



giorjevic ha scritto:i diodi sono montati tutti correttamente e in particolar e la ...

La descrizione mi sembra giusta. Il lato del diodo con la striscia sottile si chiama catodo. I due catodi mettili sulla barra positiva.
giorjevic ha scritto:Se vado con il probe sul piedino 16 di ogni integrato con la sola batteria inserita e non l'limentazione cosa dovrebbe succedere? a me il probe rimane spento se però collego l'alimentatore il probe sul piedino 16 degli integrati si accende.è giusto o sbagliato quello che accade con la sola batteria inserita?


Non e` giusto. Quando togli l'alimentazione esterna gli integrati dovrebbero ancora essere alimentati dalla batteria, quindi il probe accendersi, con una intensita` un po' piu` bassa dato che sono alimentati a 9V al posto che 12V.

Solita foto a fuoco e in cui si vedano i collegamenti :-)! E preparati con una webcam e skype o messenger perche' se vedo che cosa fai in tempo reale si fa prima!
Per usare proficuamente un simulatore, bisogna sapere molta più elettronica di lui
Plug it in - it works better!
Il 555 sta all'elettronica come Arduino all'informatica! (entrambi loro malgrado)
Se volete risposte rispondete a tutte le mie domande
Avatar utente
Foto UtenteIsidoroKZ
121,2k 1 3 8
G.Master EY
G.Master EY
 
Messaggi: 21059
Iscritto il: 17 ott 2009, 0:00

0
voti

[204] Re: Orologio a led

Messaggioda Foto Utentegiorjevic » 27 mag 2011, 20:57

Isidoro sarà la 4a volta che rifaccio il circuito. Non so più dove sia l'errore. Ho fatto una serie di foto con il cellulare di mio fratello ad alta risoluzione solo che siccome sta ricaricando non posso inviare adesso le foto. Appena finisce tra un paio d're posto tutte le foto :D


Sono pronto anche a utilizzare skype. Di webcam dispongo solo quella del PC portatile la cui risoluzione è bassa e di una webcam esterna non ne dispongo. Sono pronto a qualsiasi richiesta :D
Avatar utente
Foto Utentegiorjevic
10 4 8
Frequentatore
Frequentatore
 
Messaggi: 279
Iscritto il: 3 apr 2011, 15:30

0
voti

[205] Re: Orologio a led

Messaggioda Foto Utentegiorjevic » 27 mag 2011, 23:58

270520111238.jpg
270520111238.jpg (100.85 KiB) Osservato 2929 volte
270520111237.jpg
270520111237.jpg (110.74 KiB) Osservato 2929 volte
270520111237.jpg
270520111237.jpg (110.74 KiB) Osservato 2929 volte



In queste prime foto si vede la parte del CD4093 e del pulsante over ed è la terza parte del primo schema.Adesso ne posto altre in modo che sono più comprensibili
Allegati
270520111239.jpg
270520111239.jpg (93.76 KiB) Osservato 2927 volte
Avatar utente
Foto Utentegiorjevic
10 4 8
Frequentatore
Frequentatore
 
Messaggi: 279
Iscritto il: 3 apr 2011, 15:30

0
voti

[206] Re: Orologio a led

Messaggioda Foto Utentegiorjevic » 28 mag 2011, 0:05

270520111241.jpg
270520111241.jpg (87.52 KiB) Osservato 2915 volte
270520111240.jpg
270520111240.jpg (91.04 KiB) Osservato 2914 volte


in queste foto si nota sempre la 3a parte relativa al primo schema. Si vede anche il trimmer e la fotoresistenza che però si è rotta accidentalmente.Domani la ricompro. Il circuito l'ho fatto così in modo che potesse essere il più fedele possibile allo schema da te riportato. Ho collegato anche il piedino del 4093 non solo alla fotoresistenza e al trimmer ma anche direttamente al negativo e il risultato è stato lo stesso fallimentare.
Allegati
270520111242.jpg
270520111242.jpg (119.26 KiB) Osservato 2915 volte
Avatar utente
Foto Utentegiorjevic
10 4 8
Frequentatore
Frequentatore
 
Messaggi: 279
Iscritto il: 3 apr 2011, 15:30

0
voti

[207] Re: Orologio a led

Messaggioda Foto Utentegiorjevic » 28 mag 2011, 0:12

270520111247.jpg
270520111247.jpg (93.51 KiB) Osservato 2904 volte
270520111246.jpg
270520111246.jpg (105.92 KiB) Osservato 2904 volte
[attachment=2]270520111245.jpg[/attachment

Nelle prime due foto si ha una vista globale del circuito. L'integrato in mezzo è il CD40106 mentre alla sinistra c'è il CD 4060 e alla destra CD4093.Per non sbagliare il 4093 è quello con il pulsante di over mentre il CD4060 è quello con il transistor nelle sue immediate vicinanze.
Allegati
270520111245.jpg
270520111245.jpg (104.7 KiB) Osservato 2905 volte
Avatar utente
Foto Utentegiorjevic
10 4 8
Frequentatore
Frequentatore
 
Messaggi: 279
Iscritto il: 3 apr 2011, 15:30

0
voti

[208] Re: Orologio a led

Messaggioda Foto Utentegiorjevic » 28 mag 2011, 0:16

270520111250.jpg
270520111250.jpg (91.34 KiB) Osservato 2903 volte
270520111249.jpg
270520111249.jpg (106.61 KiB) Osservato 2899 volte
270520111248.jpg
270520111248.jpg (97.62 KiB) Osservato 2900 volte
Avatar utente
Foto Utentegiorjevic
10 4 8
Frequentatore
Frequentatore
 
Messaggi: 279
Iscritto il: 3 apr 2011, 15:30

0
voti

[209] Re: Orologio a led

Messaggioda Foto Utentegiorjevic » 28 mag 2011, 0:19

270520111256.jpg
270520111256.jpg (75.09 KiB) Osservato 2894 volte
270520111253.jpg
270520111253.jpg (86.58 KiB) Osservato 2889 volte
270520111251.jpg
270520111251.jpg (112.35 KiB) Osservato 2889 volte
Avatar utente
Foto Utentegiorjevic
10 4 8
Frequentatore
Frequentatore
 
Messaggi: 279
Iscritto il: 3 apr 2011, 15:30

0
voti

[210] Re: Orologio a led

Messaggioda Foto Utentegiorjevic » 28 mag 2011, 0:22

Copia  di 270520111241.jpg
Copia di 270520111241.jpg (87.52 KiB) Osservato 2885 volte
270520111257.jpg
270520111257.jpg (90.68 KiB) Osservato 2882 volte
Ultime due foto nel caso non sono comprensibili e vogliamo provare l'esperimento skype sono disponibilissimo :D Spero che le foto aiutino nella caccia all'errore.
Avatar utente
Foto Utentegiorjevic
10 4 8
Frequentatore
Frequentatore
 
Messaggi: 279
Iscritto il: 3 apr 2011, 15:30

PrecedenteProssimo

Torna a Elettronica generale

Chi c’è in linea

Visitano il forum: Nessuno e 47 ospiti