Cos'è ElectroYou | Login Iscriviti

ElectroYou - la comunità dei professionisti del mondo elettrico

Relay Carica batterie LX 327 (NE)

Elettronica lineare e digitale: didattica ed applicazioni

Moderatori: Foto Utentecarloc, Foto Utenteg.schgor, Foto UtenteBrunoValente, Foto UtenteIsidoroKZ

2
voti

[231] Re: Relay Carica batterie LX 327 (NE)

Messaggioda Foto UtenteBrunoValente » 3 lug 2019, 8:57

gianniniivo ha scritto:Foto UtenteBrunoValente non era convinto che fosse un buona soluzione quella di clonare il TCA965 e si è espresso per una soluzione differente ...

Intendevo dire che un comparatore con isteresi, che in definitiva è quello che serve, si può fare più semplicemente, non è obbligatorio clonare il TCA965 e inoltre, se vogliamo che il circuito si spenga quando viene tolta la batteria, occorre introdurre un qualche ritardo o una sorta di controllo che non faccia intervenire i relè durante la discesa della tensione ma non ho una soluzione rapida da proporre era solo un invito a riflettere su questo aspetto.
Avatar utente
Foto UtenteBrunoValente
39,6k 7 11 13
G.Master EY
G.Master EY
 
Messaggi: 7796
Iscritto il: 8 mag 2007, 14:48

0
voti

[232] Re: Relay Carica batterie LX 327 (NE)

Messaggioda Foto Utentegianniniivo » 3 lug 2019, 13:51

Grazie per la risposta Foto UtenteBrunoValente, sempre disponibile, ma il tentativo di clonazione era funzionale anche alla sostituzione di un componente andato fuori produzione.

Mi dispiace che non si sia potuto provare il funzionamento degli SSR con l’integrato originale perché forse NE non ha utilizzato a caso quel componente, forse certi controlli li faceva lui, dato che l’integrato era anche abbastanza sofisticato.

Devo supporre che anche utilizzando il sistema di controllo soglie che ho linkato (alleggerendolo dalle parti superflue) non cambierebbe niente? Del resto staccando le pinze è normale che la tensione salga, ma se il relay stacca l’alimentazione è anche normale che la tensione scenda. Chiedo scusa ma faccio fatica a convincermi che, sull’originale, il mancato innesco del ciclo vizioso fosse affidato e fondato soltanto su un fatto di lentezza del relay meccanico, pagherei per poterlo personalmente constatare dal vero...

A questo punto, quello che posso fare è rimanere in attesa che si trovi una soluzione alternativa (che purtroppo non sono in grado di progettare) oppure tentare di costruire il clone dell’integrato e vedere cosa succede (sempre che non si bruci anche il clone)… :mrgreen:
Avatar utente
Foto Utentegianniniivo
9.045 7 11 13
No Rank
 
Messaggi: 2875
Iscritto il: 5 feb 2019, 23:50

4
voti

[233] Re: Relay Carica batterie LX 327 (NE)

Messaggioda Foto UtenteBrunoValente » 3 lug 2019, 21:23

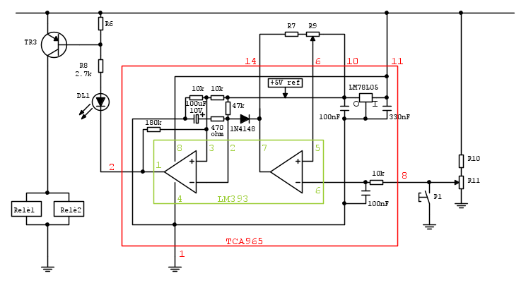
Ho provato a buttare giù uno schema alla svelta, spero di non aver fatto errori.



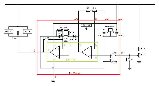
Quello nel riquadro verde è l'integrato LM393 che al suo interno contiene due comparatori, quello nel riquadro rosso rappresenta il TCA965 simulato ma non proprio: in più c'è un timer.

L'LM78L05 genera la tensione di riferimeto di +5V che è il valore di soglia di interruzione della carica, quello di avvio della carica invece è più basso e dipende dalla posizione del cursore di R9 proprio come avveniva nel TCA965.

Nel riquadro rosso i componenti in alto a sinistra e il comparatore di sinistra nel riquadro verde formano il timer menzionato sopra che ritarda l'attivazione dei relè di alcuni secondi ma non lo spegnimento, quindi se la tensione di alimentazione del circuito venisse a mancare (batteria scollegata) il circuito dovrebbe riuscire a spegnersi prima che l'uscita del timer riesca ad attivarsi, perciò i relè in questa condizione non dovrebbero arrivare ad eccitarsi.

In pratica se non vi fosse il condensatore da 100uF il ritardo del timer si annullerebbe e il comportamento del circuito (non lo schema) diverrebbe molto simile a quello del TCA965 e forse durante la regolazione dei trimmer (da eseguire come prima a circuito non alimentato con un alimentatore collegato in uscita) converrebbe tenere scollegato quel condensatore, altrimenti il ritardo che introdurrebbe nell'attivazione dei relè potrebbe creare qualche difficoltà nell'individuazione della corretta posizione dei cursori dei potenziometri.
Avatar utente
Foto UtenteBrunoValente
39,6k 7 11 13
G.Master EY
G.Master EY
 
Messaggi: 7796
Iscritto il: 8 mag 2007, 14:48

1
voti

[234] Re: Relay Carica batterie LX 327 (NE)

Messaggioda Foto Utentesetteali » 3 lug 2019, 22:07

E' interessante come schema e come dovrebbe svolgere le funzioni.
E probabilmente funzionerà anche bene.
Dopo c'è , la razionalità della descrizione e della progettazione del circuito che soltanto Foto UtenteBrunoValente credo che abbia, mi verrebbe voglia di provarlo e forse non è detta ancora l'ultima parola.
Ma cavolo, ci sono più componenti che parole per descrivere il circuito :ok: :ok: :ok:
Alex
Alex
https://www.facebook.com/Elettronicaeelettrotecnica

<< vedi di pigliare arditamente in mano, il dizionario che ti suona in bocca,
se non altro è schietto e paesano.
(Giuseppe Giusti) <<
Avatar utente
Foto Utentesetteali
11,9k 5 5 9
Master
Master
 
Messaggi: 5922
Iscritto il: 15 dic 2013, 21:09

1
voti

[235] Re: Relay Carica batterie LX 327 (NE)

Messaggioda Foto Utentegianniniivo » 4 lug 2019, 1:30

Beh, bisogna riconoscere che Foto UtenteBrunoValente ci ha messo poco a progettare il circuito.

Bravo!

Personalmente, come è noto, non sono in grado di convalidare o smentire il minimo d’incertezza espresso dall’autore sul funzionamento del progetto, quel che è certo è che lo proverò. Ho tutti i componenti ad eccezione dell’operazionale che però è in arrivo. Dovrei avere anche i 78L05, comprati 100 pezzi ed adoperato un pezzo anni fa. Devo cercarli perché è un po’ che non mi capita di vederli mentre cerco qualche altro componente, mmm…

Anche la taratura sembrerebbe uguale, staccando temporaneamente il condensatore. Tuttavia il distacco del condensatore per la taratura mi piace poco perché quando si cambia l’integrato, ricordo, la taratura va sempre rifatta. Il problema è che se dovessi dissaldarlo non so cosa succederebbe alla piazzola mille fori doppia faccia. In pratica devo confessare di aver sempre causato danni alla piazzola in caso di risaldatura su doppia faccia. Poi se capita di sostituire l’integrato, una volta inscatolato il dispositivo, non si può dover smontare buona parte dell’interno per dissaldare il condensatore e rifare la taratura…

Devo prendere una contromisura preventiva per non dover dissaldare il condensatore, o metto un pulsante o un interruttore che lo interrompe all’occorrenza, oppure ne saldo i capi su due pin da IC che andrò ad innestare dentro altri due pin da IC saldati alla basetta, beh, è un dettaglio, ci penseremo.

Però BrunoValente, considerato che conosci bene FidoCad, non è che potresti farmi la cortesia di integrare i componenti dello schema con una numerazione diversificata dallo schema NE, magari, non so, con l’aggiunta di un prefisso e distanziando maggiormente i componenti o come ti è più comodo? E…, Foto Utentesetteali, se non ti salta la mosca al naso (con i toscani non si sa mai), e comunque con calma, potresti gentilmente tracciare uno stampatino a doppia funzione, come quello elaborato per il clone di Foto Utenteelfo? Se ci dovessi provare personalmente non so quanto tempo ci metterei, per non parlare dell’affidabilità di realizzazione…

Concludo il commento affermando che vorrei costruire entrambi i progetti, o anche altri che dovessero semplicemente clonare il TCA965, perché l’idea di ottenere un circuito equivalente al TCA965 (raw), la considererei comunque una realizzazione importante, nel caso si guastasse l’integrato dell’esemplare con il relay Finder. Per la miniaturizzazione ci penserei in un secondo momento ma se funziona con il Finder vale la pena di costruire anche quel tipo di progetto, a futura memoria ed opportuna utilità.
Avatar utente
Foto Utentegianniniivo
9.045 7 11 13
No Rank
 
Messaggi: 2875
Iscritto il: 5 feb 2019, 23:50

1
voti

[236] Re: Relay Carica batterie LX 327 (NE)

Messaggioda Foto UtenteBrunoValente » 4 lug 2019, 7:51

gianniniivo ha scritto:Però BrunoValente, considerato che conosci bene FidoCad, non è che potresti farmi la cortesia di integrare i componenti dello schema con una numerazione diversificata dallo schema NE, magari, non so, con l’aggiunta di un prefisso e distanziando maggiormente i componenti o come ti è più comodo?


Non ti seguo, spiegati meglio.

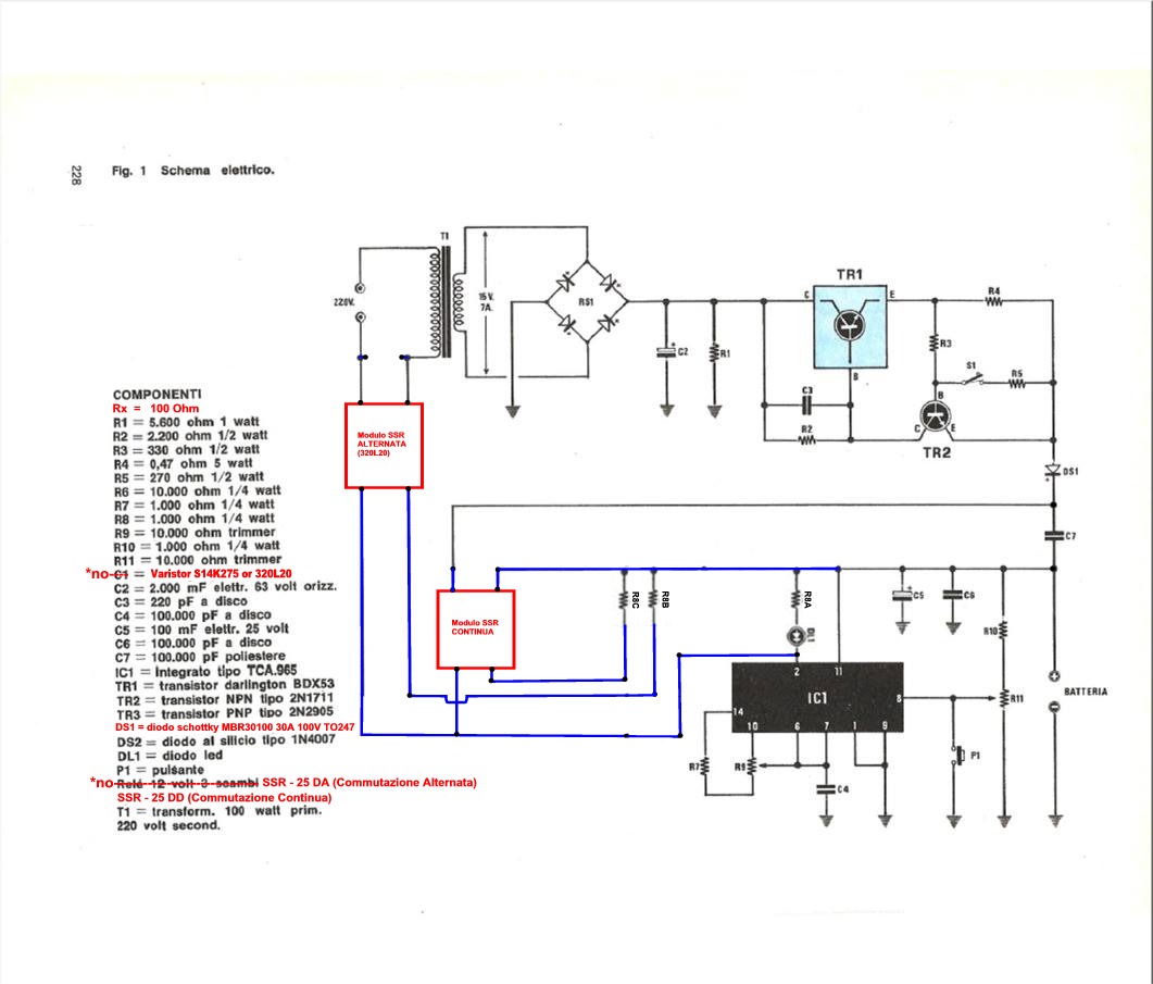
In pratica si tratterebbe di realizzare il circuito rappresentato all'interno del riquadro rosso e di collegarlo con dei fili allo zoccolo del TCA965 del circuito originale nei piedini corrispondenti ai numeri che ho segnato in rosso.

Nel mio schema i componenti esterni al riquadro rosso sono quelli già esistenti nel circuito originale e seguono la numerazione dello schema di Nuova Elettronica, quindi sul circuito originale non va fatta alcuna modifica tranne che per i relè che li ho collegati facendo a meno di TR3 ma credo di aver sbagliato a toglierlo: ho visto che L'LM393 pilota il suo transistor interno di uscita con soli 100uA, significa che per garantirne la saturazione sarebbe bene non richiedere più di 5-6mA al collettore, quindi dovresti controllare quanta corrente richiedono i comandi in parallelo dei due relè e se superasse quei valori bisogna rimettere al suo posto il transistor TR3, che incautamente avevo eliminato, collegando anche i relè come nello schema originale e inoltre bisogna portare il valore di R8 a 2.7k.

Per TR3 puoi utilizzare qualsiasi PNP piccolo (TO92)

Ovviamente conviene mettere un ponticello estraibile in serie al condensatore da 100uF per evitare di doverlo dissaldare ogni volta che occorre regolare i trimmer.

Non credo occorra regolare i trimmer ogni volta che si cambia l'integrato.
Avatar utente
Foto UtenteBrunoValente
39,6k 7 11 13
G.Master EY
G.Master EY
 
Messaggi: 7796
Iscritto il: 8 mag 2007, 14:48

1
voti

[237] Re: Relay Carica batterie LX 327 (NE)

Messaggioda Foto Utentesetteali » 4 lug 2019, 8:38

Buongiorno,
ho scacciato le mosche intorno al mio naso importante ! :D

Fare un PCB o più semplicemente, come avevo fatto in precedenza, tracciare il circuito con la disposizione dei componenti per eseguirlo su millefori, lo faccio volentieri.

Come dice @BrunoValente , per escludere momentaneamente il condensatore elettrolitico, bisogna usare quei pin da cicuito stampato con il cavallotto estraibile.

Una volta provato il circuito con gli SSR ed avendo la loro piedinatura si può riprogettare tutto il PCB aggiungendo anche eventuali accorgimenti che ti sei accorto essere utili al cablaggio ultimato.
Alex
Alex
https://www.facebook.com/Elettronicaeelettrotecnica

<< vedi di pigliare arditamente in mano, il dizionario che ti suona in bocca,
se non altro è schietto e paesano.
(Giuseppe Giusti) <<
Avatar utente
Foto Utentesetteali
11,9k 5 5 9
Master
Master
 
Messaggi: 5922
Iscritto il: 15 dic 2013, 21:09

0
voti

[238] Re: Relay Carica batterie LX 327 (NE)

Messaggioda Foto Utentegianniniivo » 4 lug 2019, 14:23

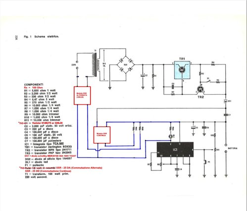
Si, Foto UtenteBrunoValente, hai ragione, da come mi sono espresso sembrerebbe che abbia alluso quasi ad un deficit di funzionamento. Niente di tutto ciò. Avrei voluto il completamento formale dello schema con la numerazione dei componenti perché l’intenzione era quella di archiviare lo schema del tuo progetto tra le pagine della rivista ma dotandolo, appunto, anche di tutti i requisiti formali e di alcune mie osservazioni a futura memoria, in modo da ridurre al minimo, anche a distanza di tempo e anche per un dilettante come me, i rischi di un’interpretazione errata su qualche dettaglio circuitale. Comunque non c’è problema, posso farlo anche manualmente o con Eagle, dato che con FidoCad non so neppure da dove si inizia. Spero di non sbagliare qualche collegamento, essendo un po’ differenti alcuni simboli circuitali tra FidoCad ed Eagle..

Per quanto concerne il consumo degli SSR, ti posso dare i risultati di alcune prove che ho fatto nei giorni scorsi. Mi risulta che complessivamente, entrambi gli SSR (non ciascuno) più LED1, consumino in tutto circa 15mA, con una resistenza di precisione da 2K in serie ad ogni SSR e a LED1. La misurazione è stata eseguita applicando la tensione di batteria 12,6V. alle pinze. Il capo opposto delle resistenze degli SSR e di LED1 collegate al positivo della batteria e il negativo degli SSR e LED1 al pin 2 dello zoccolo del TCA965. Ho rimosso Tr3, R6 e DS2, come risulta dallo schema allegato che pensai di realizzare. Non ho riscontro dei consumi con il variare della tensione, però potrei rimediare.

Collegando manualmente il Pin 2 a massa, funzionano sia il generatore di corrente sia gli SSR e il Led, ovviamente senza integrato. Non so se per il LM393 la corrente sarebbe eccessiva. Sicuro che non li reggerebbe 15mA? La tensione misurata ai comandi degli SSR fu di 3,66V per il SSR AC e di 3,02V per il SSR DC. Forse dovrei provare a misurare le tensioni sui comandi SSR anche con tensioni più basse, prima di accorgermi a fine lavoro che non funzionano più, magari con tensione inferiore a 11V…

Va bene per il cavallotto estraibile, lo realizzerò con 2 pin da IC saldati sulla mille fori. Per quanto riguarda la variazione delle soglie a seguito della sostituzione dell’integrato, ne sono più che certo, avendone provati 4 esemplari sul dispositivo con relay Finder, prima di bruciarne 3 su quello con gli SSR. Con il TCA965 la regolazione varia, di poco ma varia, con il LM393 non saprei.

Per Foto Utentesetteali:
se hai scacciato le mosche dal naso, allora possiamo stare tranquilli. :D

Si Alex, proprio quello intendevo. Oltre ad essere realizzati con affidabilità di rappresentazione, i tuoi tracciati sono anche sbrogliati in modo tale da risultare ben leggibili e di facile realizzazione anche per “espertoni” come me…

Il dimensionamento al minimo ingombro lo valuteremo successivamente, l’importante, per il momento, è che tutto funzioni.
Allegati
Modifica Schema con 1 SSR DA  e 1 SSR DD.jpg
Mia modifica 28.06.2019
Avatar utente
Foto Utentegianniniivo
9.045 7 11 13
No Rank
 
Messaggi: 2875
Iscritto il: 5 feb 2019, 23:50

2
voti

[239] Re: Relay Carica batterie LX 327 (NE)

Messaggioda Foto UtenteBrunoValente » 4 lug 2019, 14:45

Le prove che hai fatto lasciano intendere che la corrente assorbita dai due comandi in parallelo dei relè sia ben più alta di 15mA, sarà forse 40mA o più, quindi rimonta il transistor, collega i relè come nell'originale, porta il valore di R8 a 2.7k e vai tranquillo, il led farà meno luce ma si vedrà lo stesso.

La corrente complessiva di 15mA che hai misurato non è veritiera, è stata limitata dalle R da 2k che hai messo in serie ai comandi dei relè, lo testimonia anche il fatto che la tensione sui comandi pare sia scesa a 3V.

Prima di ogni cosa ti conviene rimontare il transistor TR3 e i relè come ti ho detto con R8 da 2.7k e, con l'apparecchio acceso, dovresti provare a cortocircuitare al volo i pin 1 e 2 dello zoccolo per verificare se i relè si accendono correttamente: con i pin 1 e 2 cortocircuitati si devono misurare circa 12V tra i piedini di comando di ciascun relè.

Prima ancora di tutto questo assicurati che il comando dei relè possa funzionare correttamente con 12Vdc, mi pare ne esistano anche dei tipi che funzionano solo con 5V.



P.s.

Se come credo intendi continuare a frequentare EY ti consiglio vivamente di imparare ad utilizzare Fidocad: è molto più semplice di Eagle, ci vogliono pochi minuti.
Avatar utente
Foto UtenteBrunoValente
39,6k 7 11 13
G.Master EY
G.Master EY
 
Messaggi: 7796
Iscritto il: 8 mag 2007, 14:48

0
voti

[240] Re: Relay Carica batterie LX 327 (NE)

Messaggioda Foto Utentegianniniivo » 4 lug 2019, 15:16

Va bene, se hai fatto i calcoli e quello è il risultato non so cosa dire, io ho misurato con 2 amperometri, boh, sicuramente le resistenze hanno influito ma la corrente misurata era quella che ho descritto.

Per gli SSR posso confermare che la tensione di alimentazione va da 3 a 32V, è anche documentato sugli SSR stessi. Però guarda che gli SSR, anche se erano alimentati a 3V funzionavano normalmente e la batteria andava in carica regolarmente, senza alcuna soglia ovviamente.

Il test che mi hai detto di eseguire con il transistor e tra i pin 1 e 2, l’ho parzialmente già fatto ma con la resistenza R8 da 1K e i comandi SSR venivano alimentati a circa 12V. Non credo che difetterà il funzionamento con la resistenza da 2,7K, al limite metterò un led ad alta luminosità.

FidoCad, per me è un problema in più. Non l’avevo mai sentito nominare prima, senza con questo nulla togliere alla qualità del software. Inoltre con Eagle riesco ad ottenere anche lo sbroglio semi automatico per la PCB, con FidoCad non saprei. Ci proverò, ma farò pasticci…
Avatar utente
Foto Utentegianniniivo
9.045 7 11 13
No Rank
 
Messaggi: 2875
Iscritto il: 5 feb 2019, 23:50

PrecedenteProssimo

Torna a Elettronica generale

Chi c’è in linea

Visitano il forum: Nessuno e 95 ospiti