Progetto elettroutensile a batteria
Moderatori:
carloc,
g.schgor,
BrunoValente,
IsidoroKZ
1
voti
In pratica se saturasse vedresti qualcosa del genere sul secondario (anche sul primario)
- Allegati
-
- saturazione.jpg (5.22 KiB) Osservato 1951 volte
-

BrunoValente
39,6k 7 11 13 - G.Master EY

- Messaggi: 7796
- Iscritto il: 8 mag 2007, 14:48
1
voti
Ok, grazie ad entrambi !
Se le cose stanno così siamo ben lontano dalla saturazione. Le fotografie precedenti riguardanti i segnali sul trasformatore sono state scattate alla frequenza di 550Khz.
Questa invece è scattata alla frequenza di 200KHz cioè quando cominciano a vedersi gli effetti della saturazione:
Ciao
David
Se le cose stanno così siamo ben lontano dalla saturazione. Le fotografie precedenti riguardanti i segnali sul trasformatore sono state scattate alla frequenza di 550Khz.
Questa invece è scattata alla frequenza di 200KHz cioè quando cominciano a vedersi gli effetti della saturazione:
Ciao
David
1
voti
Ciao a tutti,
ho sostituito il condensatore in poliestere con un adeguato condensatore in ceramica ed ho aggiunto una resistenza da 22Kohm tra gate e source. Ho testato nuovamente il circuito fino alla soglia di scarica della batteria e funziona perfettamente, i tempi di transitorio del mosfet rimangono praticamente identici.
Bruno, Ho provato anche ad aumentare la resistenza di base del BC327 portandola da 10Kohm a 18Kohm ma ho notato che durante la scarica la tensione sul gate rimane a circa 2V invece che scendere fino a zero. Credo che questo non vada bene, non vorrei che il mosfet possa rimanere in conduzione; io dopo i vari test fatti rimarrei sui 10Kohm. Cosa ne dite ?
Volevo ora porvi un' altro quesito più generale ma per me molto interessante per capire in che ordine vadano sviluppate le varie sezioni di un circuito.
Il mio problema è questo: sono ormai certo della configurazione del ramo di potenza ed ho scelto un integrato "high side current monitor" (ZXCT1009) che credo essere adatto all' applicazione. Sto costruendo anche la pinza con tutti i cablaggi necessari (riscaldatore e microinterruttore) utilizzando un cavo coassiale di adeguata sezione. Sto facendo ciò per poter studiare la parte riguardante la sezione di misura nelle condizioni più simili a quelle reali.
Quello che vorrei chiedervi è se secondo voi non sia il caso di costruire anche il circuito di potenza secondo tutti gli accorgimenti che mi avete suggerito. Dovendo fasare le misure all' interno del tempo di conduzione dei mosfet e dovendo valutare il fattore di amplificazione dell' integrato in funzione della reale forma d' onda della corrente non vorrei che utilizzando il circuito attuale (ovvero un circuito molto differente dalla sua forma finale) possano vanificarsi tutte le considerazioni che andrò a fare e quindi dover rimettere in discussione tutto una volta realizzato lo stampato finale.
In poche parole voi cosa fareste, lavorereste sul circuito così com' è oppure preferireste definire e costruire la parte di potenza per poi fare valutazioni più mirate sulla reale forma della corrente ?
Ciao e grazie!
David
ho sostituito il condensatore in poliestere con un adeguato condensatore in ceramica ed ho aggiunto una resistenza da 22Kohm tra gate e source. Ho testato nuovamente il circuito fino alla soglia di scarica della batteria e funziona perfettamente, i tempi di transitorio del mosfet rimangono praticamente identici.
Bruno, Ho provato anche ad aumentare la resistenza di base del BC327 portandola da 10Kohm a 18Kohm ma ho notato che durante la scarica la tensione sul gate rimane a circa 2V invece che scendere fino a zero. Credo che questo non vada bene, non vorrei che il mosfet possa rimanere in conduzione; io dopo i vari test fatti rimarrei sui 10Kohm. Cosa ne dite ?
Volevo ora porvi un' altro quesito più generale ma per me molto interessante per capire in che ordine vadano sviluppate le varie sezioni di un circuito.
Il mio problema è questo: sono ormai certo della configurazione del ramo di potenza ed ho scelto un integrato "high side current monitor" (ZXCT1009) che credo essere adatto all' applicazione. Sto costruendo anche la pinza con tutti i cablaggi necessari (riscaldatore e microinterruttore) utilizzando un cavo coassiale di adeguata sezione. Sto facendo ciò per poter studiare la parte riguardante la sezione di misura nelle condizioni più simili a quelle reali.
Quello che vorrei chiedervi è se secondo voi non sia il caso di costruire anche il circuito di potenza secondo tutti gli accorgimenti che mi avete suggerito. Dovendo fasare le misure all' interno del tempo di conduzione dei mosfet e dovendo valutare il fattore di amplificazione dell' integrato in funzione della reale forma d' onda della corrente non vorrei che utilizzando il circuito attuale (ovvero un circuito molto differente dalla sua forma finale) possano vanificarsi tutte le considerazioni che andrò a fare e quindi dover rimettere in discussione tutto una volta realizzato lo stampato finale.
In poche parole voi cosa fareste, lavorereste sul circuito così com' è oppure preferireste definire e costruire la parte di potenza per poi fare valutazioni più mirate sulla reale forma della corrente ?
Ciao e grazie!
David
0
voti
Non mi è chiara la questione della tensione di gate che sembrerebbe non scendere fino a zero aumentando il valore della resistenza di base del transistor PNP: questo non si deve verificare e meriterebbe di essere indagato meglio.
-

BrunoValente
39,6k 7 11 13 - G.Master EY

- Messaggi: 7796
- Iscritto il: 8 mag 2007, 14:48
1
voti
bruno valente scrive:
Non mi è chiara la questione della tensione di gate che sembrerebbe non scendere fino a zero aumentando il valore della resistenza di base del transistor PNP: questo non si deve verificare e meriterebbe di essere indagato meglio.
Scusami Bruno, mi sono confuso! Ho verificato adesso e non è così, la tensione di gate scende a zero anche se inserisco una resistenza da 33Kohm. Il problema si presentava quando al posto del BC327 utilizzavo l' altro transistor (quello in SMD), questo è il motivo per il quale decisi di sostituirlo.
Ho infine montato una resistenza di base da 22Kohm che sembra non dare problemi. Controllo che le cose non cambino durante la scarica della batteria poi vi faccio sapere.
Grazie di tutto !!!
Ciao
David
1
voti
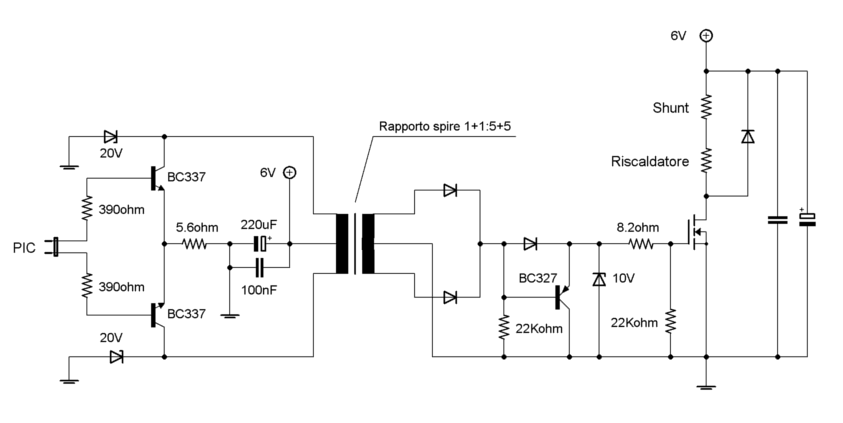
Ciao a tutti, rieccomi qui !
Ho finito di testare il circuito di pilotaggio con le ultime modifiche, tutto OK, finalmente ci siamo!
Questo lo schema:
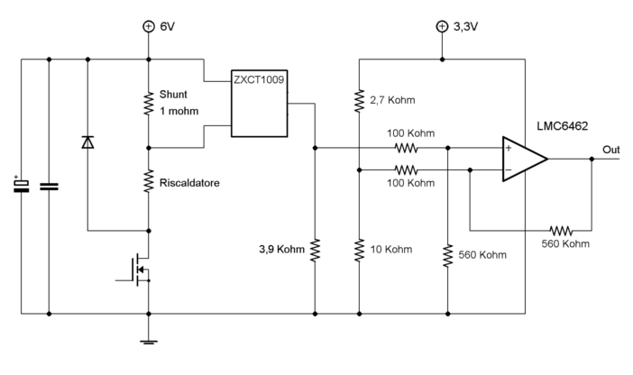
Ho cominciato a pensare alla sezione del circuito che si occuperà di misurare la corrente che scorre nel ramo di potenza, dalle prime prove pratiche eseguite il circuito sembra funzionare correttamente ma i dubbi non mancano; vi invio lo schema poi se qualcuno fosse così gentile da "darmi il voto" farebbe cosa alquanto gradita
:
Come si vede il circuito di misura è diviso in due stadi, il primo (relativo all' integrato ZXCT1009) si occupa del rilevamento della caduta di tensione ai capi dello shunt da 1 mohm, mentre il secondo (relativo all' operazionale LMC6462) serve per amplificare esclusivamente la parte "interessante" del segnale, cioè quella legata alla variazione della resistenza del ramo di potenza. La corrente di picco che vi scorre varia infatti da 65A (quando il riscaldatore è freddo) a circa 55A (quando il riscaldatore è alla temperatura di 500°C) perciò l'escursione di corrente che discrimina le condizioni limite di funzionamento del riscaldatore è del 15% soltanto. Secondo me si rende quindi obbligatorio uno stadio successivo che possa adattare questo 15% (circa 0,5V) all' intervallo 0-3,3V del convertitore analogico-digitale del microcontrollore. Lo scopo è chiaramente quello di ottenere una misura più accurata della corrente che scorre nel riscaldatore.
Il circuito funziona così :
Lo ZXCT1009 misura la caduta di tensione ai capi dello shunt (100A;100mV) e converte tale differenza in una corrente che tramite la resistenza da 3,9Kohm viene riferita a massa e riconvertita in una tensione compresa nell' intervallo 0-3,3V (che corrisponde alla tensione di alimentazione dell' operazionale LMC6462 che è rail to rail sia in ingresso che in uscita). Questo segnale viene applicato all' ingresso non invertente dell' amplificatore differenziale mentre sull' ingresso invertente viene applicato il riferimento imposto attraverso il partitore resistivo formato dalle resistenze da 2,7K e 10K; quest' ultimo riferimento mi permette di scartare l' intervallo di corrente del ramo di potenza che va da 0 a 50A. Fino a quando il valore della tensione del segnale d' ingresso non supera il valore del limite imposto dal partitore l' uscita dell' operazionale rimane a zero, appena la tensione di soglia viene superata l' uscita dell' operazionale si comincia ad alzare con un guadagno di 5,6 volte.
Otterrò quindi che una variazione di corrente del 15% sul ramo di potenza coprirà circa l' 80% dell' escursione 0-3,3V che sono i valori riferimento per il convertitore A-D del microcontrollore. Questo dovrebbe consentirmi una lettura più accurata.
Se avete capito qualcosa dalla mia contorta spiegazione potreste dirmi come vi sembra la soluzione ?
Ciao e grazie!
David
Ho finito di testare il circuito di pilotaggio con le ultime modifiche, tutto OK, finalmente ci siamo!
Questo lo schema:
Ho cominciato a pensare alla sezione del circuito che si occuperà di misurare la corrente che scorre nel ramo di potenza, dalle prime prove pratiche eseguite il circuito sembra funzionare correttamente ma i dubbi non mancano; vi invio lo schema poi se qualcuno fosse così gentile da "darmi il voto" farebbe cosa alquanto gradita
Come si vede il circuito di misura è diviso in due stadi, il primo (relativo all' integrato ZXCT1009) si occupa del rilevamento della caduta di tensione ai capi dello shunt da 1 mohm, mentre il secondo (relativo all' operazionale LMC6462) serve per amplificare esclusivamente la parte "interessante" del segnale, cioè quella legata alla variazione della resistenza del ramo di potenza. La corrente di picco che vi scorre varia infatti da 65A (quando il riscaldatore è freddo) a circa 55A (quando il riscaldatore è alla temperatura di 500°C) perciò l'escursione di corrente che discrimina le condizioni limite di funzionamento del riscaldatore è del 15% soltanto. Secondo me si rende quindi obbligatorio uno stadio successivo che possa adattare questo 15% (circa 0,5V) all' intervallo 0-3,3V del convertitore analogico-digitale del microcontrollore. Lo scopo è chiaramente quello di ottenere una misura più accurata della corrente che scorre nel riscaldatore.
Il circuito funziona così :
Lo ZXCT1009 misura la caduta di tensione ai capi dello shunt (100A;100mV) e converte tale differenza in una corrente che tramite la resistenza da 3,9Kohm viene riferita a massa e riconvertita in una tensione compresa nell' intervallo 0-3,3V (che corrisponde alla tensione di alimentazione dell' operazionale LMC6462 che è rail to rail sia in ingresso che in uscita). Questo segnale viene applicato all' ingresso non invertente dell' amplificatore differenziale mentre sull' ingresso invertente viene applicato il riferimento imposto attraverso il partitore resistivo formato dalle resistenze da 2,7K e 10K; quest' ultimo riferimento mi permette di scartare l' intervallo di corrente del ramo di potenza che va da 0 a 50A. Fino a quando il valore della tensione del segnale d' ingresso non supera il valore del limite imposto dal partitore l' uscita dell' operazionale rimane a zero, appena la tensione di soglia viene superata l' uscita dell' operazionale si comincia ad alzare con un guadagno di 5,6 volte.
Otterrò quindi che una variazione di corrente del 15% sul ramo di potenza coprirà circa l' 80% dell' escursione 0-3,3V che sono i valori riferimento per il convertitore A-D del microcontrollore. Questo dovrebbe consentirmi una lettura più accurata.
Se avete capito qualcosa dalla mia contorta spiegazione potreste dirmi come vi sembra la soluzione ?
Ciao e grazie!
David
1
voti
Ciao David,
Il tuo ragionamento è valido teoricamente: è meglio zoomare il campo di ingresso dell'AD converter solo sulla parte interessata della tensione ma attenzione, nel fare questo si rischia di peggiorare le cose introducendo altre cause di errore anzichè migliorarle.
Una causa di errore importante è introdotta dal partitore che preleva tensione dall'alimentazione: le inevitabili variazioni della tensione d'alimentazione sicuramente finiscono per peggiorare le cose. Tutto dipende dalla risoluzione e dall'accuratezza dell'AD converter: se è sufficientemente preciso è meglio evitare di complicarsi la vita e conviene convertire tutta la tensione.
Ti consiglio poi di non scegliere a caso il punto dove colleghi a massa la resistenza da 3.9K che deve essere più vicino possibile alla massa dell'ingresso analogico del convertitore: qualsiasi caduta di tensione sulla pista di massa si somma alla tensione da misurare.
Ti faccio notare inoltre un aspetto del tuo circuito del quale mi pare tu non stia tenendo conto e che invece potrebbe tornarti utile: l'aver pilotato i mosfet con un trasformatore ti consente di disporre i vari elementi di potenza in serie senza rispettare alcun ordine, non sei affatto obbligato a posizionare lo shunt tra il riscaldatore e il positivo, potresti collegarlo tra la massa e il mosfet e così pure il riscaldatore, non è necessario che sia messo sul drain perché essendo elementi in serie sono percorsi tutti dalla stessa corrente. Certamente devi fare attenzione che il comune del circuito di pilotaggio (a partire dal secondario, il transistor PNP ecc. fino al collegamento con il mosfet) non sia connesso a massa ma al source del mosfet.
Il tuo ragionamento è valido teoricamente: è meglio zoomare il campo di ingresso dell'AD converter solo sulla parte interessata della tensione ma attenzione, nel fare questo si rischia di peggiorare le cose introducendo altre cause di errore anzichè migliorarle.
Una causa di errore importante è introdotta dal partitore che preleva tensione dall'alimentazione: le inevitabili variazioni della tensione d'alimentazione sicuramente finiscono per peggiorare le cose. Tutto dipende dalla risoluzione e dall'accuratezza dell'AD converter: se è sufficientemente preciso è meglio evitare di complicarsi la vita e conviene convertire tutta la tensione.
Ti consiglio poi di non scegliere a caso il punto dove colleghi a massa la resistenza da 3.9K che deve essere più vicino possibile alla massa dell'ingresso analogico del convertitore: qualsiasi caduta di tensione sulla pista di massa si somma alla tensione da misurare.
Ti faccio notare inoltre un aspetto del tuo circuito del quale mi pare tu non stia tenendo conto e che invece potrebbe tornarti utile: l'aver pilotato i mosfet con un trasformatore ti consente di disporre i vari elementi di potenza in serie senza rispettare alcun ordine, non sei affatto obbligato a posizionare lo shunt tra il riscaldatore e il positivo, potresti collegarlo tra la massa e il mosfet e così pure il riscaldatore, non è necessario che sia messo sul drain perché essendo elementi in serie sono percorsi tutti dalla stessa corrente. Certamente devi fare attenzione che il comune del circuito di pilotaggio (a partire dal secondario, il transistor PNP ecc. fino al collegamento con il mosfet) non sia connesso a massa ma al source del mosfet.
-

BrunoValente
39,6k 7 11 13 - G.Master EY

- Messaggi: 7796
- Iscritto il: 8 mag 2007, 14:48
1
voti
Grazie mille Bruno,
pensa che vedendo con quanta leggiadria eravamo riusciti a gestire il carico mi ero illuso di aver ormai superato le grandi difficoltà di questo progetto, invece mi sono reso conto che lo stadio di misura dovrà tener conto di tanti aspetti che avevo trascurato e perciò il risultato finale non sarà per nulla banale! Non mi resta che riboccarmi le maniche e lanciarmi verso questa nuova esperienza... speriamo bene!
La stabilizzazione della tensione di alimentazione a 3,3V è affidata ad un convertitore DC/DC che lavora con tensioni in ingresso da 3 a 13V. Ho già avuto modo di controllare l' affidabilità di questo alimentatore durante la scarica della batteria e mi è sembrata ottima. In uscita mantiene i 3,3V costanti anche in condizioni di batteria al limite della scarica. Il ripple residuo dell' alimentatore è di soli 30mV (misurati durante un normale ciclo di lavoro dell' elettroutensile).
Per questi motivi credo che il riferimento imposto dal partitore si mantenga piuttosto costante. Se il partitore non fosse sufficiente si potrebbe pensare di imporre tale riferimento con l' aiuto di uno zener.
A parte ciò mi sa però che tu abbia ragione, facendo due calcoli sul convertitore A-D la situazione sembrerebbe accettabile. Acquisendo la misura a 8 bit, ed impostando i tensioni di riferimento a 0V (corrispondenti a 0A) ed a 3,3V (corrispondenti a 100A) otterrei una risoluzione sulla corrente pari a 100/256= 400mA circa. Se ciò non fosse sufficiente potrei acquisire la misura a 10 bit e la risoluzione diverrebbe allora di 100mA.
Mi sa proprio che per la fase iniziale escluderò lo stadio differenziale visto che la temperatura del riscaldatore non deve essere particolarmente precisa.
Bruno hai ragione, questa è un' ottima osservazione! Io non ci avevo nemmeno pensato e non ero nemmeno sicuro di poter collegare il drain al positivo di alimentazione.
Se mi dici che è possibile rivedo subito il ramo di potenza: il drain del mosfet verrà connesso al positivo della batteria, al source collegherò un capo dello shunt mentre all' altro capo il riscaldatore che andrà poi a massa.
Così facendo potrò leggere la caduta di tensione sullo shunt e quindi la corrente che scorre nel riscaldatore con lo ZXCT1009 mentre per valutare la caduta di tensione ai capi del riscaldatore mi sarà sufficiente soltanto un' altra lettura poiché uno dei due capi è connesso a massa. In questo modo potrò con due letture soltanto conoscere corrente e tensione del riscaldatore e calcolando la resistenza potrò risalire alla temperatura ..... mi hai veramente dato un' ottimo consiglio !
Cosa ne pensi, potrebbe andare l' ultima configurazione che ho descritto oppure ti muoveresti in un' altro modo ?
Ciao e grazie!
David
pensa che vedendo con quanta leggiadria eravamo riusciti a gestire il carico mi ero illuso di aver ormai superato le grandi difficoltà di questo progetto, invece mi sono reso conto che lo stadio di misura dovrà tener conto di tanti aspetti che avevo trascurato e perciò il risultato finale non sarà per nulla banale! Non mi resta che riboccarmi le maniche e lanciarmi verso questa nuova esperienza... speriamo bene!
Bruno valente scrive:
Il tuo ragionamento è valido teoricamente: è meglio zoomare il campo di ingresso dell'AD converter solo sulla parte interessata della tensione ma attenzione, nel fare questo si rischia di peggiorare le cose introducendo altre cause di errore anzichè migliorarle.
Una causa di errore importante è introdotta dal partitore che preleva tensione dall'alimentazione: le inevitabili variazioni della tensione d'alimentazione sicuramente finiscono per peggiorare le cose. Tutto dipende dalla risoluzione e dall'accuratezza dell'AD converter: se è sufficientemente preciso è meglio evitare di complicarsi la vita e conviene convertire tutta la tensione.
La stabilizzazione della tensione di alimentazione a 3,3V è affidata ad un convertitore DC/DC che lavora con tensioni in ingresso da 3 a 13V. Ho già avuto modo di controllare l' affidabilità di questo alimentatore durante la scarica della batteria e mi è sembrata ottima. In uscita mantiene i 3,3V costanti anche in condizioni di batteria al limite della scarica. Il ripple residuo dell' alimentatore è di soli 30mV (misurati durante un normale ciclo di lavoro dell' elettroutensile).
Per questi motivi credo che il riferimento imposto dal partitore si mantenga piuttosto costante. Se il partitore non fosse sufficiente si potrebbe pensare di imporre tale riferimento con l' aiuto di uno zener.
A parte ciò mi sa però che tu abbia ragione, facendo due calcoli sul convertitore A-D la situazione sembrerebbe accettabile. Acquisendo la misura a 8 bit, ed impostando i tensioni di riferimento a 0V (corrispondenti a 0A) ed a 3,3V (corrispondenti a 100A) otterrei una risoluzione sulla corrente pari a 100/256= 400mA circa. Se ciò non fosse sufficiente potrei acquisire la misura a 10 bit e la risoluzione diverrebbe allora di 100mA.
Mi sa proprio che per la fase iniziale escluderò lo stadio differenziale visto che la temperatura del riscaldatore non deve essere particolarmente precisa.
Bruno valente scrive:
Ti faccio notare inoltre un aspetto del tuo circuito del quale mi pare tu non stia tenendo conto e che invece potrebbe tornarti utile: l'aver pilotato i mosfet con un trasformatore ti consente di disporre i vari elementi di potenza in serie senza rispettare alcun ordine, non sei affatto obbligato a posizionare lo shunt tra il riscaldatore e il positivo, potresti collegarlo tra la massa e il mosfet e così pure il riscaldatore, non è necessario che sia messo sul drain perché essendo elementi in serie sono percorsi tutti dalla stessa corrente. Certamente devi fare attenzione che il comune del circuito di pilotaggio (a partire dal secondario, il transistor PNP ecc. fino al collegamento con il mosfet) non sia connesso a massa ma al source del mosfet.
Bruno hai ragione, questa è un' ottima osservazione! Io non ci avevo nemmeno pensato e non ero nemmeno sicuro di poter collegare il drain al positivo di alimentazione.
Se mi dici che è possibile rivedo subito il ramo di potenza: il drain del mosfet verrà connesso al positivo della batteria, al source collegherò un capo dello shunt mentre all' altro capo il riscaldatore che andrà poi a massa.
Così facendo potrò leggere la caduta di tensione sullo shunt e quindi la corrente che scorre nel riscaldatore con lo ZXCT1009 mentre per valutare la caduta di tensione ai capi del riscaldatore mi sarà sufficiente soltanto un' altra lettura poiché uno dei due capi è connesso a massa. In questo modo potrò con due letture soltanto conoscere corrente e tensione del riscaldatore e calcolando la resistenza potrò risalire alla temperatura ..... mi hai veramente dato un' ottimo consiglio !
Cosa ne pensi, potrebbe andare l' ultima configurazione che ho descritto oppure ti muoveresti in un' altro modo ?
Ciao e grazie!
David
Chi c’è in linea
Visitano il forum: Nessuno e 129 ospiti

Elettrotecnica e non solo (admin)
Un gatto tra gli elettroni (IsidoroKZ)
Esperienza e simulazioni (g.schgor)
Moleskine di un idraulico (RenzoDF)
Il Blog di ElectroYou (webmaster)
Idee microcontrollate (TardoFreak)
PICcoli grandi PICMicro (Paolino)
Il blog elettrico di carloc (carloc)
DirtEYblooog (dirtydeeds)
Di tutto... un po' (jordan20)
AK47 (lillo)
Esperienze elettroniche (marco438)
Telecomunicazioni musicali (clavicordo)
Automazione ed Elettronica (gustavo)
Direttive per la sicurezza (ErnestoCappelletti)
EYnfo dall'Alaska (mir)
Apriamo il quadro! (attilio)
H7-25 (asdf)
Passione Elettrica (massimob)
Elettroni a spasso (guidob)
Bloguerra (guerra)