da
gianniniivo » 7 lug 2019, 21:04
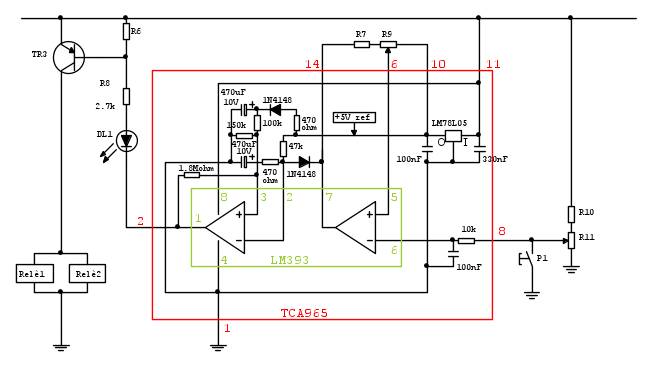
BrunoValente, ma non è proprio così, diciamo che è così a metà. In parte è vero che ho sempre sperato di poter far funzionare il circuito con i relay statici, ma per me, era anche un’opportunità per fare esperienza con quel tipo di commutazione, che in tanti anni non ho mai avuto occasione di utilizzare. Non è una fissazione insensata ma la chance di conoscere un po’ meglio i ralay statici, avendoli, oltretutto, già a disposizione.
Adesso, poi, che ho trovato gli statici saldabili su PCB, sono ancora più incuriosito ed entusiasta di prima…
Tuttavia, se il circuito funzionerà anche senza il relay della continua, vorrà dire che lo scollegherò e ritornerà nel cassettino. In fin dei conti, i collegamenti ai relay sono attualmente tutti “volanti” e isolarli è semplice anche per me.
