Esatto!
Devi fare in modo che il rame rimanente dopo lo sviluppo sia esattamente come quello della seconda immagine (ovviamente se lo guardi da sotto), in modo che quando giri lo stampato l' NE555 passi a destra come nell' immagine vista "in trasparenza" (cioè da sopra).
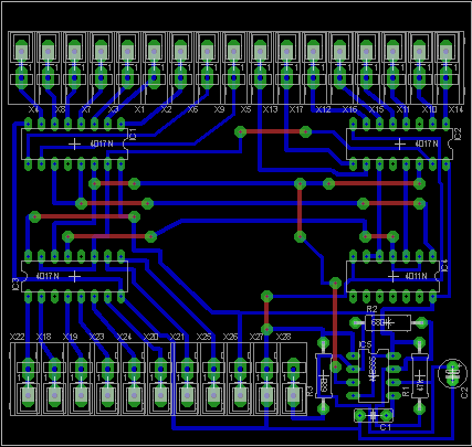
questo PCB può funzionare?
Moderatori:
carloc,
g.schgor,
BrunoValente,
IsidoroKZ
0
voti
ok ok non cambia nulla se c'e uin condensatore poliestere invece che elettrolitico giusto?
ciao
ciao
0
voti
Il condensatore da 1uF va bene anche in poliestere.
Per quanto riguarda il disegno dello stampato ho dato una ricontrollata adesso e mi sembra tutto corretto...
In bocca al lupo !
Per quanto riguarda il disegno dello stampato ho dato una ricontrollata adesso e mi sembra tutto corretto...
In bocca al lupo !
0
voti
ciao, ho quasi finito di rifarlo.. hai dei test da consigliarmi prima di mettere i circuiti integrati negli zoccoli?
ciao
ciao
0
voti
Ciao, prima di inserire gli integrati ti conviene verificare che la tensione di alimentazione sia ok.
Prendi i datasheet dei tre integrati e controlla (con il tester) che ai pin di alimentazione arrivi l' esatta tensione e sopratutto che non siano invertiti il positivo con la massa.
Se questo controllo risulta positivo puoi montare gli integrati e verificare il funzionamento di tutto il circuito.
Prendi i datasheet dei tre integrati e controlla (con il tester) che ai pin di alimentazione arrivi l' esatta tensione e sopratutto che non siano invertiti il positivo con la massa.
Se questo controllo risulta positivo puoi montare gli integrati e verificare il funzionamento di tutto il circuito.
0
voti
allora come mi hai consigliato ti scrivo tutto:
ne555 massimo 18v
nero su pin 1 e rosso su pin 8 = 8.77
nero su pin 8 e rosso su pin 16 del 4017= 8.77
nero sul 7 e rosso sul 14 del 4011= 8.77
mi sembra tutto a posto.. quindi monto!
ne555 massimo 18v
nero su pin 1 e rosso su pin 8 = 8.77
nero su pin 8 e rosso su pin 16 del 4017= 8.77
nero sul 7 e rosso sul 14 del 4011= 8.77
mi sembra tutto a posto.. quindi monto!
0
voti
niente non va..in entrata ho 8.65
tra la massa dei led e quasi tutti i positivi mi viene: -0.73
invece su la massa e il pin 7 del 4017 mi viene 5v
ora tutti le uscite dei led sono andate a 0.03 e si sposta l'uscita a 5v..
é giusto?
tra la massa dei led e quasi tutti i positivi mi viene: -0.73
invece su la massa e il pin 7 del 4017 mi viene 5v
ora tutti le uscite dei led sono andate a 0.03 e si sposta l'uscita a 5v..
é giusto?
0
voti
Hai inserito nel verso giusto tutti gli integrati ?
Occhio che IC3 va montato opposto rispetto agli altri ...
Poi devi darmi spiegazioni dettagliate delle prove che fai altrimenti cosa vuoi che ti dica ?
Occhio che IC3 va montato opposto rispetto agli altri ...
Poi devi darmi spiegazioni dettagliate delle prove che fai altrimenti cosa vuoi che ti dica ?
0
voti
si certo ho fatto molta attenzione al verso degli integrati, sono tutti in posizione come nel disegno.
ora c'e l'alimentatore attaccato e un led tra la massa di tutti i led e il 4 foro e non si accende...
non saprei.. che prove potrei fare per capire dove ho sbagliato? ho controllato tutte le saldature con il tester per vedere se i pin o le piste si toccavano.
i puntini neri indicano il senso..

ora c'e l'alimentatore attaccato e un led tra la massa di tutti i led e il 4 foro e non si accende...
non saprei.. che prove potrei fare per capire dove ho sbagliato? ho controllato tutte le saldature con il tester per vedere se i pin o le piste si toccavano.
i puntini neri indicano il senso..

Chi c’è in linea
Visitano il forum: Nessuno e 46 ospiti

Elettrotecnica e non solo (admin)
Un gatto tra gli elettroni (IsidoroKZ)
Esperienza e simulazioni (g.schgor)
Moleskine di un idraulico (RenzoDF)
Il Blog di ElectroYou (webmaster)
Idee microcontrollate (TardoFreak)
PICcoli grandi PICMicro (Paolino)
Il blog elettrico di carloc (carloc)
DirtEYblooog (dirtydeeds)
Di tutto... un po' (jordan20)
AK47 (lillo)
Esperienze elettroniche (marco438)
Telecomunicazioni musicali (clavicordo)
Automazione ed Elettronica (gustavo)
Direttive per la sicurezza (ErnestoCappelletti)
EYnfo dall'Alaska (mir)
Apriamo il quadro! (attilio)
H7-25 (asdf)
Passione Elettrica (massimob)
Elettroni a spasso (guidob)
Bloguerra (guerra)


