Ma di schemi ne hai già avuti due, cosa vuoi ?
Dillo esplicitamente e pensa che ogni volta che fai una richiesta qualcuno perde tempo, e non pochi secondi, per cercare di aiutarti !
Ciao
Giorgio
Allarme 3 kW
Moderatori:
carloc,
g.schgor,
BrunoValente,
IsidoroKZ
41 messaggi
• Pagina 4 di 5 • 1, 2, 3, 4, 5
0
voti
[31] Re: Allarme 3 kW
-

giorgio25760
2.310 1 3 5 - G.Master EY

- Messaggi: 1700
- Iscritto il: 6 dic 2009, 17:02
- Località: Brescia
0
voti
[32] Re: Allarme 3 kW
giorgio25760 ha scritto:Ma di schemi ne hai già avuti due, cosa vuoi ?
Dillo esplicitamente e pensa che ogni volta che fai una richiesta qualcuno perde tempo, e non pochi secondi, per cercare di aiutarti !
Questo a cui hai risposto pero` non e` l'original poster, si e` solo agganciato qui. E poi cerca un sistema che mandi l'avviso non con un cicalino vicino al contatore, ma attraverso tutto l'impianto.
Per usare proficuamente un simulatore, bisogna sapere molta più elettronica di lui
Plug it in - it works better!
Il 555 sta all'elettronica come Arduino all'informatica! (entrambi loro malgrado)
Se volete risposte rispondete a tutte le mie domande
Plug it in - it works better!
Il 555 sta all'elettronica come Arduino all'informatica! (entrambi loro malgrado)
Se volete risposte rispondete a tutte le mie domande
0
voti
[33] Re: Allarme 3 kW
IsidoroKZ ha scritto:Questo a cui hai risposto pero` non e` l'original poster, si e` solo agganciato qui. E poi cerca un sistema che mandi l'avviso non con un cicalino vicino al contatore, ma attraverso tutto l'impianto.
Ok, me la sono presa con l'uomo sbagliato....
Ma dove è l'uomo giusto ? (è dal giorno 11 c.m. che non si sente)
Ritornando all'uomo sbagliato, non sarebbe meglio spostarlo in un nuovo thread, visto che il circuito sarà completamente diverso ? (onde convogliate etc. etc.)
-

giorgio25760
2.310 1 3 5 - G.Master EY

- Messaggi: 1700
- Iscritto il: 6 dic 2009, 17:02
- Località: Brescia
0
voti
[34] Re: Allarme 3 kW
giorgio25760 ha scritto:Ma di schemi ne hai già avuti due, cosa vuoi ?
Dillo esplicitamente e pensa che ogni volta che fai una richiesta qualcuno perde tempo, e non pochi secondi, per cercare di aiutarti !
Ciao
Giorgio
Se il tuo commento era per me, allora come sono entrato così me ne esco. La mia problematica è molto diversa e, a mio avviso, anche abbastanza interessante. Penso che un apparecchietto fatto così possa fare gola a molti. Scusa per il tempo che ti ho fatto perdere.
Ciao
0
voti
[35] Re: Allarme 3 kW
arturep ha scritto:Se il tuo commento era per me, allora come sono entrato così me ne esco. La mia problematica è molto diversa e, a mio avviso, anche abbastanza interessante. Penso che un apparecchietto fatto così possa fare gola a molti. Scusa per il tempo che ti ho fatto perdere.
Ciao
Appena arrivato e già pronto ad offendersi !
Chiedo scusa,
credevo che dopo la pubblicazione di due schemi realizzati con una certa logica, la richiesta di tutt'altra cosa fosse fuori posto.
Non avevo visto che eri un nuovo utente.
Innanzitutto se vuoi presentarti puoi farlo nella sezione "Off-Topic" così almeno sappiamo cosa fai e chi sei.
Se non vuoi farlo ben arrivato lo stesso !
Che ne dici di aprire un thread tutto nuovo per la tua richiesta, visto che la soluzione sarebbe completamente diversa ?
Ciao
Giorgio
-

giorgio25760
2.310 1 3 5 - G.Master EY

- Messaggi: 1700
- Iscritto il: 6 dic 2009, 17:02
- Località: Brescia
0
voti
[36] Re: Allarme 3 kW
Ok scusa anche tu, ma provengo da un altro forum che sono sempre molto accoglienti (quasi).
Pace fatta.
Devo ancora vedere come funzione, ho un certo numero di anni e mi vuole un po' a districarmi ma poi arrivo.
Spostami dove vuoi che così, se non stasera, continuiamo.
Ciao
(Edit Isi: tolto la parte citata che rendeva difficile da leggere la risposta)
Pace fatta.
Devo ancora vedere come funzione, ho un certo numero di anni e mi vuole un po' a districarmi ma poi arrivo.
Spostami dove vuoi che così, se non stasera, continuiamo.
Ciao
(Edit Isi: tolto la parte citata che rendeva difficile da leggere la risposta)
2
voti
[37] Re: Allarme 3 kW
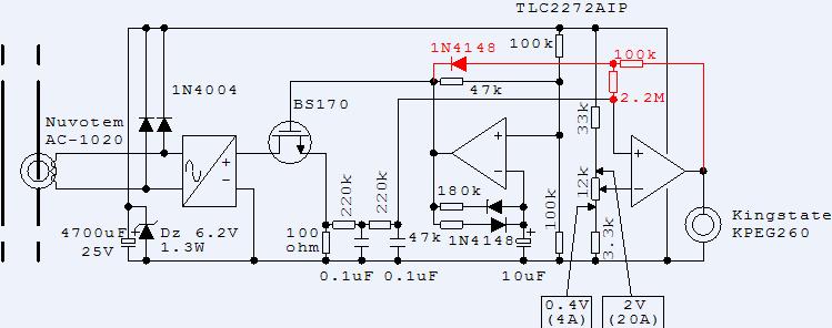
Ho fatto alcune modifiche: non mi piaceva il multivibratore che, con la scusa del rail to rail, lo avevo fatto lavorare con delle soglie troppo basse e poi mi sono accorto che la parte che commuta la resistenza da 100ohm poteva essere semplificata eliminando un mosfet. Se la tensione sulla resistenza da 100 ohm arriva al massimo a 2V ci possiamo permettere di montare il mosfet in quest'altro modo visto che rimangono 4.2V tra gate e source per pilotarlo e che dovrebbero essere sufficienti.
Però mi aspettavo almeno qualche commento o qualche critica...cos'è 'sto silenzio?
Però mi aspettavo almeno qualche commento o qualche critica...cos'è 'sto silenzio?
- Allegati
-
- Pmax1.JPG (70.25 KiB) Osservato 5069 volte
-

BrunoValente
39,6k 7 11 13 - G.Master EY

- Messaggi: 7796
- Iscritto il: 8 mag 2007, 14:48
0
voti
[38] Re: Allarme 3 kW
Ma che schifo! Cosi` qualche critica l'hai avuta
Bella l'idea di ricollegare una resistenza conosciuta per misurare la corrente! Stavo pensando se si poteva cambiare la frequenza del bip bip in funzione della corrente misurata, ma non mi sembra immediato.
Avevo usato un duplicatore per avere piu` tensione e fare piu` fracasso, ma con la tua configurazione non riesco a introdurlo.
Bella l'idea di ricollegare una resistenza conosciuta per misurare la corrente! Stavo pensando se si poteva cambiare la frequenza del bip bip in funzione della corrente misurata, ma non mi sembra immediato.
Avevo usato un duplicatore per avere piu` tensione e fare piu` fracasso, ma con la tua configurazione non riesco a introdurlo.
Per usare proficuamente un simulatore, bisogna sapere molta più elettronica di lui
Plug it in - it works better!
Il 555 sta all'elettronica come Arduino all'informatica! (entrambi loro malgrado)
Se volete risposte rispondete a tutte le mie domande
Plug it in - it works better!
Il 555 sta all'elettronica come Arduino all'informatica! (entrambi loro malgrado)
Se volete risposte rispondete a tutte le mie domande
2
voti
[39] Re: Allarme 3 kW
IsidoroKZ ha scritto:Ma che schifo! Cosi` qualche critica l'hai avuta![]()
Bella l'idea di ricollegare una resistenza conosciuta per misurare la corrente! Stavo pensando se si poteva cambiare la frequenza del bip bip in funzione della corrente misurata, ma non mi sembra immediato.
Avevo usato un duplicatore per avere piu` tensione e fare piu` fracasso, ma con la tua configurazione non riesco a introdurlo.
Grazie Isidoro, cominciavo a sospettare di aver scritto qualche minchiata colossale.
Ho apportato ancora una modifica perché mi sono accorto che con il trimmer regolato per bassi valori il comparatore del cicalino non si sarebbe resettato durante il semiciclo di due secondi.
La resistenza da 2.2M conferisce un po' di isteresi al comparatore e l'ho messa per garantire che il bip, se parte, si autoritenga per tutto il semiciclo di mezzo secondo e per evitare quindi balbettii. Forse si potrebbe fare a meno dell'isteresi e quindi di tutta la parte in rosso perché un po' di isteresi il circuito ce l'ha comunque: quando il cicalino suona si ha un calo naturale della tensione di alimentazione che farebbe abbassare la soglia e che quindi aiuterebbe il comparatore a mantenersi con l'uscita alta.
Quando suona il cicalino la corrente assorbita da tutto dovrebbe essere di circa 5mA, si dovrebbe avere una velocità iniziale di scarica del condensatore da 4700uF di circa 1V/s e quindi mi aspetterei un ripple di circa 0.5V che grosso modo è il 10% dell'alimentazione.
Ci avevo pensato anch'io a far variare il ritmo con la corrente ma c' ho rinunciato.
Per sovralimentare il cicalino si potrebbe far oscillare in qualche modo il comparatore di destra e poi duplicare l'onda quadra in uscita ma raddoppierebbe il consumo di corrente limitando la possibilità di far funzionare il circuito anche con correnti di linea relativamente basse 4-5A, il limite inferiore probabilmente salirebbe a 8-10A.
Il ragionamento che faccio è questo: Se il condensatore di alimentazione si scarica con 5mA per mezzo secondo, vuol dire che sono necessari almeno 5/4=1.25mA durante la fase di carica che dura due secondi per ricaricarsi. Durante i due secondi le cose vanno quindi come se il TA vedesse una resistenza di carico di 6.2 / 1.25x10^-3= 5 kohm e dai grafici si vede che per garantire 6V con un carico di 5 kohm è necessario che la corrente di linea sia almeno di 2-2.5A.
Ovviamente il ragionamento è grossolano perché non tiene conto del fatto che la corrente del grafico è espressa in valore efficace e c’è poi la caduta sui diodi che peggiora ulteriormente le cose… tutto sommato, Isidoro correggimi se sbaglio, direi che 4-5A potrebbero essere sufficienti a tenere in piedi il circuito.
- Allegati
-
- Pmax2a.JPG (36.39 KiB) Osservato 5016 volte
-

BrunoValente
39,6k 7 11 13 - G.Master EY

- Messaggi: 7796
- Iscritto il: 8 mag 2007, 14:48
0
voti
[40] Re: Allarme 3 kW
AleArdu ha scritto: inoltre avere 2 magnetotermici che scaldano di più non è una bella cosa.
è l'elettronica che scalda e patisce non i magnetotermici
Scusa la digressione.
41 messaggi
• Pagina 4 di 5 • 1, 2, 3, 4, 5
Chi c’è in linea
Visitano il forum: Nessuno e 122 ospiti

Elettrotecnica e non solo (admin)
Un gatto tra gli elettroni (IsidoroKZ)
Esperienza e simulazioni (g.schgor)
Moleskine di un idraulico (RenzoDF)
Il Blog di ElectroYou (webmaster)
Idee microcontrollate (TardoFreak)
PICcoli grandi PICMicro (Paolino)
Il blog elettrico di carloc (carloc)
DirtEYblooog (dirtydeeds)
Di tutto... un po' (jordan20)
AK47 (lillo)
Esperienze elettroniche (marco438)
Telecomunicazioni musicali (clavicordo)
Automazione ed Elettronica (gustavo)
Direttive per la sicurezza (ErnestoCappelletti)
EYnfo dall'Alaska (mir)
Apriamo il quadro! (attilio)
H7-25 (asdf)
Passione Elettrica (massimob)
Elettroni a spasso (guidob)
Bloguerra (guerra)


