Cos'è ElectroYou | Login Iscriviti

ElectroYou - la comunità dei professionisti del mondo elettrico

Orologio a led

Elettronica lineare e digitale: didattica ed applicazioni

Moderatori: Foto Utentecarloc, Foto Utenteg.schgor, Foto UtenteBrunoValente, Foto UtenteIsidoroKZ

0
voti

[31] Re: Orologio a led

Messaggioda Foto Utentegiorjevic » 8 apr 2011, 18:15

Si infatti c'è di mezzo una fanciulla :D ma non una fanciulla qualsiasi la mia fanciulla :D :D e poi ovviamente c'è anche tanta voglia di fare


Per il circuito appena avrò tutto l'occorrente procederò al montaggio su breadboard e ti terrò informato però non mi dispiacerebbe imparare a sapere qualcosa di più sui microcontrollori anche perché sarebbe l'unico modo x controllare i display a 7 segmenti altrimenti avresti qualche altra proposta non ricorrendo all'utilizzo dei microcontrollori?


Potresti darmi qualche dritta sui PIC e su PICAXE per il momento mi basterebbe sapere solo come far funzionare i display in maniera tale che indichino l'ora e i minuti esatti non chiedo di sapere di più anche se mi piacerebbe e non lo nego.Ci tengo molto alla riuscita di questo progetto
Avatar utente
Foto Utentegiorjevic
10 4 8
Frequentatore
Frequentatore
 
Messaggi: 279
Iscritto il: 3 apr 2011, 15:30

0
voti

[32] Re: Orologio a led

Messaggioda Foto UtenteTardoFreak » 8 apr 2011, 18:31

Ehm ... non e' cosi' semplice. :?
E' necessario imparare a programmare, anche solo per far lampeggiare un LED. :(
Se non l' hai mai fatto ti servono mesi di studio.
"La follia sta nel fare sempre la stessa cosa aspettandosi risultati diversi".
"Parla soltanto quando sei sicuro che quello che dirai è più bello del silenzio".
Rispondere è cortesia, ma lasciare l'ultima parola ai cretini è arte.
Avatar utente
Foto UtenteTardoFreak
73,9k 8 12 13
-EY Legend-
-EY Legend-
 
Messaggi: 15754
Iscritto il: 16 dic 2009, 11:10
Località: Torino - 3° pianeta del Sistema Solare

0
voti

[33] Re: Orologio a led

Messaggioda Foto Utentegiorjevic » 8 apr 2011, 18:58

Si capisco che non è facile e sicuramente la difficoltà l'ho sempre tenuta in considerazione...però vorrei almeno provarci...ho chiesto aiuto proprio a voi perché da i post che leggo vi considero degli oracoli pertanto non penso che voi incontriate la stessa difficoltà che possa incontrare un principiante come me.A me interessa sì il progetto finale ma d'altra parte la cosa che mi interessa di più è come ci si arriva...è vero lo studio può portarmi a capire il perché però penso che dei validi insegnati come voi possano aiutare più di quanto un libro possa fare in mesi e mesi di studio senza contare che poi nello studio sarei solo in quanto ancora frequento il liceo il che farebbe si che io porti avanti uno studio da autodidatta con la problematica che se nasce un dubbio forse rimane irrisolto in quanto un libro non può dare una risposta a tutti i miei perché. Chiedo cortesemente il vostro aiuto e sarei felicissimo se questo progetto giungesse a termine con il risultato desiderato grazie ad un validissimo aiuto quale il vostro.
Avatar utente
Foto Utentegiorjevic
10 4 8
Frequentatore
Frequentatore
 
Messaggi: 279
Iscritto il: 3 apr 2011, 15:30

0
voti

[34] Re: Orologio a led

Messaggioda Foto UtenteTardoFreak » 8 apr 2011, 19:06

Paolino ha scritto un libro per imparare i PIC.
Clicca QUI per saperne di piu'. :ok:
"La follia sta nel fare sempre la stessa cosa aspettandosi risultati diversi".
"Parla soltanto quando sei sicuro che quello che dirai è più bello del silenzio".
Rispondere è cortesia, ma lasciare l'ultima parola ai cretini è arte.
Avatar utente
Foto UtenteTardoFreak
73,9k 8 12 13
-EY Legend-
-EY Legend-
 
Messaggi: 15754
Iscritto il: 16 dic 2009, 11:10
Località: Torino - 3° pianeta del Sistema Solare

0
voti

[35] Re: Orologio a led

Messaggioda Foto Utentegiorjevic » 8 apr 2011, 19:13

Grazie per il riferimento al libro lo comprerò sicuramente :D :D e sarà uno dei pochi libri che leggerò con passione...e complimenti soprattutto all'autore del libro :-) ma per quanto riguarda il mio problema posso sperare di avere delle risposte che mi facciano realizzare il progetto grazie al vostro aiuto oppure dovrò stare mesi e mesi sui libri e giungere alla conclusione da solo?
Avatar utente
Foto Utentegiorjevic
10 4 8
Frequentatore
Frequentatore
 
Messaggi: 279
Iscritto il: 3 apr 2011, 15:30

0
voti

[36] Re: Orologio a led

Messaggioda Foto UtenteTardoFreak » 8 apr 2011, 19:17

Devi per forza imparare. :(
sorry
Comincia con il leggerti il libro e poi ne riparliamo.
"La follia sta nel fare sempre la stessa cosa aspettandosi risultati diversi".
"Parla soltanto quando sei sicuro che quello che dirai è più bello del silenzio".
Rispondere è cortesia, ma lasciare l'ultima parola ai cretini è arte.
Avatar utente
Foto UtenteTardoFreak
73,9k 8 12 13
-EY Legend-
-EY Legend-
 
Messaggi: 15754
Iscritto il: 16 dic 2009, 11:10
Località: Torino - 3° pianeta del Sistema Solare

0
voti

[37] Re: Orologio a led

Messaggioda Foto Utentegiorjevic » 8 apr 2011, 19:33

Va bene allora per il momento realizzo il circuito con i CD4015 e vi tengo aggiornati e provvedo pure all'acquisto del libro di paolino e nel caso avessi bisogno di chiarimenti chiedo. :D
Avatar utente
Foto Utentegiorjevic
10 4 8
Frequentatore
Frequentatore
 
Messaggi: 279
Iscritto il: 3 apr 2011, 15:30

0
voti

[38] Re: Orologio a led

Messaggioda Foto Utentegiorjevic » 10 apr 2011, 21:44

Ho comprato il materiale occorrente e ho realizzato il circuito :D il circuito l'ho realizzato provvisoriamente con 4 led e il clock lo ho ottenuto con con una porta invertente del CD40106 un condensatore da 10uF e una resistenza da 22Kohm. Il clock rimane impreciso in quanto i Led si accendono e si spengono con tempo inferiore a un secondo.


Mi conviene utilizzare il CD4060 e l'oscillatore al quarzo per generare il clock in maniera che sia preciso e abbia tempo di 1 secondo?


Dopo aver realizzato il circuito mi sono reso conto che pur realizzando un circuito provvisorio con quattro Led la scansione dei Led ovvero la loro accensione consecutiva si mantiene costante fino al terzo led che è collegato al piedino c(PIN 3) mentre il 4 Led non si accende in maniera consecutiva ma ritarda. Ho provato a collegare il 4°Led al piedino d(PIN 10) invece che al piedino g(PIN 11)ma rimane poi sempre acceso.


Come mai rimane sempre acceso il 4° Led se lo collego al piedino d??Come devo fare affinchè ciò non accada?


Come devo fare affinchè la successione dei Led sia costante?



L'utilizzo delle resistenze da 330ohm si è rivelato un fallimento in quanto i Led per spegnersi completamente necessitano per forza di un transistor NPN.Mentre le resistenze da 2.2 e 2.7ohm sono state un successo in quanto hanno una luminosità uguale se non leggermente maggiore di quelle da 330ohm con transistor.Quelle che si sono comportate meglio sono state quelle da 2,7Kohm.
Avatar utente
Foto Utentegiorjevic
10 4 8
Frequentatore
Frequentatore
 
Messaggi: 279
Iscritto il: 3 apr 2011, 15:30

1
voti

[39] Re: Orologio a led

Messaggioda Foto UtenteIsidoroKZ » 10 apr 2011, 23:39

Bravissimo!

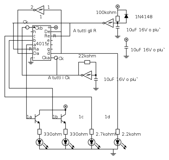
Ho sbagliato un collegamento nello schema, il quarto led deve essere collegato al piedino d :oops:, questo dovrebbe essere lo schema giusto.



A che tensione hai alimentato il circuito?

Non capisco la questione dei led che non si spengono e che fanno meno luce con il transistor. Sei sicuro di aver collegato correttamente i terminali del transistor?

Il led sul 10 dovrebbe spegnersi e anche tutti gli altri dovrebbero spegnersi. Mi sa che c'e` qualche problema di collegamento sulla porta invertente.

Fai qualche foto da vicino in modo che si possano vedere i componenti e come sono collegati, e, dopo averle dimensionate a circa 600 pixel massimo di larghezza, postale, che vediamo.

E` normale che la frequenza sia piu` veloce, e` fatto apposta per non aspettare tanto quando ci saranno tutti i 60 led e si deve collaudare il circuito. Poi la metteremo a posto (mi sembra che l'avessi gia` detto).
Per usare proficuamente un simulatore, bisogna sapere molta più elettronica di lui
Plug it in - it works better!
Il 555 sta all'elettronica come Arduino all'informatica! (entrambi loro malgrado)
Se volete risposte rispondete a tutte le mie domande
Avatar utente
Foto UtenteIsidoroKZ
121,2k 1 3 8
G.Master EY
G.Master EY
 
Messaggi: 21059
Iscritto il: 17 ott 2009, 0:00

0
voti

[40] Re: Orologio a led

Messaggioda Foto Utentegiorjevic » 11 apr 2011, 1:08

Allora ho riprovato il circuito e adesso va :D :D grazie per la correzione :D



Per i transistor ho controllato il collettore e la base e l'emettitore sui data sheet e li ho collegati bene e infatti adesso i led vanno bene...prima quando avevo provato i primi due led con solo la resistenza da 330ohm i led non si spegnevano del tutto ma rimanevano accesi di poco quando dovevano spegnersi e poi invece quando si accendevano acquistavano una luminosità normale.




Ho alimentato il circuito a 12V e ho provato anche a3V e ha funzionato...quando alimento il circuito in una qualsiasi tensione però i primi due led con il transistor mantengono una luminosità leggermente più bassa sembrano quasi simili però la luminosità maggiore la ottengo con il led con la resistenza da 2.7Kohm il che non riesco a spiegarlo



Ho comprato anche il CD4060 e ho ricavato l'oscillatore al quarzo dalla sveglia quindi volendo il clock possiamo realizzarlo anche il CD4060 e l'oscillatore al quarzo
Avatar utente
Foto Utentegiorjevic
10 4 8
Frequentatore
Frequentatore
 
Messaggi: 279
Iscritto il: 3 apr 2011, 15:30

PrecedenteProssimo

Torna a Elettronica generale

Chi c’è in linea

Visitano il forum: Nessuno e 65 ospiti