Come ricaricare una batteria al piombo?
Moderatori:
carloc,
g.schgor,
BrunoValente,
IsidoroKZ
38 messaggi
• Pagina 4 di 4 • 1, 2, 3, 4
0
voti
Sarebbe possibile cercare di creare un circuito che passi dalla 220 V a quello che serve per caricare queste batterie
-

roberto5879
11 3 - New entry

- Messaggi: 89
- Iscritto il: 28 nov 2011, 17:51
3
voti
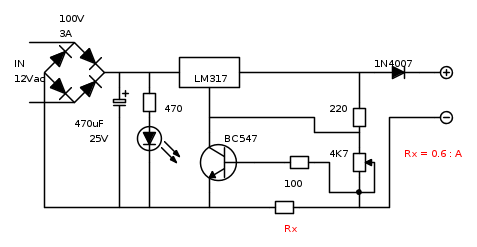
Sul momento, un circuito estremamente semplice che posso proporti e' quello che segue:
Allo schema manca un trasformatore di alimentazione che sia in grado di ridurre la tensione di rete al fine di ottenere 12Vac e almeno 1.5A di corrente.
Aspetterei comunque per vedere se qualcuno ha qualcosa di meglio.
Allo schema manca un trasformatore di alimentazione che sia in grado di ridurre la tensione di rete al fine di ottenere 12Vac e almeno 1.5A di corrente.
Aspetterei comunque per vedere se qualcuno ha qualcosa di meglio.
marco
0
voti
ok grazie anche se non capisco alcuni componenti ma se non vado errato c' e' un potenziometro per regolare.
-

roberto5879
11 3 - New entry

- Messaggi: 89
- Iscritto il: 28 nov 2011, 17:51
1
voti
Il potenziometro (4.7Kohm) serve per regolare la tensione di ricarica.
Il transistor ed Rx, provvedono a limitare la corrente.
Visto che non mi sembri molto preparato per affrontare una simile realizzazione, ti consiglio la lettura di questo articolo.
Li si parla sopratutto di alimentatori e non di caricabatterie ma, visto che i componenti sono piu' o meno gli stessi, credo ti sara' utile per conoscere cosa sono e a cosa servono.
Quello che non capisci chiedilo.
Il transistor ed Rx, provvedono a limitare la corrente.
Visto che non mi sembri molto preparato per affrontare una simile realizzazione, ti consiglio la lettura di questo articolo.
Li si parla sopratutto di alimentatori e non di caricabatterie ma, visto che i componenti sono piu' o meno gli stessi, credo ti sara' utile per conoscere cosa sono e a cosa servono.
Quello che non capisci chiedilo.
marco
1
voti
Dopo aver letto l'articolo, se qualcosa ancora non ti e' chiaro, chiedi pure.
E altrettanto durante la costruzione, se deciderai di realizzarlo.
E altrettanto durante la costruzione, se deciderai di realizzarlo.
marco
38 messaggi
• Pagina 4 di 4 • 1, 2, 3, 4
Chi c’è in linea
Visitano il forum: Nessuno e 51 ospiti

Elettrotecnica e non solo (admin)
Un gatto tra gli elettroni (IsidoroKZ)
Esperienza e simulazioni (g.schgor)
Moleskine di un idraulico (RenzoDF)
Il Blog di ElectroYou (webmaster)
Idee microcontrollate (TardoFreak)
PICcoli grandi PICMicro (Paolino)
Il blog elettrico di carloc (carloc)
DirtEYblooog (dirtydeeds)
Di tutto... un po' (jordan20)
AK47 (lillo)
Esperienze elettroniche (marco438)
Telecomunicazioni musicali (clavicordo)
Automazione ed Elettronica (gustavo)
Direttive per la sicurezza (ErnestoCappelletti)
EYnfo dall'Alaska (mir)
Apriamo il quadro! (attilio)
H7-25 (asdf)
Passione Elettrica (massimob)
Elettroni a spasso (guidob)
Bloguerra (guerra)

