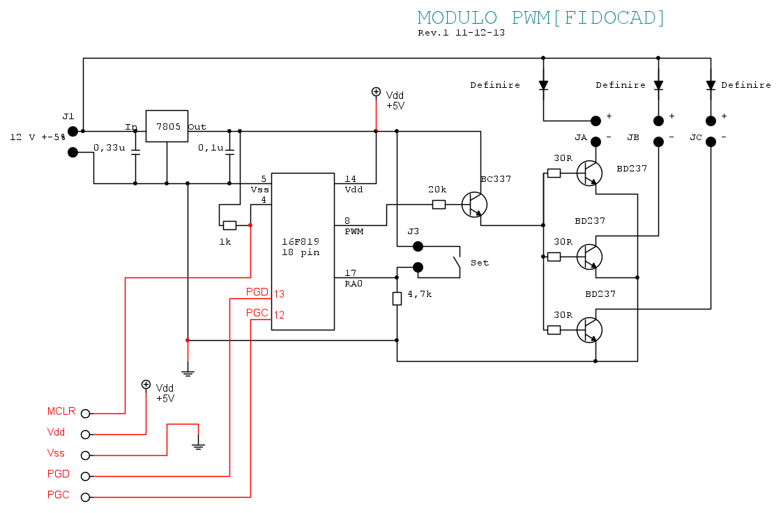
simo85 ha scritto:Si ma in quella situazione il transistore da definire non satura.
?
Moderatori:
carloc,
g.schgor,
BrunoValente,
IsidoroKZ
simo85 ha scritto:Si ma in quella situazione il transistore da definire non satura.
.


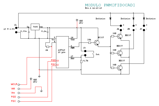
VRI ha scritto:Un dubbio riguardo ai pin per la programmazione ICSP:
sono già disegnati nell'ordine in cui andrò a posizionarli?


Visitano il forum: Nessuno e 135 ospiti