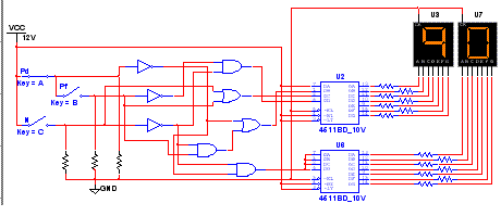
Attenzione allo schema:
Ho provato a simularlo con Multisim (e funziona)
I tasti simulano i comparatori e con le varie combinazioni
fanno apparire le scritte volute.
Ci sarebbe ancora da precisare le caratteristiche dei sensori
ed i relativi amplificatori.
Avevo poi prospettato una seconda soluzione,
con la possibilità di impostare manualmente le varie scritte
(rendendo cosi più flessibile l'apparecchio). Ti interessa?
Display di velocità dipendente da sensori di nebbia e acqua
Moderatori:
carloc,
g.schgor,
BrunoValente,
IsidoroKZ
0
voti
Così è corretto?
Nella soluzione che avevo inserito ho usato un ecnoder, questo lo devo togliere e posso usare direttamente il circuito, le uscite del circuito come le collego al driver?
Non riesco a focalizzare.
Per i sensori e gli amplificatori sono proprio ansioso di capirci di più.
Se non è un problema conoscere anche un'altra soluzione mi risulta interessante. Sono in fase di apprendimento quindi sono aperto a tutto
(perché i professori non sono così?? )
0
voti
Linrush ha scritto:Così è corretto?
No. Nell'ultimo collegamento ci vuole un'inversione (

Linrush ha scritto:ho usato un ecnoder
si può fare (ma è più complicato)
Linrush ha scritto:le uscite del circuito come le collego al driver?
Lo schema della simulazione dovrebbe essere chiaro al riguardo.
Linrush ha scritto:Per i sensori e gli amplificatori sono proprio ansioso di capirci di più.
ma io non ho elementi circa i sensori.
Linrush ha scritto:un'altra soluzione mi risulta interessante
Allora vedrò di fare uno schema.
0
voti
g.schgor ha scritto:Linrush ha scritto:Così è corretto?
No. Nell'ultimo collegamento ci vuole un'inversione (
Si, corretto. Sto svalvolando.
g.schgor ha scritto:Lo schema della simulazione dovrebbe essere chiaro al riguardo.
Adesso ho connesso il cervello :)
g.schgor ha scritto:ma io non ho elementi circa i sensori.
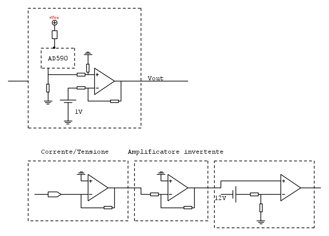
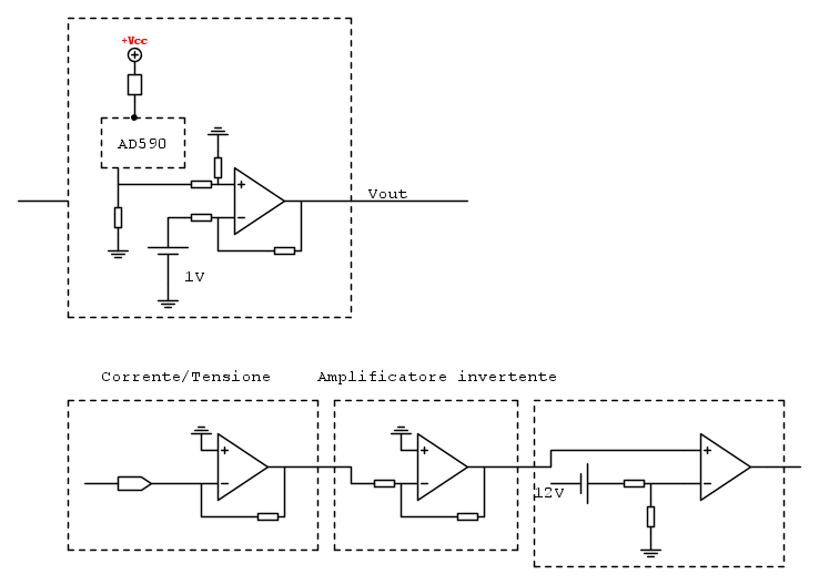
La parte del sensore di nebbia nella soluzione che ho inserito ho usato due metodi per convertire la corrente in tensione e poi amplificarla. Quale dei due è più corretto?
g.schgor ha scritto:Allora vedrò di fare uno schema.
Sempre se non è un problema
0
voti
Ho riletto la tua descrizione dei sensori (post[1]).
qual è la Q max dell strumento che misura la pioggia?
(in altre parole qual è il segnale massimo?)
Per il sensore di nebbia devi per forza convertire
la variazione di corrente in variazione di tensione
e poi amplificarla.
qual è la Q max dell strumento che misura la pioggia?
(in altre parole qual è il segnale massimo?)
Per il sensore di nebbia devi per forza convertire
la variazione di corrente in variazione di tensione
e poi amplificarla.
0
voti
g.schgor ha scritto:Ho riletto la tua descrizione dei sensori (post[1]).
qual è la Q max dell strumento che misura la pioggia?
(in altre parole qual è il segnale massimo?)
Per il sensore di nebbia devi per forza convertire
la variazione di corrente in variazione di tensione
e poi amplificarla.
La Q è la quantità di acqua caduta misurata in litri all'ora, quindi nel nostro caso 5 perché meno di quella è un segnale di pioggia debole, e da 5 in poi forte. quindi 0 pioggia = 50mV 1 piggia= 60mv e così via fino a 5 pioggia =100mv
Per il sensore di nebbia quello che ho disegnato ovvero:
Non so se è corretto. Sono due possibilità che ho pensato.
Quello dopo l'amplificatore invertente è un comparatore di soglia
0
voti
Linrush ha scritto:La Q è la quantità di acqua caduta misurata in litri all'ora,
Quello l'avevo capito. Ma io ti ho domandato qual è la Q massima misurata dallo strumento,
Supponiamo ad es. che sia Qmax=10, allora la misura massima è 150mV
Questa deve essere amplificata per raggiungere 12V ed il livello
del comparatore Q>5 dovrà essere impostato a 8V. Ti convince?
Per il sensore di nebbia. schemi senza valori non dicono niente.
Prova a dimensionarli.
0
voti
Non è specificato, ipotizziamo che Q max sia 6.
Del sensore di nebbia so solo che se la corrente proveniente dal fotodiodo è minore di 1uA c'e nebbia. Quindi ottengo una conversione in tensione in micro e poi ottengo un guadagno x amplificarla.
Penso che mi perderò nei calcoli...
Del sensore di nebbia so solo che se la corrente proveniente dal fotodiodo è minore di 1uA c'e nebbia. Quindi ottengo una conversione in tensione in micro e poi ottengo un guadagno x amplificarla.
Penso che mi perderò nei calcoli...
0
voti
Ho aggiornato lo schema dei comparatori per il segnale di pioggia.
tenendo conto degli ultimi dati sul sensore (segnale=(10Q+50)mV.
con Qmax=6).
(attenzione all'inversione polarità del segnale)
Quindi con Q variabile fra 0 e 6 si ha un segnale da 50mV a 110mV
che, amplificato 100 volte con un LM358, va ai comparatori LM339.
Di conseguenza le tarature di R4 ed R5 vanno calcolate in base
ai valori di Q voluti
Q=0.5 --> 45% (pioggia debole)
Q=5 --> 83% (pioggia forte)
Se non è chiesta la taratura, i potenziometri possono essere
sostituiti da partitori fissi (con resistenze standard,
rispettivamente 5.6K+4-7K e 1.8K+8.2K).
Spero sia chiaro.
tenendo conto degli ultimi dati sul sensore (segnale=(10Q+50)mV.
con Qmax=6).
(attenzione all'inversione polarità del segnale)
Quindi con Q variabile fra 0 e 6 si ha un segnale da 50mV a 110mV
che, amplificato 100 volte con un LM358, va ai comparatori LM339.
Di conseguenza le tarature di R4 ed R5 vanno calcolate in base
ai valori di Q voluti
Q=0.5 --> 45% (pioggia debole)
Q=5 --> 83% (pioggia forte)
Se non è chiesta la taratura, i potenziometri possono essere
sostituiti da partitori fissi (con resistenze standard,
rispettivamente 5.6K+4-7K e 1.8K+8.2K).
Spero sia chiaro.
0
voti
Come mi avevi già detto alcuni post fa la % sui potenziometri si riferisce al segnale in ingresso. Prendendo in esame 55mV potenziati 5,5V avremo in r4 2,475 e in r5 4,565, queste dovrebbero rappresentare delle soglie. Il mio dubbio. Le soglie non dovrebbero essere fisse? una a 1 e l'altra a 5?
Impostando un partitore per r5 con R1=5.6 e R2=4 otteniamo 5 ed è ok
per r4 con r1=11 e r2=1la soglia è 1
in questo modo sono fisse, possiamo dire che vada bene?
Impostando un partitore per r5 con R1=5.6 e R2=4 otteniamo 5 ed è ok
per r4 con r1=11 e r2=1la soglia è 1
in questo modo sono fisse, possiamo dire che vada bene?
Chi c’è in linea
Visitano il forum: Nessuno e 92 ospiti

Elettrotecnica e non solo (admin)
Un gatto tra gli elettroni (IsidoroKZ)
Esperienza e simulazioni (g.schgor)
Moleskine di un idraulico (RenzoDF)
Il Blog di ElectroYou (webmaster)
Idee microcontrollate (TardoFreak)
PICcoli grandi PICMicro (Paolino)
Il blog elettrico di carloc (carloc)
DirtEYblooog (dirtydeeds)
Di tutto... un po' (jordan20)
AK47 (lillo)
Esperienze elettroniche (marco438)
Telecomunicazioni musicali (clavicordo)
Automazione ed Elettronica (gustavo)
Direttive per la sicurezza (ErnestoCappelletti)
EYnfo dall'Alaska (mir)
Apriamo il quadro! (attilio)
H7-25 (asdf)
Passione Elettrica (massimob)
Elettroni a spasso (guidob)
Bloguerra (guerra)





