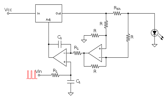
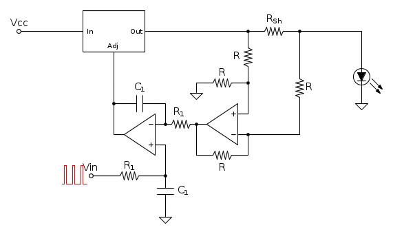
spud ha scritto:ho scelto il regolatore per la qualità dei suoi fronti di salita e discesa, per la sua stabilità e per il buon comportamento in frequenza.
Onestamente, non sono convito di questa cosa. Non ho mai apprfondito bene la questione ma, osservando un po' le prove dinamiche sui vari datascheet, non credo questo regolatore abbia bande oltre qualche decina di kHz. Mi hai incuriositio: perché dici che ha fronti di qualità e un buon comportamento in frequenza?
spud ha scritto:è un convertitore tensione corrente giusto?
Si, nella forma più elementare che lascia molto spazio per ottenere buone prestazioni.

Elettrotecnica e non solo (admin)
Un gatto tra gli elettroni (IsidoroKZ)
Esperienza e simulazioni (g.schgor)
Moleskine di un idraulico (RenzoDF)
Il Blog di ElectroYou (webmaster)
Idee microcontrollate (TardoFreak)
PICcoli grandi PICMicro (Paolino)
Il blog elettrico di carloc (carloc)
DirtEYblooog (dirtydeeds)
Di tutto... un po' (jordan20)
AK47 (lillo)
Esperienze elettroniche (marco438)
Telecomunicazioni musicali (clavicordo)
Automazione ed Elettronica (gustavo)
Direttive per la sicurezza (ErnestoCappelletti)
EYnfo dall'Alaska (mir)
Apriamo il quadro! (attilio)
H7-25 (asdf)
Passione Elettrica (massimob)
Elettroni a spasso (guidob)
Bloguerra (guerra)





pigreco]=π