
Sbroglio degli schemi
Moderatori:
carloc,
g.schgor,
BrunoValente,
IsidoroKZ
35 messaggi
• Pagina 4 di 4 • 1, 2, 3, 4
0
voti

"Non farei mai parte di un club che accettasse la mia iscrizione" (G. Marx)
-

claudiocedrone
21,3k 4 7 9 - Master EY

- Messaggi: 15303
- Iscritto il: 18 gen 2012, 13:36
4
voti
Adesso si mettono anche i condensatori in serie alla base dei transistor e niente polarizzazione?
Se la tensione di alimentazione e` abbastanza alta, quando l'uscita dell'oscillatore va a livello basso la giunzione BE del transistor va in valanga, poi quando l'uscita va alta il transistor riceve una piccola corrente di base.
Se la variazione di tensione di uscita non e` abbastanza grande, il circuito non funziona proprio, diventa un DC restorer che tiene la base del transistor sempre negativa.
Se la tensione di alimentazione e` abbastanza alta, quando l'uscita dell'oscillatore va a livello basso la giunzione BE del transistor va in valanga, poi quando l'uscita va alta il transistor riceve una piccola corrente di base.
Se la variazione di tensione di uscita non e` abbastanza grande, il circuito non funziona proprio, diventa un DC restorer che tiene la base del transistor sempre negativa.
Per usare proficuamente un simulatore, bisogna sapere molta più elettronica di lui
Plug it in - it works better!
Il 555 sta all'elettronica come Arduino all'informatica! (entrambi loro malgrado)
Se volete risposte rispondete a tutte le mie domande
Plug it in - it works better!
Il 555 sta all'elettronica come Arduino all'informatica! (entrambi loro malgrado)
Se volete risposte rispondete a tutte le mie domande
0
voti
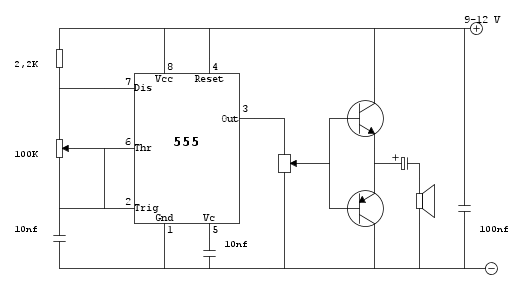
Ciao ragazzi, grazie anche per i vostri interventi.
Vi faccio un brevissimo riepilogo perché il thread si è allungato un pochino.
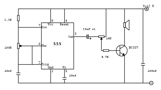
Sono partito da questo che assemblato funziona regolarmente, ho solo notato che il 10K log sul piedino 3 avrebbe funzione di volume ma effettivamente il suono è udibile solo verso fondo corsa e tenendolo così tarato il trimmer 100K cambia la frequenza.
Quindi con il vostro aiuto l'ho riportato in fidocad e modificato aggiungendo il bc337
quindi riassemblato tutto.
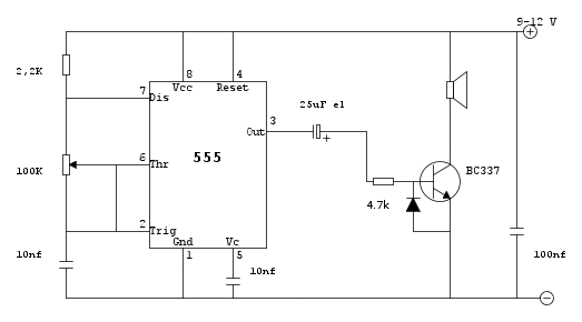
Ora rispondo a Marco sulle domane del post[20]:
si il circuito funziona ed ho fatto queste prove:
se lascio il trimmer da 10K in serie al 22uF all'uscita del pin 3 senza resistenza aggiuntiva e senza BC337 per sentire devo ruotare quasi al massimo il trimmer stesso (che funge da volume) e con il 100K vario frequenza. Il suono credo sia nella norma.
se tolgo il trimmer da 10K e metto R da 4.7K senza ancora BJT il suono si ode debolissimo
se inserisco BJT il suono torna ben udibile quindi svolge il suo lavoro
ma sostanzialmente l'intensità del suono con la configurazione "trimmer 10K senza BJT" confrontato con "senza trimmer ma con R 4.7K e BJT" è simile, non ci sono variazioni significative.
Vi faccio un brevissimo riepilogo perché il thread si è allungato un pochino.
Sono partito da questo che assemblato funziona regolarmente, ho solo notato che il 10K log sul piedino 3 avrebbe funzione di volume ma effettivamente il suono è udibile solo verso fondo corsa e tenendolo così tarato il trimmer 100K cambia la frequenza.
Quindi con il vostro aiuto l'ho riportato in fidocad e modificato aggiungendo il bc337
quindi riassemblato tutto.
Ora rispondo a Marco sulle domane del post[20]:
si il circuito funziona ed ho fatto queste prove:
se lascio il trimmer da 10K in serie al 22uF all'uscita del pin 3 senza resistenza aggiuntiva e senza BC337 per sentire devo ruotare quasi al massimo il trimmer stesso (che funge da volume) e con il 100K vario frequenza. Il suono credo sia nella norma.
se tolgo il trimmer da 10K e metto R da 4.7K senza ancora BJT il suono si ode debolissimo
se inserisco BJT il suono torna ben udibile quindi svolge il suo lavoro
ma sostanzialmente l'intensità del suono con la configurazione "trimmer 10K senza BJT" confrontato con "senza trimmer ma con R 4.7K e BJT" è simile, non ci sono variazioni significative.
-

valterhome
178 1 7 - Frequentatore

- Messaggi: 181
- Iscritto il: 13 mar 2015, 9:33
4
voti
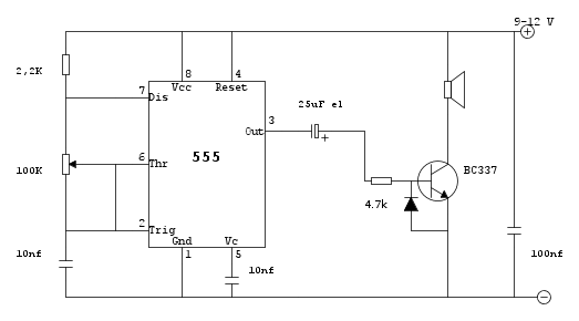
Anche nell'ultimo schema non ci siamo come polarizzazione e regolazione volume.
Cosi` funziona anche a tensioni piu` basse
Cosi` va anche meglio
Prima di pensare allo sbroglio sarebbe opportuno avere dei circuiti decenti
Cosi` funziona anche a tensioni piu` basse
Cosi` va anche meglio
Prima di pensare allo sbroglio sarebbe opportuno avere dei circuiti decenti
Per usare proficuamente un simulatore, bisogna sapere molta più elettronica di lui
Plug it in - it works better!
Il 555 sta all'elettronica come Arduino all'informatica! (entrambi loro malgrado)
Se volete risposte rispondete a tutte le mie domande
Plug it in - it works better!
Il 555 sta all'elettronica come Arduino all'informatica! (entrambi loro malgrado)
Se volete risposte rispondete a tutte le mie domande
0
voti
IsidoroKZ ha scritto:Cosi` va anche meglio
concordo ciento x ciento
è raddoppiato il volume utilizzando il BC 337 - 327 ed un trimmer 10K
Grazie a tutti per essere intervenuti ed avermi aiutato
Il progettino è completato....
ma ho casualmente tra le mani dei bd 437 - 438

-

valterhome
178 1 7 - Frequentatore

- Messaggi: 181
- Iscritto il: 13 mar 2015, 9:33
35 messaggi
• Pagina 4 di 4 • 1, 2, 3, 4
Chi c’è in linea
Visitano il forum: Nessuno e 100 ospiti

Elettrotecnica e non solo (admin)
Un gatto tra gli elettroni (IsidoroKZ)
Esperienza e simulazioni (g.schgor)
Moleskine di un idraulico (RenzoDF)
Il Blog di ElectroYou (webmaster)
Idee microcontrollate (TardoFreak)
PICcoli grandi PICMicro (Paolino)
Il blog elettrico di carloc (carloc)
DirtEYblooog (dirtydeeds)
Di tutto... un po' (jordan20)
AK47 (lillo)
Esperienze elettroniche (marco438)
Telecomunicazioni musicali (clavicordo)
Automazione ed Elettronica (gustavo)
Direttive per la sicurezza (ErnestoCappelletti)
EYnfo dall'Alaska (mir)
Apriamo il quadro! (attilio)
H7-25 (asdf)
Passione Elettrica (massimob)
Elettroni a spasso (guidob)
Bloguerra (guerra)



