Un generatore come quello dello schizzo in fidocad, montato su breadboard:
Canale giallo +Val, canale blu chiaro -Val, canale rosa uscita dell'integratore, canale blu scuro uscita del comparatore.
È solo per dare un'idea, ci sono distorsioni e altro dovute (anche) a fattori esterni al circuito.
Generatore di funzioni
Moderatori:
carloc,
g.schgor,
BrunoValente,
IsidoroKZ
0
voti
Grazie mille, i segnali di uscita li avevo visti, cercavo di capire se fosse posssibile avere un' onda quadra di pari ampiezza della triangolare,( a puro titolo di studio) ma mi pare di capire che la tensione massima d' uscita del trigger sara sempre maggiore di quella dell' integratore, quindi la soluzione sarebbe un attenuatore sull' uscita dell' onda quadra?
0
voti
Ho corretto lo schema come consigliatomi (spero).
Per cercare di rendere uguali le ampiezze dei due segnali ho provaro con R4 = R3, ma non funziona.
Variando il rapporto tra R3 ed R4 non dovrebbe cambiare la soglia del trigger?
Credevo di averci capito qualcosa analizzando separatamente il trigger e l' integratore, ma insieme mi confondono non poco....
Per cercare di rendere uguali le ampiezze dei due segnali ho provaro con R4 = R3, ma non funziona.
Variando il rapporto tra R3 ed R4 non dovrebbe cambiare la soglia del trigger?
Credevo di averci capito qualcosa analizzando separatamente il trigger e l' integratore, ma insieme mi confondono non poco....

0
voti
Secondo me sarebbe meglio disaccoppiare ciascun segnale con un inseguitore di tensione e gestire poi ciascuno separatamente con un amplificatore con cui aggiustare ampiezza, offset e impedenza d'uscita.

0
voti
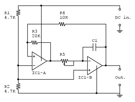
Fedhman ha scritto:Un rapido schizzo sul funzionamento di un generatore d'onda triangolare e quadra,..
Bello, mi piace sia la spiegazione che il lavoro e lo spirito che c'e` dietro. Direi solo che l'integratore e` invertente perche' con ingresso positivo la tensione di uscita scende.
Per usare proficuamente un simulatore, bisogna sapere molta più elettronica di lui
Plug it in - it works better!
Il 555 sta all'elettronica come Arduino all'informatica! (entrambi loro malgrado)
Se volete risposte rispondete a tutte le mie domande
Plug it in - it works better!
Il 555 sta all'elettronica come Arduino all'informatica! (entrambi loro malgrado)
Se volete risposte rispondete a tutte le mie domande
0
voti
IsidoroKZ ha scritto:Bello, mi piace sia la spiegazione che il lavoro e lo spirito che c'e` dietro. Direi solo che l'integratore e` invertente perche' con ingresso positivo la tensione di uscita scende.
pardon. Non posso più modificare il postI don't fight weather - Woodrow W. Smith
0
voti
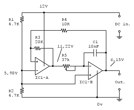
lucaking ha scritto:Per cercare di rendere uguali le ampiezze dei due segnali ho provaro con R4 = R3, ma non funziona.![]()
Variando il rapporto tra R3 ed R4 non dovrebbe cambiare la soglia del trigger?
Si`, cambiando il rapporto fra R3 ed R4 cambi l'ampiezza dell'isteresi, e con R3=R4 le due soglie dovrebbero venire pari alla tensione massima di uscita del comparatore. MA, e c'e` sempre un MA, hai di mezzo le tolleranze delle resistenze, sia di R3 ed R4, sia di R1 ed R2, e la differenza fra i due operazionali uno che lavora in saturazione profonda, l'altro che dovrebbe ancora essere in linearita` quando arriva al limite della dinamica.
Poi c'e` ancora il fatto che le uscite non e` detto che siano simmetriche rispetto al potenziale fatto da R1 ed R2. Se ad esempio l'operazionale ha una dinamica di uscita asimmetrica, il circuito di sicuro non funziona
Con R3=R4 e circuito non funzionante puoi provare a misurare la tensione di alimentazione, le tensioni di uscita e degli operazionali e le tensioni sugli ingressi non invertenti degli operazionali e poi riportarle sullo schema.
Per usare proficuamente un simulatore, bisogna sapere molta più elettronica di lui
Plug it in - it works better!
Il 555 sta all'elettronica come Arduino all'informatica! (entrambi loro malgrado)
Se volete risposte rispondete a tutte le mie domande
Plug it in - it works better!
Il 555 sta all'elettronica come Arduino all'informatica! (entrambi loro malgrado)
Se volete risposte rispondete a tutte le mie domande
0
voti
Potresti mettere in serie al resistore variabile R5 un resistore R5a di valore pari a R5/20.
Probabilmente anche con R5 = 0 il circuito non si danneggia, ma probabilmente l'integratore va sempre in saturazione e il circuito oscilla male con l' uscita triangolare distorta a quadra.
Poi una escursione in frequenza da 1 a 20 è più che adeguata.
Probabilmente anche con R5 = 0 il circuito non si danneggia, ma probabilmente l'integratore va sempre in saturazione e il circuito oscilla male con l' uscita triangolare distorta a quadra.
Poi una escursione in frequenza da 1 a 20 è più che adeguata.

0
voti
Così puoi anche scegliere la pendenza delle rampe di salita e discesa, fino ad ottenere delle onde a dente di sega:
Se non ho sbagliato a disegnare lo schema
Se non ho sbagliato a disegnare lo schema

0
voti
Intanto grazie a tutti.
IlGuru: O mi legi nel pensiero o sono proprio un libro aperto.
In realta ho gia fatto anche questo esperimento, ma volevo cercare di chiarirmi un dubbio alla volta.
MarcoD: Si infatti il circuito di NE prevede due resistenze da 10k in serie al potenziometro log. da 220K, io logaritmico ne avevo solo uno da 250K cosi per le prove ho usato lui da solo.(anche per semplificare un poco il tutto.
IsidoroKZ:Spero di aver capito bene.
In realta ho gia fatto anche questo esperimento, ma volevo cercare di chiarirmi un dubbio alla volta.
Chi c’è in linea
Visitano il forum: Google Adsense [Bot] e 48 ospiti

Elettrotecnica e non solo (admin)
Un gatto tra gli elettroni (IsidoroKZ)
Esperienza e simulazioni (g.schgor)
Moleskine di un idraulico (RenzoDF)
Il Blog di ElectroYou (webmaster)
Idee microcontrollate (TardoFreak)
PICcoli grandi PICMicro (Paolino)
Il blog elettrico di carloc (carloc)
DirtEYblooog (dirtydeeds)
Di tutto... un po' (jordan20)
AK47 (lillo)
Esperienze elettroniche (marco438)
Telecomunicazioni musicali (clavicordo)
Automazione ed Elettronica (gustavo)
Direttive per la sicurezza (ErnestoCappelletti)
EYnfo dall'Alaska (mir)
Apriamo il quadro! (attilio)
H7-25 (asdf)
Passione Elettrica (massimob)
Elettroni a spasso (guidob)
Bloguerra (guerra)










