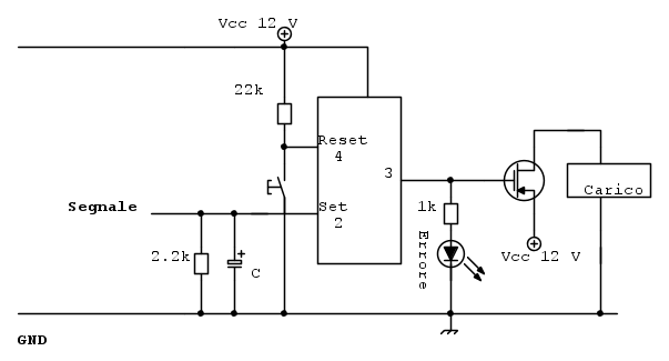
Se funziona bene così come da schema iniziale.
non capisco il senso del tuo post[14], dove dici
di volere un funzionamento invertito.
Pensavo infatti che i 2V applicati al pin2
di un 555 alimentato a 12V fossero insufficienti
come stato "high", e che questa fosse la causa
del comportamento "errato" del circuito.
NE555 bistabile
Moderatori:
carloc,
g.schgor,
BrunoValente,
IsidoroKZ
33 messaggi
• Pagina 4 di 4 • 1, 2, 3, 4
0
voti
[32] Re: NE555 bistabile
g.schgor ha scritto:Se funziona bene così come da schema iniziale.
non capisco il senso del tuo post[14], dove dici
di volere un funzionamento invertito.
Pensavo infatti che i 2V applicati al pin2
di un 555 alimentato a 12 V fossero insufficienti
come stato "high", e che questa fosse la causa
del comportamento "errato" del circuito.
Non ci siamo capiti.
Ho scritto nel post 12 di dover togliere il pulsante perché il SET deve essere effettuato dal segnale dell'IMD.
Tu mi hai scritto di sostituire il pulsante con un transistor ma questo mi lavora da porta logica not e mi inverte il funzionamento, ecco perché nel post 14 ho parlato di segnale sul trigger invertito.
Come scritto a fine di post 22 ho sperimentato un problema col trigger. Prima avevo collegato direttamente, poi con pull-down. O ho fatto qualche collegamento sbagliato, o ho usato una resistenza di pull-down errata oppure l'IMD è rotto.
Quindi tolgo il pulsante di SET e collego diretto?
Pixy ha scritto:BrunoValente ha scritto:Se capisco bene il segnale va da 0V a Vcc-2V e quindi mi pare si possa fare a meno dei transistor o sbaglio?
In effetti..
Abbiamo discusso tanto per tornare allo schema iniziale.
di tutto il circuito, rimane solo il condensatore C da mettere fra la resistenza di pull-up ( questa lasciamocela va...) del Set e massa
...anzi non ci mettiamo nemmeno quella, tanto devi mettercene una da 2k2 per il buon funzionamento dell' uscita dello Status
Cioè così?
Ecco, quando dice della resistenza di pull-down intende sul sull'uscita del segnale cioè sul pin 8 dell'IMD? Mi confonde quel KI. 31 che a pag. 3 del datasheet è indicato accanto alle uscite 1 3 e 4.


Altra cosa sull'IMD arriva l'alta tensione (oltre 300 V). C'è rischio di bruciare la scheda che voglio realizzare o viceversa?
Può essere opportuno un pull-up sul mosfet collegato all'uscita dell'NE555 o è ridondante se il SET lavora bene con il collegamento a terra fatto dal condensatore?
-

C0rt0Circuit0
10 3 - Messaggi: 41
- Iscritto il: 14 gen 2016, 18:31
0
voti
[33] Re: NE555 bistabile
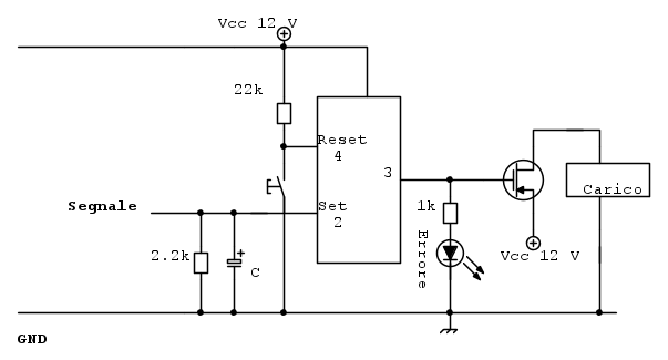
Allora oggi ho riprovato lo schema realizzato su breadboard sul circuito della stazione di ricarica perché il pacco batterie è momentaneamente fuori bordo.
Lo schema elettrico del veicolo è un po' diverso da quello della stazione in quanto sulla monoposto il segnale in uscita dal mosfet va ad una centralina la quale da il comando ad altri mosfet per la chiusura dei relè di potenza.
Inoltre sono bypassati alcuni dispositivi come il brake system plausibility device.
Sulla stazione di ricarica invece i relè sono chiusi con un semplice interruttore su pannello di comando.
Inizialmente prevedemmo un pulsante per la chiusura dei relè e uno per il reset del NE555. Non capimmo come mai non funzionava allora riuscimmo a risolvere il problema prevedendo un terzo interruttore (3) a rilascio che azionasse direttamente gli air indipendetemente dall'IMD. Quindi azionavamo l'interruttore (1) per alimentare i relè. Premevamo il pulsante aggiuntivo (3) per l'alimentazione e tenendolo premuto schiacciavamo il reset (2). Rilasciando 3 se non c'erano problemi i relè rimanevano chiusi (sono di tipo NO) altrimenti si riaprivano.
Ora invece i relè si chiudono premendo direttamente il reset senza bisogno del pulsante 2.
Probabilmente mi sono spiegato male e non avete capito, a maggior ragione che mi è impossibile postare l'intero schema elettrico (ci sono diversi sensori in serie e diverse schede elettroniche).
Quando abbiamo modo proviamo sul veicolo e vedremo se si comporterà come ha sempre fatto e come dovrebbe.
Altra cosa è che il segnale dall'IMD non lo riuscivo a misurare perché prendevo in considerazione un'altra massa. Infatti sulla scheda arrivano due GND che poi vanno all'IMD. Dove siano collegati (a monte della scheda con l'NE55) non so bene... Una dovrebbe essere collegata a telaio. Per verificare dovrei scablare tutto e fare un controllo sul campo chè del pinout mi fido poco.
comunque lo schema che ho usato oggi è questo
Lo schema elettrico del veicolo è un po' diverso da quello della stazione in quanto sulla monoposto il segnale in uscita dal mosfet va ad una centralina la quale da il comando ad altri mosfet per la chiusura dei relè di potenza.
Inoltre sono bypassati alcuni dispositivi come il brake system plausibility device.
Sulla stazione di ricarica invece i relè sono chiusi con un semplice interruttore su pannello di comando.
Inizialmente prevedemmo un pulsante per la chiusura dei relè e uno per il reset del NE555. Non capimmo come mai non funzionava allora riuscimmo a risolvere il problema prevedendo un terzo interruttore (3) a rilascio che azionasse direttamente gli air indipendetemente dall'IMD. Quindi azionavamo l'interruttore (1) per alimentare i relè. Premevamo il pulsante aggiuntivo (3) per l'alimentazione e tenendolo premuto schiacciavamo il reset (2). Rilasciando 3 se non c'erano problemi i relè rimanevano chiusi (sono di tipo NO) altrimenti si riaprivano.
Ora invece i relè si chiudono premendo direttamente il reset senza bisogno del pulsante 2.
Probabilmente mi sono spiegato male e non avete capito, a maggior ragione che mi è impossibile postare l'intero schema elettrico (ci sono diversi sensori in serie e diverse schede elettroniche).
Quando abbiamo modo proviamo sul veicolo e vedremo se si comporterà come ha sempre fatto e come dovrebbe.
Altra cosa è che il segnale dall'IMD non lo riuscivo a misurare perché prendevo in considerazione un'altra massa. Infatti sulla scheda arrivano due GND che poi vanno all'IMD. Dove siano collegati (a monte della scheda con l'NE55) non so bene... Una dovrebbe essere collegata a telaio. Per verificare dovrei scablare tutto e fare un controllo sul campo chè del pinout mi fido poco.
comunque lo schema che ho usato oggi è questo
-

C0rt0Circuit0
10 3 - Messaggi: 41
- Iscritto il: 14 gen 2016, 18:31
33 messaggi
• Pagina 4 di 4 • 1, 2, 3, 4
Chi c’è in linea
Visitano il forum: Nessuno e 72 ospiti

Elettrotecnica e non solo (admin)
Un gatto tra gli elettroni (IsidoroKZ)
Esperienza e simulazioni (g.schgor)
Moleskine di un idraulico (RenzoDF)
Il Blog di ElectroYou (webmaster)
Idee microcontrollate (TardoFreak)
PICcoli grandi PICMicro (Paolino)
Il blog elettrico di carloc (carloc)
DirtEYblooog (dirtydeeds)
Di tutto... un po' (jordan20)
AK47 (lillo)
Esperienze elettroniche (marco438)
Telecomunicazioni musicali (clavicordo)
Automazione ed Elettronica (gustavo)
Direttive per la sicurezza (ErnestoCappelletti)
EYnfo dall'Alaska (mir)
Apriamo il quadro! (attilio)
H7-25 (asdf)
Passione Elettrica (massimob)
Elettroni a spasso (guidob)
Bloguerra (guerra)



