
Speaker per temporizzatore casuale 30"-2'
Moderatori:
carloc,
g.schgor,
BrunoValente,
IsidoroKZ
0
voti
BrunoValente ha scritto:La mia voleva essere una battuta, io sono allergico ai micro, non li conosco e non mi piacciono, dal salumiere sotto casa preferisco andarci a piedi, non prendere l'astronave...
Ach, touché!
Sono talmente ossessionato dai microcontrollisti che ci sono cascato in pieno!
0
voti
"Non farei mai parte di un club che accettasse la mia iscrizione" (G. Marx)
-

claudiocedrone
21,3k 4 7 9 - Master EY

- Messaggi: 15303
- Iscritto il: 18 gen 2012, 13:36
0
voti
Buongiorno,
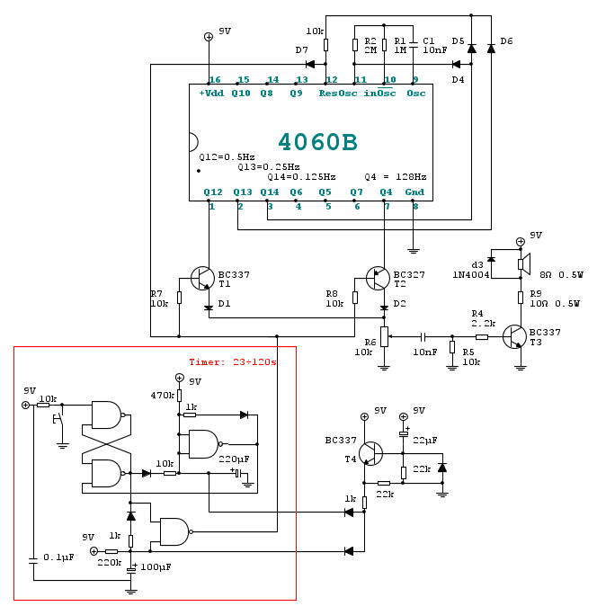
ho fatto del mio meglio e dopo vari tentativi mal riusciti non funzionanti, ne è venuto fuori lo schema qui sotto, anch'esso mal riuscito ma "funzionante" su breadboard.
Ora vorrei che mi diceste quali sono le bestialità più grosse da correggere!
1) per lo "stand-by" all'accensione ho aggiunto un altro CD4093 e fa quello che volevo fare
2) per la durata della pernacchia ho risolto con quel groviglio di transistor + condensatore da 1000uF. Funziona ma è, come potete ben immaginare, una vera schifezza...
BrunoValente accetterò la tua proposta...
3) ho aggiunto il CD4017 con i led. Quella parte onestamente non l'ho ancora implementata su breadboard. Credo possa funzionare ma credo anche possa esserci qualche soluzione migliore!
Cia a tutti e grazie come sempre per l'aiuto e anche per gli insulti costruttivi!!

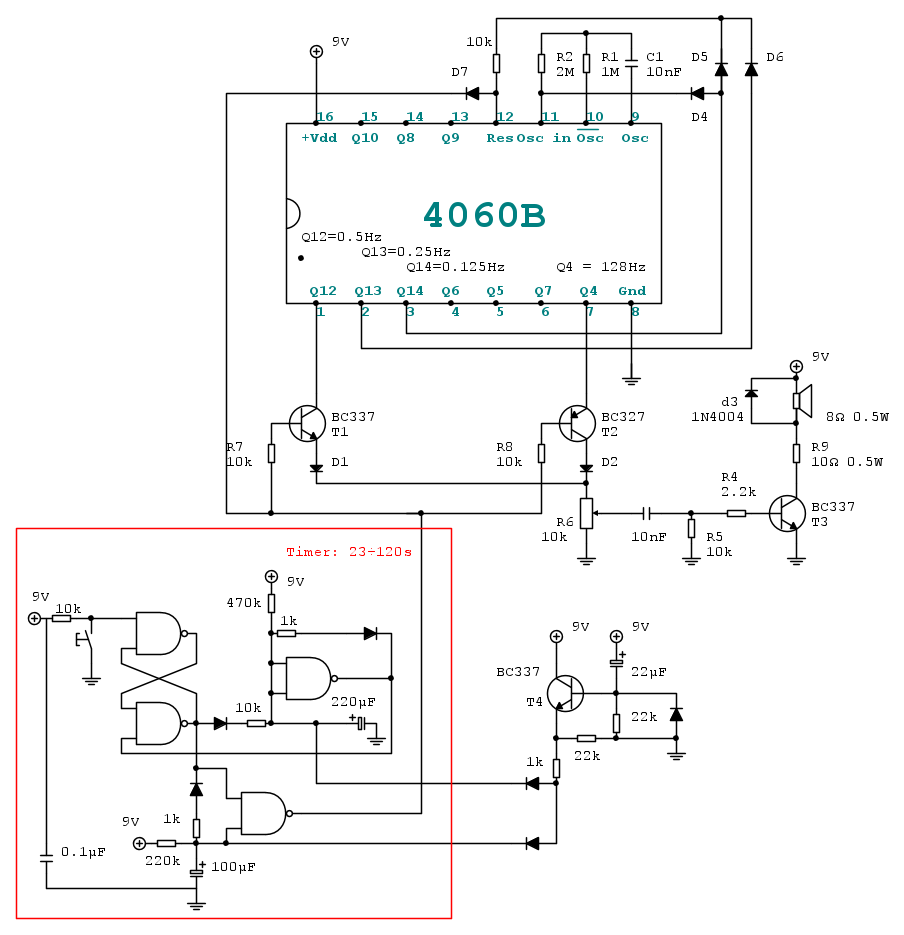
ho fatto del mio meglio e dopo vari tentativi mal riusciti non funzionanti, ne è venuto fuori lo schema qui sotto, anch'esso mal riuscito ma "funzionante" su breadboard.
Ora vorrei che mi diceste quali sono le bestialità più grosse da correggere!
1) per lo "stand-by" all'accensione ho aggiunto un altro CD4093 e fa quello che volevo fare
2) per la durata della pernacchia ho risolto con quel groviglio di transistor + condensatore da 1000uF. Funziona ma è, come potete ben immaginare, una vera schifezza...
BrunoValente ha scritto:Fammi sapere e provo a buttare giù uno schemino.
3) ho aggiunto il CD4017 con i led. Quella parte onestamente non l'ho ancora implementata su breadboard. Credo possa funzionare ma credo anche possa esserci qualche soluzione migliore!
Cia a tutti e grazie come sempre per l'aiuto e anche per gli insulti costruttivi!!

1
voti
balduzz ha scritto:...anche per gli insulti costruttivi!!![]()
Me ne verrebbero un paio ma sarebbe come sparare alla croce rossa!
Se quello che funziona basta non lo tocca' sennò te lassa!
2
voti
balduzz ha scritto:1) appena collego la batteria parte il timer. Vorrei che partisse solo quando premo il pulsante.
2) non è fondamentale ma sarebbe bello che, una volta finito il tempo, quando parte l'"allarme", questo durasse qualche secondo (4/5 s) per poi spegnersi.
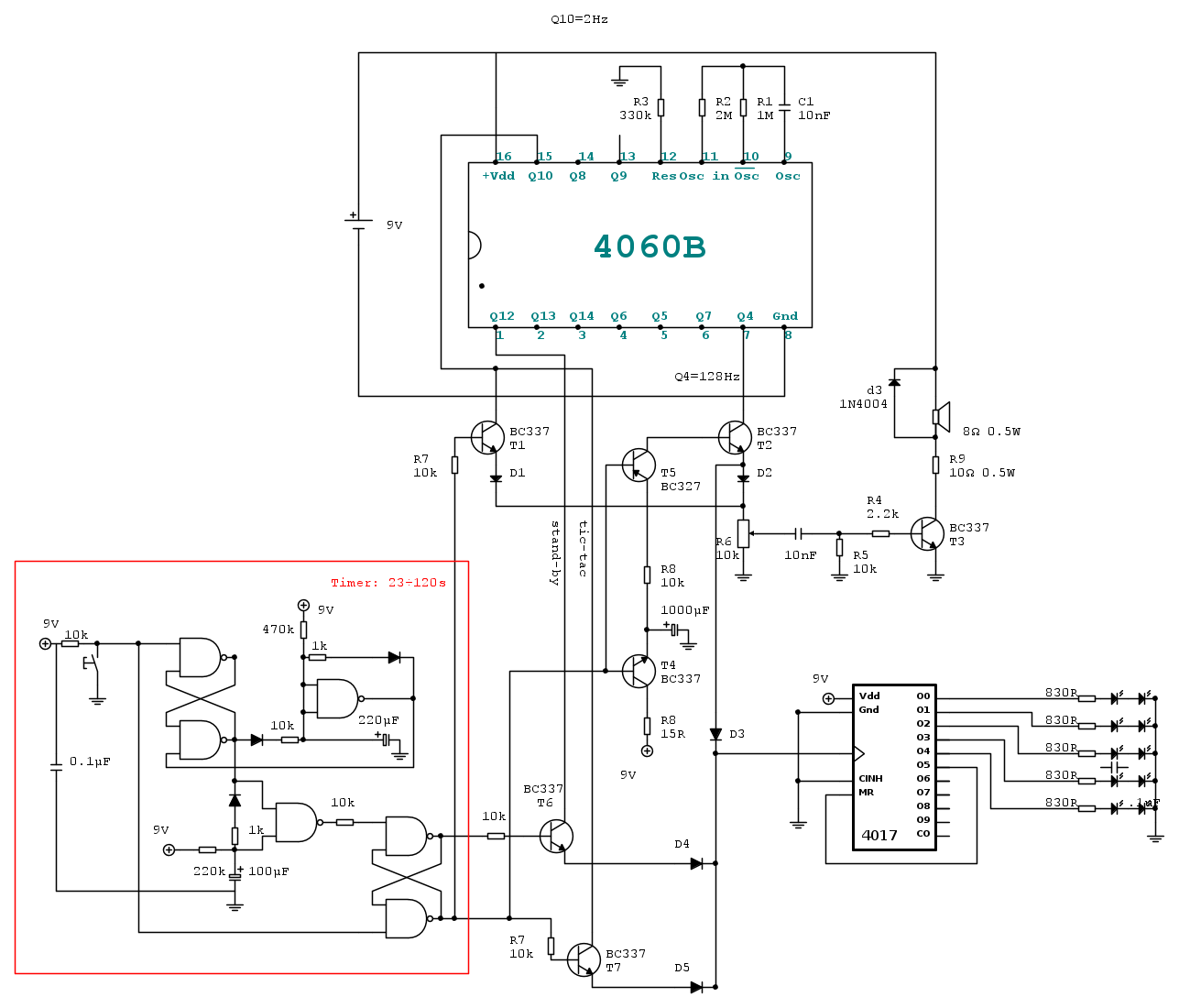
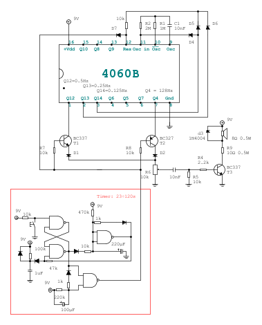
1) Il circuito intorno a T4 dovrebbe servire a caricare in fretta i condensatori del timer all'accensione del circuito per evitare che parta suonando.
2) Le uscite (2) Q13 e (3) Q14, quando vanno alte, resettano il 4060 attraverso D5 e D6 ma quando l'uscita del timer è bassa l'ingresso (12) di reset è forzato basso attraverso D7, quindi il reset non può avvenire, perciò il conteggio progredisce fino a quando Q14 va alta, poi si blocca l'oscillatore attraverso D4, quindi quando il circuito è a riposo si trova in queste condizioni e nessun suono viene emesso perché l'oscillatore è bloccato e il conteggio congelato.
Quando l'uscita del timer è alta, ogni fronte di salita di Q13 resetta il 4060 e il conteggio ogni volta ricomincia daccapo evitando che l'uscita Q14 possa diventare alta ed evitando quindi il blocco dell'oscillatore.
Al termine del tempo, quando l'uscita del timer va bassa, forza di nuovo a livello basso l'ingresso di reset del 4060 evitando che il reset possa avvenire e dando modo al conteggio di proseguire per un tempo che può andare da 4 a 6 secondi fino a che l'uscita Q14 blocca di nuovo l'oscillatore.
Solo durante questo tempo l'uscita (7) Q4 è attiva e il suono viene emesso dall'altoparlante.
I valori li ho messi a naso e potrebbero aver bisogno di qualche ritocco e, cosa più grave, potrei anche aver detto ca...te, visto che oggi ho mal di testa e non ho voglia
-

BrunoValente
39,6k 7 11 13 - G.Master EY

- Messaggi: 7796
- Iscritto il: 8 mag 2007, 14:48
2
voti
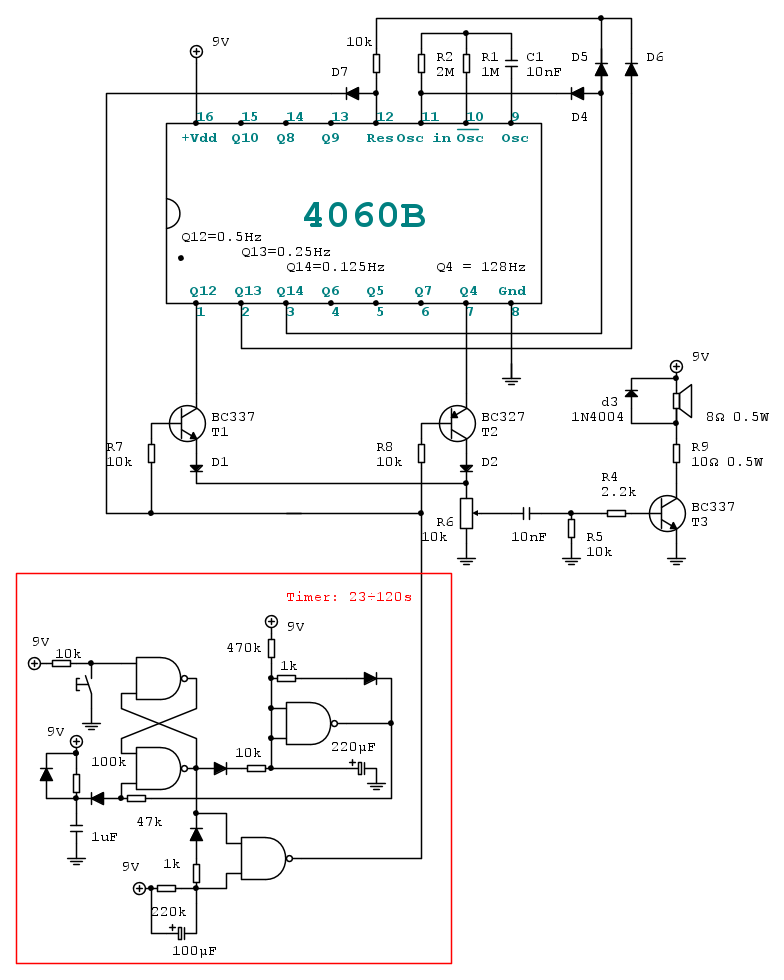
A pensarci bene si dovrebbe poter semplificare il reset iniziale facendo a meno di T4.
-

BrunoValente
39,6k 7 11 13 - G.Master EY

- Messaggi: 7796
- Iscritto il: 8 mag 2007, 14:48
0
voti
Grazie Bruno
BrunoValente!
Spero solo che non sia stato il mio schema (un po') contorto a provocarti il mal di testa!
Tu ci vedi qualche controindicazione nella mia soluzione (aggiunta di un CD4093) oppure hai solo proposto un'alternativa?
Facendo solo la conta dei pezzi, con la seconda soluzione che hai proposto sono 2 diodi + 1 resistenza + 1 condensatore da saldare al posto dell'integrato e mi piace. Con la soluzione precedente con il transistor T4 + 3 diodi e 2 resistenze e 1 condensatore forse avrei preferito mettere l'integrato.
Bella questa soluzione mi è proprio piaciuta. Avevo tentato di sfruttare il reset come avevi consigliato tu ma mi mancava il passaggio fondamentale che è:
Troverò un altro modo per avere qualche led acceso anche durante lo stand-by visto che il CD4060 è bloccato!
Stasera metto insieme la tua soluzione. Ci metterò di più a togliere quello che ho messo prima che ad assemblare la tua soluzione ma sono convinto che funzionerà. In caso contrario non preoccuparti...ci penso io ai ritocchi
... se vedo del fumo provenire dalla breadboard ti faccio sapere! 
Grazie ancora per il tuo tempo

Spero solo che non sia stato il mio schema (un po') contorto a provocarti il mal di testa!
1) Il circuito intorno a T4 dovrebbe servire a caricare in fretta i condensatori del timer all'accensione del circuito per evitare che parta suonando.
Tu ci vedi qualche controindicazione nella mia soluzione (aggiunta di un CD4093) oppure hai solo proposto un'alternativa?
Facendo solo la conta dei pezzi, con la seconda soluzione che hai proposto sono 2 diodi + 1 resistenza + 1 condensatore da saldare al posto dell'integrato e mi piace. Con la soluzione precedente con il transistor T4 + 3 diodi e 2 resistenze e 1 condensatore forse avrei preferito mettere l'integrato.
2) Le uscite (2) Q13 e (3) Q14, quando vanno alte, resettano il 4060...
...Solo durante questo tempo l'uscita (7) Q4 è attiva e il suono viene emesso dall'altoparlante.
Bella questa soluzione mi è proprio piaciuta. Avevo tentato di sfruttare il reset come avevi consigliato tu ma mi mancava il passaggio fondamentale che è:
Quando l'uscita del timer è alta, ogni fronte di salita di Q13 resetta il 4060 e il conteggio ogni volta ricomincia daccapo evitando che l'uscita Q14 possa diventare alta ed evitando quindi il blocco dell'oscillatore.
Troverò un altro modo per avere qualche led acceso anche durante lo stand-by visto che il CD4060 è bloccato!
I valori li ho messi a naso e potrebbero aver bisogno di qualche ritocco...
Stasera metto insieme la tua soluzione. Ci metterò di più a togliere quello che ho messo prima che ad assemblare la tua soluzione ma sono convinto che funzionerà. In caso contrario non preoccuparti...ci penso io ai ritocchi

Grazie ancora per il tuo tempo

1
voti
balduzz ha scritto:...se vedo del fumo provenire dalla breadboard ti faccio sapere!
Solo se è quello bono, sennò lascia perdere!
Se quello che funziona basta non lo tocca' sennò te lassa!
Chi c’è in linea
Visitano il forum: Nessuno e 56 ospiti

Elettrotecnica e non solo (admin)
Un gatto tra gli elettroni (IsidoroKZ)
Esperienza e simulazioni (g.schgor)
Moleskine di un idraulico (RenzoDF)
Il Blog di ElectroYou (webmaster)
Idee microcontrollate (TardoFreak)
PICcoli grandi PICMicro (Paolino)
Il blog elettrico di carloc (carloc)
DirtEYblooog (dirtydeeds)
Di tutto... un po' (jordan20)
AK47 (lillo)
Esperienze elettroniche (marco438)
Telecomunicazioni musicali (clavicordo)
Automazione ed Elettronica (gustavo)
Direttive per la sicurezza (ErnestoCappelletti)
EYnfo dall'Alaska (mir)
Apriamo il quadro! (attilio)
H7-25 (asdf)
Passione Elettrica (massimob)
Elettroni a spasso (guidob)
Bloguerra (guerra)





