Con imperdonabile ritardo, aggiungo quello che si vede sull'oscilloscopio quando il carico e' puramente resistivo.
La sonda e' sul collettore del transistor finale BU810 (idem col BD243A).
Ho usato due resistenze da 100Ohm 5W in parallelo, ma anche con 3 in parallelo il risultato e' identico.
Il buco sui 12V (12,6 per la precisione) e' di circa 800ms leggermente piu' stretto di quello postato in precedenza,
solo perche' ho variato un po' il trimmer che fa parte del gruppo RC sul 555 usato come monostabile.
Il transistor satura completamente, sul collettore e' appena tiepido (e' senza dissipatore): il BU810 scalda leggermente di piu' del BD243A.
Gli interventi di IsidoroK, MarcoD e altri sono stati utili per me per capire meglio l'andamento della tensione quando il carico era reale (la board di cui ho parlato).
Transistor usato come switch
Moderatori:
carloc,
g.schgor,
BrunoValente,
IsidoroKZ
36 messaggi
• Pagina 4 di 4 • 1, 2, 3, 4
0
voti
Da dove prendi i 12V di alimentazione? Hai utilizzato sempre la stessa fonte di alimentazione?
-

BrunoValente
39,6k 7 11 13 - G.Master EY

- Messaggi: 7796
- Iscritto il: 8 mag 2007, 14:48
0
voti
Il carico e' una board che puo' funzionare nel range 12V / 24 V.
Quando faccio le mie prove a 12V il tutto e' alimentato dallo stesso alimentatore lineare da 12V.
Quando voglio provare i "buchi di rete" sulla board a 24 V, uso due alimentatori separati.
Quello a 12V alimenta il NE555 e il transistor che pilota il BU810 (o il BD243A),
mentra l'alimentatore a 24 V alimenta la mia board con in serie il transistor BU810 (o il BD243A) che fa da switch.
Per completezza, postero' lo schema completo, ma si tratta di una cosa abbastanza semplice.
Quando faccio le mie prove a 12V il tutto e' alimentato dallo stesso alimentatore lineare da 12V.
Quando voglio provare i "buchi di rete" sulla board a 24 V, uso due alimentatori separati.
Quello a 12V alimenta il NE555 e il transistor che pilota il BU810 (o il BD243A),
mentra l'alimentatore a 24 V alimenta la mia board con in serie il transistor BU810 (o il BD243A) che fa da switch.
Per completezza, postero' lo schema completo, ma si tratta di una cosa abbastanza semplice.
0
voti
Nell'ultima prova, quella con il carico resistivo, gli alimentatori erano ancora gli stessi?
-

BrunoValente
39,6k 7 11 13 - G.Master EY

- Messaggi: 7796
- Iscritto il: 8 mag 2007, 14:48
0
voti
Gli alimentatori non sono cambiati,
nella prova col carico resistivo, ho postato solo la misura a 12V, postero' anche quella a 24 V.
L'alimentatore a 24 V e' connesso ad un estremo del carico e la massa, non alimenta altro.
nella prova col carico resistivo, ho postato solo la misura a 12V, postero' anche quella a 24 V.
L'alimentatore a 24 V e' connesso ad un estremo del carico e la massa, non alimenta altro.
2
voti
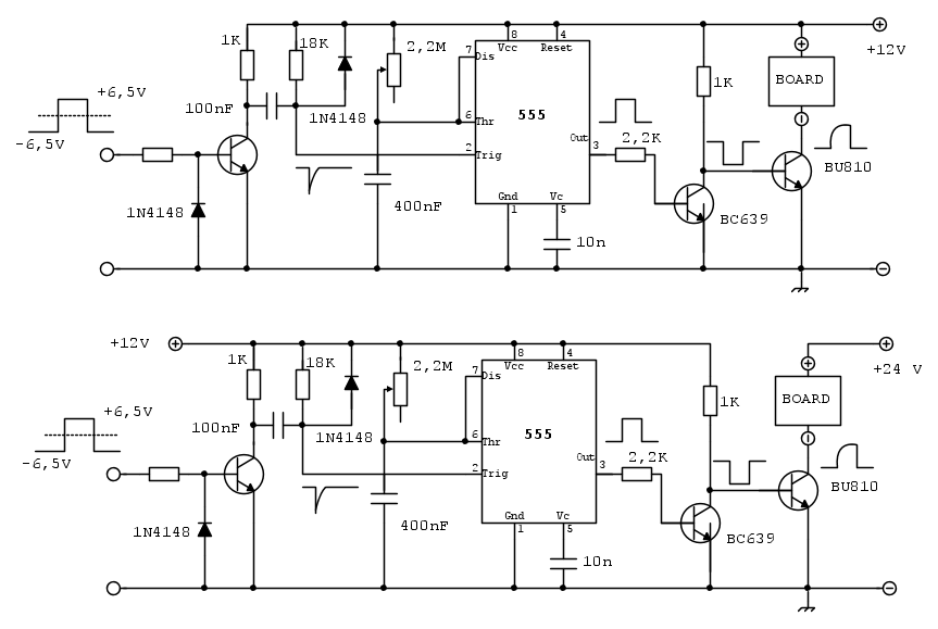
Allego lo schema con le differenze quando il carico "BOARD" viene alimentatoa 12 o a 24 V.
Il segnale d'ingresso che periodicamente eccita il monostabile, e' il criterio DTR di una porta RS232 di un PC.
Il segnale d'ingresso che periodicamente eccita il monostabile, e' il criterio DTR di una porta RS232 di un PC.
36 messaggi
• Pagina 4 di 4 • 1, 2, 3, 4
Chi c’è in linea
Visitano il forum: Nessuno e 26 ospiti

Elettrotecnica e non solo (admin)
Un gatto tra gli elettroni (IsidoroKZ)
Esperienza e simulazioni (g.schgor)
Moleskine di un idraulico (RenzoDF)
Il Blog di ElectroYou (webmaster)
Idee microcontrollate (TardoFreak)
PICcoli grandi PICMicro (Paolino)
Il blog elettrico di carloc (carloc)
DirtEYblooog (dirtydeeds)
Di tutto... un po' (jordan20)
AK47 (lillo)
Esperienze elettroniche (marco438)
Telecomunicazioni musicali (clavicordo)
Automazione ed Elettronica (gustavo)
Direttive per la sicurezza (ErnestoCappelletti)
EYnfo dall'Alaska (mir)
Apriamo il quadro! (attilio)
H7-25 (asdf)
Passione Elettrica (massimob)
Elettroni a spasso (guidob)
Bloguerra (guerra)

