Dico la mia versione.
CV sarebbe Tensione costante
CC sarebbe Corrente costante
CR sarebbe Resistenza costante
Aggiungendo un Bc 107 o 2n2222 o qualsiasi altro transistor di segnale npn (hfe>10 ICmax > 150mA ) si raggiunge lo scopo e il circuito funziona come desiderato con corrente massima 24A.
Altrimenti bisogna orientarsi verso un componente con hfe reale maggiore.
È anche per questo che non vale la pena fare uno stampato di un circuito in fase di sviluppo.
Va comunque provato o su bread board o su basetta millefori.
Stasera modifico lo schema.
E faccio anche la versione con Lm358.
Ciao
P. s.
Le scritte sul disegno sono rimasugli del disegno precedente.
Carico Elettronico - Un parere su questo progetto Diy?
Moderatori:
carloc,
g.schgor,
BrunoValente,
IsidoroKZ
0
voti
Grazie dei Chiarimenti
MarcoD.
Da neofita, immaginavo di impiegarlo in modalità CC, ma solo perché ignoravo ci fossero altre modalità possibili. E naturalmente non so prevedere come potrei utilizzarlo in futuro, con più esperienza.
Circa la corrente massima erogabile, 15A mi sembra già un valore elevato.
L'hfe del darlington è il parametro principale da considerare?
Ad esempio, un 2N6045, mi pare abbia caratteristiche simili (NPN, 8A, 60-100V, 75W), ma con un hfe di 1000, riporterebbe a 20A, la corrente massima teorica?
https://www.onsemi.com/pdf/datasheet/2n6040-d.pdf
Al lato pratico, magari capiterà raramente di usarlo sopra i 5 - 6 Ampere, ma è sopratutto per casi "particolari" e imprevedibili, che si apprezza di aver sovradimensionato lo strumento o di aver scelto componenti un po più performanti.
Tornando all'LM10, la risposta è che potrebbe pilotare indifferentemente 5-6 o anche 8 transistor, ma la corrente massima sarebbe appunto determinata dall'hfe, come nell'esempio sopra?
Circa la nuova revisione del circuito, penso sia meglio selezionare componenti teoricamente "più adatti" allo specifica funzione, piuttosto che tra quelli di cui uno già dispone, anche se capisco e condivido il principio di impiegare ciò che si ha.
Ciao
stefanopc, leggo adesse il tuo ultimo post.
Avevo dimenticato di dire che si, anch'io sarei per usare il potenziometro di precisione a 10 giri.
Vedo ora che il valore è passato da 10K a 4,7K.
E si, il circuito va senz'altro realizzato prima su millefori.
Da neofita, immaginavo di impiegarlo in modalità CC, ma solo perché ignoravo ci fossero altre modalità possibili. E naturalmente non so prevedere come potrei utilizzarlo in futuro, con più esperienza.
Circa la corrente massima erogabile, 15A mi sembra già un valore elevato.
L'hfe del darlington è il parametro principale da considerare?
Ad esempio, un 2N6045, mi pare abbia caratteristiche simili (NPN, 8A, 60-100V, 75W), ma con un hfe di 1000, riporterebbe a 20A, la corrente massima teorica?
https://www.onsemi.com/pdf/datasheet/2n6040-d.pdf
Al lato pratico, magari capiterà raramente di usarlo sopra i 5 - 6 Ampere, ma è sopratutto per casi "particolari" e imprevedibili, che si apprezza di aver sovradimensionato lo strumento o di aver scelto componenti un po più performanti.
Tornando all'LM10, la risposta è che potrebbe pilotare indifferentemente 5-6 o anche 8 transistor, ma la corrente massima sarebbe appunto determinata dall'hfe, come nell'esempio sopra?
Circa la nuova revisione del circuito, penso sia meglio selezionare componenti teoricamente "più adatti" allo specifica funzione, piuttosto che tra quelli di cui uno già dispone, anche se capisco e condivido il principio di impiegare ciò che si ha.
Ciao
Avevo dimenticato di dire che si, anch'io sarei per usare il potenziometro di precisione a 10 giri.
Vedo ora che il valore è passato da 10K a 4,7K.
E si, il circuito va senz'altro realizzato prima su millefori.
0
voti
Perche' non usare dei BDW42G, che se li si tiene a 5A l'uno hanno un'hfe minima di 1000, una VCE(sat) di 2V max a 5A di IC, e costano poco piu di un'euro l'uno ? 
"Sopravvivere" e' attualmente l'unico lusso che la maggior parte dei Cittadini italiani,
sia pure a costo di enormi sacrifici, riesce ancora a permettersi.
sia pure a costo di enormi sacrifici, riesce ancora a permettersi.
-

Etemenanki
9.527 3 6 10 - Master

- Messaggi: 5950
- Iscritto il: 2 apr 2021, 23:42
- Località: Dalle parti di un grande lago ... :)
0
voti
Si, i BDW42G costano poco di più, ma possono dissipare fino a 85W, contro i 65W dei BDX53.
Quindi a parità di condizioni di carico, lavorerebbero leggermente più freschi, o solo con più margine rispetto alla potenza massima dissipabile?
(sto pensando se è più o meno la stessa cosa...
)
Quindi a parità di condizioni di carico, lavorerebbero leggermente più freschi, o solo con più margine rispetto alla potenza massima dissipabile?
(sto pensando se è più o meno la stessa cosa...
0
voti
La potenza dissipabile dipende praticamente solo dal dissipatore esterno e dal montaggio.
Per usare proficuamente un simulatore, bisogna sapere molta più elettronica di lui
Plug it in - it works better!
Il 555 sta all'elettronica come Arduino all'informatica! (entrambi loro malgrado)
Se volete risposte rispondete a tutte le mie domande
Plug it in - it works better!
Il 555 sta all'elettronica come Arduino all'informatica! (entrambi loro malgrado)
Se volete risposte rispondete a tutte le mie domande
0
voti
Turk182 ha scritto:... lavorerebbero leggermente più freschi, o solo con più margine ...
Con piu margine ... se devo dissiparci 40W in calore, ed il case e' TO220 con lo stesso dissipatore, la temperatura sara' la stessa, in compenso potendo reggere piu corrente sarebbero un po piu sicuri in caso di picchi accidentali di corrente che superassero la potenza massima.
Occhio che quel dato si riferisce sempre al transistor correttamente accoppiato ad un decente dissipatore attivo, in grado di mantenere il componente a 25C, perche' il case TO220 da solo puo dissipare al massimo 1W in calore (diventando MOLTO caldo), oppure mezzo W scaldando ma in sicurezza (non sempre sui datasheet questo dato e' riportato chiaramente, danno le resistenze termiche e lasciano che siano i lettori a calcolarsi il resto)
Il fatto che uno sia presentato con un valore piu alto dell'altro probabilmente e' dovuto ad una minore resistenza termica fra chip e aletta del BDW rispetto al BDX (probabile, avendo un chip un po piu grosso), in pratica significa che se riesci a mantenere l'aletta a 25C togliendole il calore extra, il componente in se puo dissipare in continuazione fino ad 85W massimi in calore, contro i 65 del BDX nelle stesse condizioni, ma e' ovvio che nell'utilizzo pratico non avrai mai un'assemblaggio termico del genere, quindi devi sottrarre a quel valore il valore di "derate" riportato nella nota, che per il BDW e' di 0.65W per ogni grado in piu che il componente avra' oltre i 25C durante il funzionamento ... sempre in pratica, metti che il tuo dissipatore possa mantenere il componente non piu caldo di 40C, la massima potenza che potrai fargli dissipare sara' 85 - (0.65*15) = 75.25W, e cosi via.
Ovviamente, e' sempre meglio rimanere sotto a tali valori, meno sono e meglio e'
"Sopravvivere" e' attualmente l'unico lusso che la maggior parte dei Cittadini italiani,
sia pure a costo di enormi sacrifici, riesce ancora a permettersi.
sia pure a costo di enormi sacrifici, riesce ancora a permettersi.
-

Etemenanki
9.527 3 6 10 - Master

- Messaggi: 5950
- Iscritto il: 2 apr 2021, 23:42
- Località: Dalle parti di un grande lago ... :)
2
voti
Aggiungo un dettaglio piccolo ma fondamentale: è importante definire una zona di funzionamento CR per piccole tensioni d'ingresso (esempio: <1V). In questo modo si evita la saturazione del controllo a carico aperto, evitando fastidiosi picchi di corrente al momento della connessione della fonte.
Esempio: imposto il carico a 100mA prima di collegarvi la fonte. Il controllo tenta di portare in conduzione i mosfet di dissipazione, ma non riuscendo a regolare la corrente (la tensione è pur sempre zero) esso satura e li porta sostanzialmente in cortocircuito.
Risultato: appena colleghiamo la fonte, il carico attivo è visto come poco più di un cortocircuito, con conseguente picco di corrente, scintilla, guasto dei mosfet o dello shunt, etc.
Portando invece il carico a lavorare a resistenza costante per basse tensioni d'ingresso si evita la saturazione del controllo, che in condizioni di carico aperto reagisce portando a zero la corrente comandata.
In alternativa, bisogna ricordarsi SEMPRE di impostare a zero la corrente comandata (occhio agli offset!) prima di collegare e scollegare la fonte: un bel fastidio.
Qui un bel progettino sul tema: https://www.tindie.com/products/arachnidlabs/reload-2/
E pure un prodotto un po' più accessoriato: https://www.tindie.com/products/arachni ... eload-pro/
Esempio: imposto il carico a 100mA prima di collegarvi la fonte. Il controllo tenta di portare in conduzione i mosfet di dissipazione, ma non riuscendo a regolare la corrente (la tensione è pur sempre zero) esso satura e li porta sostanzialmente in cortocircuito.
Risultato: appena colleghiamo la fonte, il carico attivo è visto come poco più di un cortocircuito, con conseguente picco di corrente, scintilla, guasto dei mosfet o dello shunt, etc.
Portando invece il carico a lavorare a resistenza costante per basse tensioni d'ingresso si evita la saturazione del controllo, che in condizioni di carico aperto reagisce portando a zero la corrente comandata.
In alternativa, bisogna ricordarsi SEMPRE di impostare a zero la corrente comandata (occhio agli offset!) prima di collegare e scollegare la fonte: un bel fastidio.
Qui un bel progettino sul tema: https://www.tindie.com/products/arachnidlabs/reload-2/
E pure un prodotto un po' più accessoriato: https://www.tindie.com/products/arachni ... eload-pro/
Alberto.
1
voti
Bulletproof (tensione/corrente/temperatura/velocita' (di applicazione tensione)) (per Vin < 40V)
(schema qui sotto)
A Closed-Loop, Wideband, 100A Active Load
Brute Force Marries Controlled Speed
Jim Williams
https://www.analog.com/media/en/technic ... an133f.pdf
SERVICE MANUAL
300 WATT SINGLE INPUT
ELECTRONIC LOADS
Agilent Technologies
Model 6060B and 6063B
https://literature.cdn.keysight.com/lit ... 1-2828.pdf
(schema qui sotto)
A Closed-Loop, Wideband, 100A Active Load
Brute Force Marries Controlled Speed
Jim Williams
https://www.analog.com/media/en/technic ... an133f.pdf
SERVICE MANUAL
300 WATT SINGLE INPUT
ELECTRONIC LOADS
Agilent Technologies
Model 6060B and 6063B
https://literature.cdn.keysight.com/lit ... 1-2828.pdf
0
voti
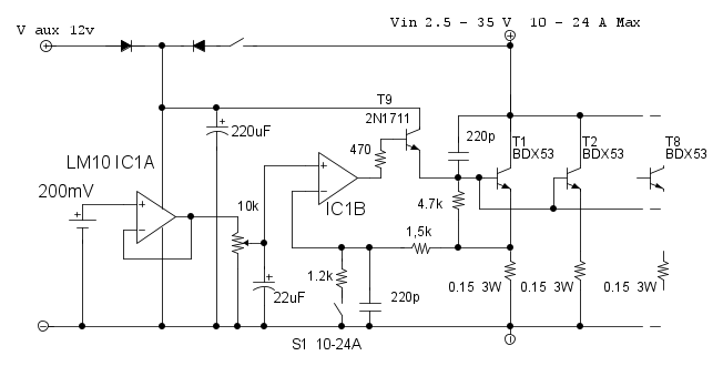
Ecco la versione con LM10
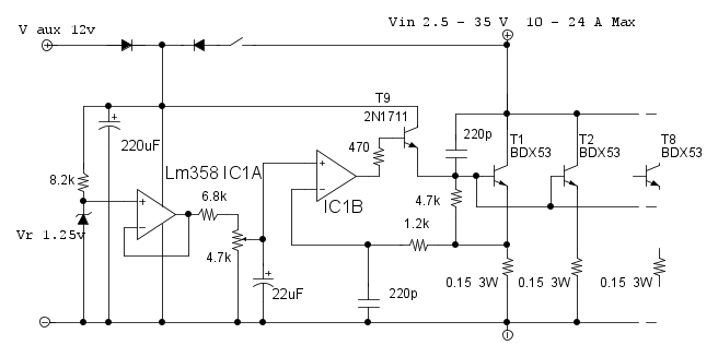
Ecco la versione con Lm358
Cosi ci sono i margini per portare fino alla saturazione (Vce = 2V) i finali a 24A .
Ho aggiunto l'alimentazione ausiliaria a 12V.
Come diceva
elektronik in precedenza.
Visto che in molti progetti si parla di mosfet e ne ho un numero discreto a disposizione mi piacerebbe provare ad utilizzarli per qualcosa di simile utilizzando ad esempio 4 IRFP250 per avere una tensione inferiore di saturazione.
Volendo fare ad esempio un misuratore di capacita per batterie al Litio 2.5 V vanno bene ma per le NiMih e le Pb sono decisamente troppi.
Dopo le vacanze vediamo di fare qualche prova.
Ciao
Ecco la versione con Lm358
Cosi ci sono i margini per portare fino alla saturazione (Vce = 2V) i finali a 24A .
Ho aggiunto l'alimentazione ausiliaria a 12V.
Come diceva
Visto che in molti progetti si parla di mosfet e ne ho un numero discreto a disposizione mi piacerebbe provare ad utilizzarli per qualcosa di simile utilizzando ad esempio 4 IRFP250 per avere una tensione inferiore di saturazione.
Volendo fare ad esempio un misuratore di capacita per batterie al Litio 2.5 V vanno bene ma per le NiMih e le Pb sono decisamente troppi.
Dopo le vacanze vediamo di fare qualche prova.
Ciao
600 Elettra
2
voti
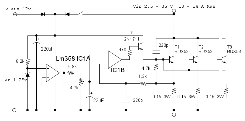
Vorrei fare alcune osservazioni sugli schemi del post [39]
a) Nello schema piu' in basso dubito che l'LM358 possa lavorare con 2.5V (tensione derivata dal DUT - Device Under test)
b) nello schema piu' in alto:
b1) il vantaggio di usare l'LM10 (che lavora (fino) a 1.1V) viene "mangiato" dal triplo darlington ( 2N1711 + BDX53) che richiede una tensione minima "di ingresso" di
b2) il problema del punto b1) potrebbe essere aggirato usando una configurazione Sziklai (tripla) -invece che Darlington - che presenta una
singola indipendentemente dal numero di transistor "in serie" utilizzati.
Vedi schema qui sotto e
Compound Pair Vs. Darlington Pairs
https://sound-au.com/articles/cmpd-vs-darl.htm
In questo modo rimane la "compatibilita' " con la tensione minima di alimentazione 1.1 V dell'LM10
b3) il diodo in serie all'alimentazione derivata da DUT (con relativa caduta di tensione) potrebbe essere evitato con uno switch "meccanico" (integrato - ad esempio - nel connettore dell'alimentazione ausiliaria)
a) Nello schema piu' in basso dubito che l'LM358 possa lavorare con 2.5V (tensione derivata dal DUT - Device Under test)
b) nello schema piu' in alto:
b1) il vantaggio di usare l'LM10 (che lavora (fino) a 1.1V) viene "mangiato" dal triplo darlington ( 2N1711 + BDX53) che richiede una tensione minima "di ingresso" di

b2) il problema del punto b1) potrebbe essere aggirato usando una configurazione Sziklai (tripla) -invece che Darlington - che presenta una
singola indipendentemente dal numero di transistor "in serie" utilizzati.Vedi schema qui sotto e
Compound Pair Vs. Darlington Pairs
https://sound-au.com/articles/cmpd-vs-darl.htm
In questo modo rimane la "compatibilita' " con la tensione minima di alimentazione 1.1 V dell'LM10
b3) il diodo in serie all'alimentazione derivata da DUT (con relativa caduta di tensione) potrebbe essere evitato con uno switch "meccanico" (integrato - ad esempio - nel connettore dell'alimentazione ausiliaria)
Chi c’è in linea
Visitano il forum: Majestic-12 [Bot] e 125 ospiti

Elettrotecnica e non solo (admin)
Un gatto tra gli elettroni (IsidoroKZ)
Esperienza e simulazioni (g.schgor)
Moleskine di un idraulico (RenzoDF)
Il Blog di ElectroYou (webmaster)
Idee microcontrollate (TardoFreak)
PICcoli grandi PICMicro (Paolino)
Il blog elettrico di carloc (carloc)
DirtEYblooog (dirtydeeds)
Di tutto... un po' (jordan20)
AK47 (lillo)
Esperienze elettroniche (marco438)
Telecomunicazioni musicali (clavicordo)
Automazione ed Elettronica (gustavo)
Direttive per la sicurezza (ErnestoCappelletti)
EYnfo dall'Alaska (mir)
Apriamo il quadro! (attilio)
H7-25 (asdf)
Passione Elettrica (massimob)
Elettroni a spasso (guidob)
Bloguerra (guerra)










