Non proprio, con il triac bisognerebbe ripensare un po il circuito.
Ora sto uscendo ma oggi provo a buttare giu uno schemino.
Lampada ad incandescenza dimmerata col suono tipo VU Meter
Moderatori:
carloc,
g.schgor,
BrunoValente,
IsidoroKZ
48 messaggi
• Pagina 4 di 5 • 1, 2, 3, 4, 5
0
voti
"Sopravvivere" e' attualmente l'unico lusso che la maggior parte dei Cittadini italiani,
sia pure a costo di enormi sacrifici, riesce ancora a permettersi.
sia pure a costo di enormi sacrifici, riesce ancora a permettersi.
-

Etemenanki
9.527 3 6 10 - Master

- Messaggi: 5948
- Iscritto il: 2 apr 2021, 23:42
- Località: Dalle parti di un grande lago ... :)
0
voti
Occhio che qua si lavora con tensione di rete!sinocode ha scritto:Etemenanki altrimenti per evitare incombenze torniamo al triac? Usando il triac manterrei lo schema precedente semplicemente sostituendo il transistor con un triac?
Grazie
-

lelerelele
4.899 3 7 9 - Master

- Messaggi: 5505
- Iscritto il: 8 giu 2011, 8:57
- Località: Reggio Emilia
0
voti
Quando vuoi!.. anche il sistema di cui parlavi ieri a me piaceva moltissimo

0
voti
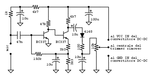
Ciao, ho provato a buttar giu qualcosa di semplice, spero sia comprensibile (ancora non mi ci trovo con fcd), usando solo un paio di transistor, per l'utilizzo mediante una capsulina microfonica electret (come quella presente sulla tua schedina, ma solo la capsula), da collegare all'entrata (occhio alla polarita' ) ed al convertitore DC-DC.
Ovviamente e' tutto da testare, ma non posso farlo io perche' non ho in casa quei convertitori ... alimentando il convertitore con 12VDC in teoria dovrebbe funzionare senza far esplodere nulla (o almeno senza far esplodere l'intero edificio
)
Se non va bene cosi si puo cambiare schema, o passare ad un'operazionale, o comunque trovare una soluzione diversa.
Ovviamente e' tutto da testare, ma non posso farlo io perche' non ho in casa quei convertitori ... alimentando il convertitore con 12VDC in teoria dovrebbe funzionare senza far esplodere nulla (o almeno senza far esplodere l'intero edificio
Se non va bene cosi si puo cambiare schema, o passare ad un'operazionale, o comunque trovare una soluzione diversa.
"Sopravvivere" e' attualmente l'unico lusso che la maggior parte dei Cittadini italiani,
sia pure a costo di enormi sacrifici, riesce ancora a permettersi.
sia pure a costo di enormi sacrifici, riesce ancora a permettersi.
-

Etemenanki
9.527 3 6 10 - Master

- Messaggi: 5948
- Iscritto il: 2 apr 2021, 23:42
- Località: Dalle parti di un grande lago ... :)
0
voti
Il 10uF in serie al diodo 4148 non mi convince.
In condizioni stazionarie di segnale, il condensatore potrebbe caricarsi al valore massimo e la tensione raddrizzata di uscita ai capi del potenziometro 10k potrebbe scendere a zero.
Però senza la descrizione del funzionamento, non posso dirlo con certezza.
In condizioni stazionarie di segnale, il condensatore potrebbe caricarsi al valore massimo e la tensione raddrizzata di uscita ai capi del potenziometro 10k potrebbe scendere a zero.
Però senza la descrizione del funzionamento, non posso dirlo con certezza.

1
voti
Sono del tuo stesso parere.MarcoD ha scritto:Il 10uF in serie al diodo 4148 non mi convince.
Senza una polarizzazione DC, il condensatore si caricherà fino a quando non passa più niente.
Il condensatore trasferisce una AC, in questo caso lo forzi a trasferire una DC, non passa.
saluti.
-

lelerelele
4.899 3 7 9 - Master

- Messaggi: 5505
- Iscritto il: 8 giu 2011, 8:57
- Località: Reggio Emilia
0
voti
Dovrebbe essere comunque in AC, provenendo dal microfono, pero' eliminandolo si potrebbe avere la componente in DC dalla R da 4k7 che carica parzialmente il condensatore di uscita anche in assenza di segnale dal microfono, dato che senza segnale il secondo transistor dovrebbe essere in conduzione e quindi le resistenze di collettore ed emettitore dovrebbero formare un partitore ...
E' comunque tutto da provare, lo schema l'ho basato su un vecchio quaderno di appunti (uno dei tanti che ho in giro da decine di anni), ma l'applicazione originale non prevedeva certo questo tipo di utilizzo ... si puo anche provare ad eliminare il 4148, oppure a collegare fra anodo del 4148 e massa una R da 10K
Se domani riesco, provo a saldarne una versione a ragnetto ed a fare un test.
E' comunque tutto da provare, lo schema l'ho basato su un vecchio quaderno di appunti (uno dei tanti che ho in giro da decine di anni), ma l'applicazione originale non prevedeva certo questo tipo di utilizzo ... si puo anche provare ad eliminare il 4148, oppure a collegare fra anodo del 4148 e massa una R da 10K
Se domani riesco, provo a saldarne una versione a ragnetto ed a fare un test.
"Sopravvivere" e' attualmente l'unico lusso che la maggior parte dei Cittadini italiani,
sia pure a costo di enormi sacrifici, riesce ancora a permettersi.
sia pure a costo di enormi sacrifici, riesce ancora a permettersi.
-

Etemenanki
9.527 3 6 10 - Master

- Messaggi: 5948
- Iscritto il: 2 apr 2021, 23:42
- Località: Dalle parti di un grande lago ... :)
0
voti
Ho modificato lo schema, così potrebbe funzionicchiare.
Ho aumentato il valore del potenziometro, andrà bene?
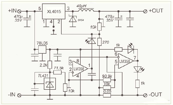
Adopererei un circuito con amplificatori operazionali, magari un modesto e vecchio LM358.
Ma occorre definire i requisiti del circuito:
Tensione di uscita del microfono in corrispondenza del suono presente in mVpp
Valore della tensione continua in uscita in V
Resistenza di carico dell'uscita. Trascurabile?
Si ricava la tensione di alimentazione e il valore dell'amplificazione.

0
voti
Si, posso improvvisare anche una versione con un LM358, la classica configurazione a due operazionali in cascata, con il secondo che faccia da buffer per aumentare la corrente d'uscita ... oltretutto non serve calcolare i parametri in modo preciso perche' in questo caso non serve un'uscita audio con bassa distorsione o una riproduzione fedele, ma semplicemente l'amplificazione del segnale a sufficenza per poter fornire una tensione di riferimento al convertitore DC-DC (anche la versione con i transistor l'ho buttata giu al volo con queste premesse, alla fine)
Considera che nel convertitore, dobbiamo semplicemente entrare con una tensione sull'ingresso di un'operazionale, al posto del riferimento "fisso" fornito dal potenziometro (quello allegato e' lo schema di piu o meno tutti i modulini del genere), per cui la resistenza di carico alla fine e' quella data dall'ingresso dell'opamp piu il partitore verso massa (in un'altra versione ci sono un paio di resistenze in piu ed il partitore e' sui 110k complessivi anziche' 100k, ma poco cambia), e per il valore della tensione in uscita e' sufficente raggiungere, per il massimo della corrente regolata, quella fornita normalmente dal 431, che in quella configurazione sarebbe 2.5V, poi con il potenziometro si regola in funzione della corrente richiesta dal carico, per avere la luminosita' desiderata ad un certo livello del suono.
Considera che nel convertitore, dobbiamo semplicemente entrare con una tensione sull'ingresso di un'operazionale, al posto del riferimento "fisso" fornito dal potenziometro (quello allegato e' lo schema di piu o meno tutti i modulini del genere), per cui la resistenza di carico alla fine e' quella data dall'ingresso dell'opamp piu il partitore verso massa (in un'altra versione ci sono un paio di resistenze in piu ed il partitore e' sui 110k complessivi anziche' 100k, ma poco cambia), e per il valore della tensione in uscita e' sufficente raggiungere, per il massimo della corrente regolata, quella fornita normalmente dal 431, che in quella configurazione sarebbe 2.5V, poi con il potenziometro si regola in funzione della corrente richiesta dal carico, per avere la luminosita' desiderata ad un certo livello del suono.
"Sopravvivere" e' attualmente l'unico lusso che la maggior parte dei Cittadini italiani,
sia pure a costo di enormi sacrifici, riesce ancora a permettersi.
sia pure a costo di enormi sacrifici, riesce ancora a permettersi.
-

Etemenanki
9.527 3 6 10 - Master

- Messaggi: 5948
- Iscritto il: 2 apr 2021, 23:42
- Località: Dalle parti di un grande lago ... :)
0
voti
Secondo te a questo punto provo direttamente questo secondo schema in cui hai previsto l'LM358 o lo schema modificato da
Altro dubbio... è corretto dire che nei primi due schemi la lampada sarà da collegare alle uscite del XL4015 mentre nell'ultimo ai due out+/out-? Ho capito bene?
Ora provo in ogni caso a prendere tutto il materiale per fare prove nelle varie configurazioni proposte per aggiornarvi sui risultati!!!
Vi ringrazio moltissimo

48 messaggi
• Pagina 4 di 5 • 1, 2, 3, 4, 5
Chi c’è in linea
Visitano il forum: Nessuno e 157 ospiti

Elettrotecnica e non solo (admin)
Un gatto tra gli elettroni (IsidoroKZ)
Esperienza e simulazioni (g.schgor)
Moleskine di un idraulico (RenzoDF)
Il Blog di ElectroYou (webmaster)
Idee microcontrollate (TardoFreak)
PICcoli grandi PICMicro (Paolino)
Il blog elettrico di carloc (carloc)
DirtEYblooog (dirtydeeds)
Di tutto... un po' (jordan20)
AK47 (lillo)
Esperienze elettroniche (marco438)
Telecomunicazioni musicali (clavicordo)
Automazione ed Elettronica (gustavo)
Direttive per la sicurezza (ErnestoCappelletti)
EYnfo dall'Alaska (mir)
Apriamo il quadro! (attilio)
H7-25 (asdf)
Passione Elettrica (massimob)
Elettroni a spasso (guidob)
Bloguerra (guerra)



