Controllo carica batterie Ni-Cd
Moderatori:
carloc,
g.schgor,
BrunoValente,
IsidoroKZ
1
voti
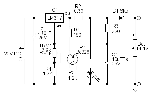
Da un vecchio schema che utilizzavo svariati anni fa ho ricavato questo schema.
Da provare e verificare i valori per la reazione in tensione e corrente.
Piu tardi li controllo ed eventualmente li aggiorno.
Ciao
Da provare e verificare i valori per la reazione in tensione e corrente.
Piu tardi li controllo ed eventualmente li aggiorno.
Ciao
600 Elettra
0
voti
Che cosa non funziona?
Attento che R2 era sbagliata 150 invece deve essere di 0.12 -0.33 ohm.
Ho corretto lo schema.
In questo schema R2 regola la "resistenza di uscita " agendo sulla reazione .
In pratica piu chiedi corrente piu la tensione in uscita si siede sotto il carico ma il carico non lavora a corrente costante.
Se invece ti interessa andare effettivamente a corrente costante con limitazione in tensione esiste un ulteriore schema a pagina 22 in basso.
Ciao
Attento che R2 era sbagliata 150 invece deve essere di 0.12 -0.33 ohm.
Ho corretto lo schema.
In questo schema R2 regola la "resistenza di uscita " agendo sulla reazione .
In pratica piu chiedi corrente piu la tensione in uscita si siede sotto il carico ma il carico non lavora a corrente costante.
Se invece ti interessa andare effettivamente a corrente costante con limitazione in tensione esiste un ulteriore schema a pagina 22 in basso.
Ciao
600 Elettra
0
voti
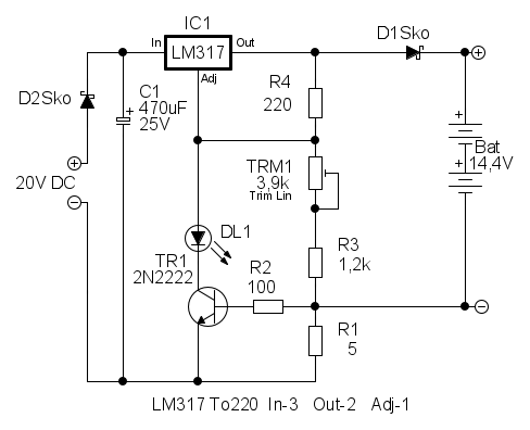
Sei sicuro di aver collegato correttamente il LM317?
Dovrebbe erogare molta meno corrente.
La resistenza interna è circa dieci volte il valore di R2.
Se R2 è di 0.33 la resistenza di uscita diventa circa 3.3 ohm.
Con che carico lo provi?
Una resistenza di basso valore non va bene.
Per le prove puoi mettere le batterie da caricare con in serie una resistenza che progressivamente vai a diminuire( se il comportamento è quello desiderato) .
Diversamente (solo resistenza) non va.
La tensione è regolabile correttamente col trimmer?
-----------------------------------------------------------------------
Questo nuovo schema dovrebbe andare a corrente costante 0.12A e massima tensione regolabile con il trimmer.
Ho aggiunto il led (da testare) allo schema originale.
Il led si accende quando è attiva la limitazione di corrente (da verificare).
Sotto a circa 3 V in uscita la regolazione in corrente potrebbe avere problemi.
Vale quanto detto sopra riguardo il carico.
Ciao
Dovrebbe erogare molta meno corrente.
La resistenza interna è circa dieci volte il valore di R2.
Se R2 è di 0.33 la resistenza di uscita diventa circa 3.3 ohm.
Con che carico lo provi?
Una resistenza di basso valore non va bene.
Per le prove puoi mettere le batterie da caricare con in serie una resistenza che progressivamente vai a diminuire( se il comportamento è quello desiderato) .
Diversamente (solo resistenza) non va.
La tensione è regolabile correttamente col trimmer?
-----------------------------------------------------------------------
Questo nuovo schema dovrebbe andare a corrente costante 0.12A e massima tensione regolabile con il trimmer.
Ho aggiunto il led (da testare) allo schema originale.
Il led si accende quando è attiva la limitazione di corrente (da verificare).
Sotto a circa 3 V in uscita la regolazione in corrente potrebbe avere problemi.
Vale quanto detto sopra riguardo il carico.
Ciao
600 Elettra
0
voti
Funziona ma per far accendere il led bisogna far scendere la tensione a 3V. Se la tensione supera i 3V il led si spegne ma la salita di tensione funziona e raggiunge i 14,5V. In caso di corto eroga fino a 1A. Credo che la resistenza da 5 Ohm bisognerebbe portarla almeno a 8 Ohm
0
voti
Ma non posso continuare a scaricare e caricare il pacco batterie. Come carico devo utilizzare un condensatore da 10mF (Milli) con in parallelo un reostato a filo da 20K. Questo è un metodo consigliato per fare le tarature.
La tensione si regola correttamente.
Il led si accende quando il carico porta la tensione di uscita da zero a poco più di 2V, poi resta spento mentre la tensione sale gradualmente fino a raggiungere i 14,5V.
La tensione si regola correttamente.
Il led si accende quando il carico porta la tensione di uscita da zero a poco più di 2V, poi resta spento mentre la tensione sale gradualmente fino a raggiungere i 14,5V.
Chi c’è in linea
Visitano il forum: Google [Bot] e 68 ospiti

Elettrotecnica e non solo (admin)
Un gatto tra gli elettroni (IsidoroKZ)
Esperienza e simulazioni (g.schgor)
Moleskine di un idraulico (RenzoDF)
Il Blog di ElectroYou (webmaster)
Idee microcontrollate (TardoFreak)
PICcoli grandi PICMicro (Paolino)
Il blog elettrico di carloc (carloc)
DirtEYblooog (dirtydeeds)
Di tutto... un po' (jordan20)
AK47 (lillo)
Esperienze elettroniche (marco438)
Telecomunicazioni musicali (clavicordo)
Automazione ed Elettronica (gustavo)
Direttive per la sicurezza (ErnestoCappelletti)
EYnfo dall'Alaska (mir)
Apriamo il quadro! (attilio)
H7-25 (asdf)
Passione Elettrica (massimob)
Elettroni a spasso (guidob)
Bloguerra (guerra)






