Se possibile, sarei curioso di vedere la meccanica in una foto; interessante anche per rendercisi conto delle proporzioni.
Saluti
I2C Bus Extender
Moderatori:
carloc,
g.schgor,
BrunoValente,
IsidoroKZ
0
voti
[32] Re: I2C Bus Extender
A parte il dimensionamento dei componenti direi di sì.
Potresti pensare di prevedere XeY sul PCB e poi popolare con i componenti solo un canale ma avendo a disposizione per qualsiasi evenienza anche il secondo.
Riguardo al connettore DB9 lo gestirei in modo pseudo coassiale.
Ad esempio
12 gnd
3 segnale
45 gnd
6789 vcc
Ma è solo una precauzione probabilmente non necessaria.
Ciao
Potresti pensare di prevedere XeY sul PCB e poi popolare con i componenti solo un canale ma avendo a disposizione per qualsiasi evenienza anche il secondo.
Riguardo al connettore DB9 lo gestirei in modo pseudo coassiale.
Ad esempio
12 gnd
3 segnale
45 gnd
6789 vcc
Ma è solo una precauzione probabilmente non necessaria.
Ciao
600 Elettra
1
voti
[33] Re: I2C Bus Extender
theking0 ha scritto:P.S. per la felicità diboiler ho sbrogliato tutto in mono faccia e usato il bottom layer solo come piano di massa
Ottimo! Ma sai chi ne è ancora piú felice? Un certo James Maxwell
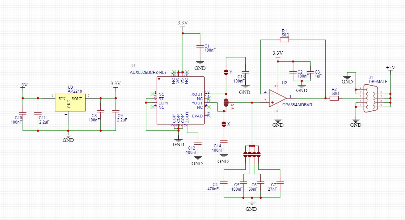
Schema: mi sembra buono. Non ho fatto un review completo (l'allocazione e il corretto collegamento dei pin sono affar tuo
Un altro tema di signal integrity e che riduce gli elementi parassitari (oltre a risparmianti qualche tallero): evita il dip-switch e usa solder-blob-jumpers: due piazzole SMD di circa 1x1 mm, separate da uno spazio di 0.15 mm e senza soldermask. Se vuoi avere un collegamento ci sbrodoli sopra stagno fino ad ottenere un ponticello. Se non lo vuoi piú vai di trecciola dissaltante e rimuovi lo stagno. Hanno un'impedenza bassissima.
Layout: nuovamente, complimenti per il layer inferiore, bellissimo!
Su quello superiore mi sono permesso di pasticciare un po':
Modifiche che apporterei:
- in giallo: visto che hai un piano di massa di lusso, spandere GND sul top layer non serve. Usalo per distribuire l'alimentazione. Io farei due sezioni, divise dalla linea gialla. Quella piccola si occupa della tensione in ingresso, fino al LDO. Da lì abbiamo i nostri 3.3V che portiamo a tutto il resto. Vantaggi: impedenza del sovraccitato PDN ridotta drasticamente e ci risparmiamo le tracce per l'alimentazione.
- in rosso: se sposti un po' i due resistori da 50 ohm non devi fare incroci arditi. Inoltre, visto che abbiamo deciso di usare una linea ad impedenza controllata, quello che nel tuo schema si chiama R2 va messo il piú vicino possibile all'uscita dell'opamp. E per finire, la linea a valle di R2 deve avere un'impedenza caratteristica di 50 ohm. Per averla devi usare una certa larghezza della pista che dipende dalla tecnologia sulla quale è realizzato il tuo PCB. Se usi un classico 1.6mm in FR4 la pista dovrebbe avere una larghezza di 2.85 mm (che è assurdamente larga!). Vedi se riesci a farla, altrimenti, viste le lunghezze in gioco non è grave. Se tu riuscissi a spostare l'opamp in modo che tra di esso e il DB9 ci fosse posto solo per R2 (e pochissimo piú), la larghezza sarebbe irrilevante. (piccolo excursus: perché questa larghezza assurda? perché siamo in doppia faccia e la distanza tra top-layer e piano di massa è enorme. circuiti in cui la signal integrity è rilevante di solito si fanno su 4 layer, dove il piano di massa si trova ad essere a 0.14mm dal segnale e per avere 50 ohm basta una larghezza di 0.24 mm). Se decidi di usare la pista ad impedenza controllata, l'impedenza diventa una storia tra la pista stessa e il piano di massa. Il poligono per l'alimentazione sul layer superiore non s'ha da immischiare, quindi assicurati di interrompere il poligono e lasciare un po' "d'aria" alla pista stessa.
- in verde: visto che i 3.3V che li abbiamo OVUNQUE (poligono sul top layer) e visto che il segnale d'uscita l'abbiamo spostato, possiamo ora mettere i condensatori di bypass nella posizione migliore, che è quella in figura. I tre pallini sono i tre via che portano il lato GND dei condensatori sul piano di massa.
Se non implementi nessuna di queste modifiche avrai sicuramente un circuito funzionante, ma visto che ci siamo e visto che mi sembri uno che lavora in modo pulito, ho pensato di scrivere questi commenti. Si possono anche prendere come informazione per eventuali circuiti futuri e piú complessi e non implementarli in questa versione.
Boiler
0
voti
[34] Re: I2C Bus Extender
stefanopc ha scritto:A parte il dimensionamento dei componenti direi di sì.
Cioè ? ho sbaglio qualche dimensionamento ?
Potresti pensare di prevedere XeY sul PCB e poi popolare con i componenti solo un canale ma avendo a disposizione per qualsiasi evenienza anche il secondo.
Ci penso e vedo se riesco a farci stare dei jumper a saldare anche per questa eventualità.
Riguardo al connettore DB9 lo gestirei in modo pseudo coassiale.
Ad esempio
12 gnd
3 segnale
45 gnd
6789 vcc
Ma è solo una precauzione probabilmente non necessaria.
Ciao
Mhmm .. scusa ma non ho capito, potresti spiegarmi meglio ?
Grazie per l'aiuto signori, veramente apprezzato
0
voti
[35] Re: I2C Bus Extender
theking0 ha scritto:Cioè ? ho sbaglio qualche dimensionamento ?
Non conosco i componenti attivi che stai utilizzando e quindi non mi sembra giusto dare indicazioni specifiche in merito.
theking0 ha scritto:Mhmm .. scusa ma non ho capito, potresti spiegarmi meglio ?
A livello meccanico i pin più critici sono quelli esterni quindi meglio dedicarli alla massa duplicata.
Sono anche i primi che fanno contatto in fase di inserimento.
A livello elettrico hai presente la gabbia di Faraday.
Se nel pezzo tra PCB e vaschetta hai massa a destra e massa a sinistra ottieni una migliore schermatura e probabilmente anche un miglior adattamento.
Sono solo semplici indicazioni di carattere abbastanza generale.
Condivido la preferenza delle piazzole di predisposizione rispetto ai dip-switch sia come affidabilità che come caratteristiche elettriche .
Ciao
600 Elettra
1
voti
[36] Re: I2C Bus Extender
Sistemato con le modifiche da voi suggerite:
la taccia a valle delle R2 l'ho fatta più larga che potevo ma a 2.85 mm non ci sono arrivano neanche vicino
boiler, il poligono che tu mi hai segnato a 3.3V in realtà sarebbero i +5V in ingresso che poi con l'LDO AP2210 mi genero la 3.3V per la scheda, cambia qualcosa ? dicevo di farlo sulla 3.3V il poligono ?
per lo stadio di ricezione uso sempre quel buffer ? in che configurazione ?
la taccia a valle delle R2 l'ho fatta più larga che potevo ma a 2.85 mm non ci sono arrivano neanche vicino
per lo stadio di ricezione uso sempre quel buffer ? in che configurazione ?
Ultima modifica di
theking0 il 27 lug 2024, 20:35, modificato 3 volte in totale.
0
voti
[39] Re: I2C Bus Extender
theking0 ha scritto:boiler, il poligono che tu mi hai segnato a 3.3V in realtà sarebbero i +5V in ingresso che poi con l'LDO AP2210 mi genero la 3.3V per la scheda, cambia qualcosa ? dicevo di farlo sulla 3.3V il poligono ?
Non ci siamo.
Ci sono due poligoni, separati dalla linea che hai tracciato. Quello a destra è correttamente collegato alla rete +5V, quello a sinistra è ancora collegato alla rete GND, e questo non è corretto. Va collegato alla rete 3.3V. Non per niente la linea di separazione passa sotto l'LDO.
Non so che software EDA usi, ma quello che devi fare è quanto segue:
- seleziona tutte le piste assegnate alla rete 3.3V. Cancellale.
- selezione tutte le via (mi sembra ci siano resti che non sono stati spostati). Cancellale.
- seleziona il poligono di sinistra. Assegnalo a 3.3V
- posiziona una o piú via tra le piazzole dei componenti che vanno collegate a GND e il piano di massa
- ammira la differenza
Per capirci, sul top layer le piste assegnate a 3.3V o a GND sono vietate! (ad eccezione dei mozziconi per il collegamento con il via)
C12 ci sta comodamente tra U1 e U2, così facendo non hai una traccia peregrina che ti taglia inutilmente il poligono.
L'angolo in alto a sinistra (attorno a C13/C14) non mi convince molto, ma sicuramente è funzionale.
Guardando il datasheet, direi che non c'è motivo per cui l'accelerometro debba avere problemi se ometti C13 e C14. Puoi cancellarli e a questo punto i due solder-blob-jumper collegano direttamente le uscite al selezionatore di condensatori. Il jumper a tre vie non ti serve piú (e comunque sono sempre scomodi da saldare
per lo stadio di ricezione uso sempre quel buffer ? in che configurazione ?
Inizia a scegliere il microcontroller, poi vediamo che condizioni deve soddisfare lo stadio di ricezione (escursione di segnale, common-mode, differenziale o single-ended...).
Boiler
0
voti
[40] Re: I2C Bus Extender
Sistemo anche il C12.
..
Guardando il datasheet, direi che non c'è motivo per cui l'accelerometro debba avere problemi se ometti C13 e C14.
Li ho messi perché selezionando o X o Y con il 3 vie il pin non usato mi rimaneva flottante e avevo paura che desse dei problemi all'accelerometro.
Puoi cancellarli e a questo punto i due solder-blob-jumper collegano direttamente le uscite al selezionatore di condensatori. Il jumper a tre vie non ti serve piú (e comunque sono sempre scomodi da saldare).
E come seleziono se configurare per la lettura dell'asse X o Y se non uso un 3 vie ?
potrebbe tornarmi utile nel caso che devo montare il sensore girato di 90 gradi.
...
Inizia a scegliere il microcontroller, poi vediamo che condizioni deve soddisfare lo stadio di ricezione (escursione di segnale, common-mode, differenziale o single-ended...).
Boiler
Stavo appunto spulciando su RS cosa è disponibile e poi confrontare con i datasheet per vedere che abbiano le funzionalità che mi dicevi (Dual ADC in sincrono, timer da 32 bit con decodifica per encoder e DMA).
Chi c’è in linea
Visitano il forum: Nessuno e 198 ospiti

Elettrotecnica e non solo (admin)
Un gatto tra gli elettroni (IsidoroKZ)
Esperienza e simulazioni (g.schgor)
Moleskine di un idraulico (RenzoDF)
Il Blog di ElectroYou (webmaster)
Idee microcontrollate (TardoFreak)
PICcoli grandi PICMicro (Paolino)
Il blog elettrico di carloc (carloc)
DirtEYblooog (dirtydeeds)
Di tutto... un po' (jordan20)
AK47 (lillo)
Esperienze elettroniche (marco438)
Telecomunicazioni musicali (clavicordo)
Automazione ed Elettronica (gustavo)
Direttive per la sicurezza (ErnestoCappelletti)
EYnfo dall'Alaska (mir)
Apriamo il quadro! (attilio)
H7-25 (asdf)
Passione Elettrica (massimob)
Elettroni a spasso (guidob)
Bloguerra (guerra)





