No, quella coppia RC non ti dà problemi. Difficilmente sarà bruciata e tenerla ti aiuta contro i picchi, quindi la lascerei stare.
Le tensioni sono giuste, significa che il sistema non sta switchando e quindi tra D e S hai circuito aperto, mentre il gate è a massa quindi giustamente misuri 0V.
Guasto caricabatterie Hilti C4/36-APC
Moderatori:
carloc,
g.schgor,
BrunoValente,
IsidoroKZ
0
voti
ok, quindi devo capire perché non va il PWM... se entra in protezione lui stesso o se c'è qualcosa che non va nel suo pilotaggio o alimentazione
-

Superfelix
180 2 8 - Stabilizzato

- Messaggi: 342
- Iscritto il: 7 dic 2024, 23:34
0
voti
Credo che ci sia qualche problema qui in questi 4 transistor collegati un po' fra di loro...
Voglio andare a ritroso e misurare le tensioni e vedere se si ferma su qualche transistor malfunzionante o mal polarizzato.
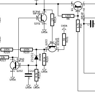
Se non sbaglio +Vcc dovrebbe passare tramite R223 e D201 ed arrivare sulla base di Q202 tramite lo zener ZD202 ( da controllare anche lui ) dopo la serie di resistenze da 100K. Potrei controllare li se arriva qualcosa o se il problema è ancora a monte.
In questa parte di circuito ho trovato quella resistenza da 30 ohm variata a 200K... quindi qualcosa li intorno mi puzza...
Voglio andare a ritroso e misurare le tensioni e vedere se si ferma su qualche transistor malfunzionante o mal polarizzato.
Se non sbaglio +Vcc dovrebbe passare tramite R223 e D201 ed arrivare sulla base di Q202 tramite lo zener ZD202 ( da controllare anche lui ) dopo la serie di resistenze da 100K. Potrei controllare li se arriva qualcosa o se il problema è ancora a monte.
In questa parte di circuito ho trovato quella resistenza da 30 ohm variata a 200K... quindi qualcosa li intorno mi puzza...
- Allegati
-
- hilti-c4-36 ridimens.jpg (27.74 KiB) Osservato 2314 volte
-

Superfelix
180 2 8 - Stabilizzato

- Messaggi: 342
- Iscritto il: 7 dic 2024, 23:34
1
voti
Ti conviene testare tutte le resistenze una per una, vedi se ne trovi altre con valori alterati, testa anche tutte le giunzioni dei transistor e diodi, in mezzora passi tutta la scheda.
0
voti
Eh sì... Penso che mi conviene a questo punto... Però vorrei capire dove si perde proprio la tensione se quel percorso che ho visto è corretto.
-

Superfelix
180 2 8 - Stabilizzato

- Messaggi: 342
- Iscritto il: 7 dic 2024, 23:34
2
voti
Allora, tranne Q1 quella zona non centra nulla con l'UC, serve per attivare l'scr con pc1, che nel tuo caso, avendo la 300v tra D e S del mosfet funziona.
Tieni conto che quella è solo una piccola porzione dello schema, forse mancano anche dei componenti.
Se hai forzato la vcc e comunque non pilota il mosfet devi controllare tutti i componenti che gli ruotano attorno, comunque una ripassata al tutta la scheda male non fa, e non sono cosi tanti da controllare.
Quella resistenza che hai trovato a 200k controlla che non sia effettivamente giusta, ricorda che quel porzione di schema è stata disegnata da qualche utente e forse ci sono delle variazione o errori
Tieni conto che quella è solo una piccola porzione dello schema, forse mancano anche dei componenti.
Se hai forzato la vcc e comunque non pilota il mosfet devi controllare tutti i componenti che gli ruotano attorno, comunque una ripassata al tutta la scheda male non fa, e non sono cosi tanti da controllare.
Quella resistenza che hai trovato a 200k controlla che non sia effettivamente giusta, ricorda che quel porzione di schema è stata disegnata da qualche utente e forse ci sono delle variazione o errori
0
voti
Prova a dare qualche aggiornamento sperando che sia utile:
allora, Q1 ha evidentemente dei problemi perché non è né in corto né riesco a misurare le giunzioni... ho sostituito con PNP S8550 ( to92 ) di simili caratteristiche ma non è confinato li il problema.
Ho seguito tutto il percorso della tensione fino a emettitore di Q203 e zener ZD202 ( dopo la serie delle 4 resistenze da 100K, R217-218-219-220 ) qui la tensione arriva ed è di 4,97 Vcc .
Dall'altra parte dello zener ho zero volt quindi suppongo (vedendo lo schema) che se non c'è tensione li la parte seguente del circuito che dovrebbe ricevere tensione ovvero la base di Q202 che poi a sua volta dovrebbe alimentare Q1 che accende l'UC PWM tramite il suo collettore non funzioni.
Lo zener l'ho misurato, una parte non conduce e l'altra ha caduta di tensione 0,736 V, credo sia ok.
Questo zener è di forma simile a una resistenza con bande rossa,rossa e blu... su una nomenclatura standard dovrebbe corrispondere a 22V ma su una JEDEC forse a 2,2 ( prendetela con le pinze, mi stavo documentando qua e la ).
Forzando alimentazione UC ho notato che il pin 4 genera oscillazione a dente di sega, quindi sembra funzionare ma sulla sua uscita pin 6 non ho nulla.
Facendo altri controlli ho notato pin 2 e pin 5 in c.c. così ho tolto integrato ma il c.c. è rimasto, quindi, è sulle piste... ho tolto anche mosfet ma corto rimane, le piste le ho controllate con microscopio e battute con multimetro, sono ok ( forse R14 di basso valore che porta il source a massa... ma eventualmente, cosa centra con pin 2 ).
Ho controllato resistenze e condensatori sotto a PWM per accordare frequenza di switching sembrano tutti ok.
Ho rimontato la resistenza presumibilmente variata R221 da 200k al suo posto.
allora, Q1 ha evidentemente dei problemi perché non è né in corto né riesco a misurare le giunzioni... ho sostituito con PNP S8550 ( to92 ) di simili caratteristiche ma non è confinato li il problema.
Ho seguito tutto il percorso della tensione fino a emettitore di Q203 e zener ZD202 ( dopo la serie delle 4 resistenze da 100K, R217-218-219-220 ) qui la tensione arriva ed è di 4,97 Vcc .
Dall'altra parte dello zener ho zero volt quindi suppongo (vedendo lo schema) che se non c'è tensione li la parte seguente del circuito che dovrebbe ricevere tensione ovvero la base di Q202 che poi a sua volta dovrebbe alimentare Q1 che accende l'UC PWM tramite il suo collettore non funzioni.
Lo zener l'ho misurato, una parte non conduce e l'altra ha caduta di tensione 0,736 V, credo sia ok.
Questo zener è di forma simile a una resistenza con bande rossa,rossa e blu... su una nomenclatura standard dovrebbe corrispondere a 22V ma su una JEDEC forse a 2,2 ( prendetela con le pinze, mi stavo documentando qua e la ).
Forzando alimentazione UC ho notato che il pin 4 genera oscillazione a dente di sega, quindi sembra funzionare ma sulla sua uscita pin 6 non ho nulla.
Facendo altri controlli ho notato pin 2 e pin 5 in c.c. così ho tolto integrato ma il c.c. è rimasto, quindi, è sulle piste... ho tolto anche mosfet ma corto rimane, le piste le ho controllate con microscopio e battute con multimetro, sono ok ( forse R14 di basso valore che porta il source a massa... ma eventualmente, cosa centra con pin 2 ).
Ho controllato resistenze e condensatori sotto a PWM per accordare frequenza di switching sembrano tutti ok.
Ho rimontato la resistenza presumibilmente variata R221 da 200k al suo posto.
-

Superfelix
180 2 8 - Stabilizzato

- Messaggi: 342
- Iscritto il: 7 dic 2024, 23:34
0
voti
P.S. Volevo aggiungere... sul PIN 2 di feedback e comparazione, se non c'è una tensione di almeno 1V, UC disabilità uscita. Essendoci zero volt tra pin2 e gnd, il pin 6 ( output ) è credibilmente nullo.
-

Superfelix
180 2 8 - Stabilizzato

- Messaggi: 342
- Iscritto il: 7 dic 2024, 23:34
2
voti
Grazie per le prove.
Secondo me è esploso.
Riusciresti a misurare anche la tensione ai capi dell'emettitore di Q1 (quella del collegamente di JDC4)?
Non dovrebbe essere lui il problema, ma per essere sicuro che funzioni e per verificare che valore abbia provalo con un circuito del genere: sali lentamente da 2V e misura la tensione ai suoi capi. Quando vedi che la tensione ai suoi capi comincia a bloccarsi vuol dire che hai trovato la sua tensione nominale. Mi raccomando sali lentamente: se fosse di valore basso e lo tirassi subito a 25V lo distruggeresti.
Questo non dovrebbe succedere. L'integrato dissaldato ha dei corti?
A me onestamente non torna molto lo schema postato, in particolare non vedo niente riferito a massa nell'intorno dell'integrato. In più VFB è praticamente collegato a tutto e solo capacitivamente.
Puoi provare a controllare se lo sbroglio di questa parte sia effettivamente così?
Superfelix ha scritto:Q1 ha evidentemente dei problemi perché non è né in corto né riesco a misurare le giunzioni
Secondo me è esploso.
Riusciresti a misurare anche la tensione ai capi dell'emettitore di Q1 (quella del collegamente di JDC4)?
Superfelix ha scritto:Lo zener l'ho misurato, una parte non conduce e l'altra ha caduta di tensione 0,736 V, credo sia ok.
...
su una nomenclatura standard dovrebbe corrispondere a 22V ma su una JEDEC forse a 2,2 ( prendetela con le pinze, mi stavo documentando qua e la ).
Non dovrebbe essere lui il problema, ma per essere sicuro che funzioni e per verificare che valore abbia provalo con un circuito del genere: sali lentamente da 2V e misura la tensione ai suoi capi. Quando vedi che la tensione ai suoi capi comincia a bloccarsi vuol dire che hai trovato la sua tensione nominale. Mi raccomando sali lentamente: se fosse di valore basso e lo tirassi subito a 25V lo distruggeresti.
Superfelix ha scritto:Facendo altri controlli ho notato pin 2 e pin 5 in c.c. così ho tolto integrato ma il c.c. è rimasto, quindi, è sulle piste...
Questo non dovrebbe succedere. L'integrato dissaldato ha dei corti?
A me onestamente non torna molto lo schema postato, in particolare non vedo niente riferito a massa nell'intorno dell'integrato. In più VFB è praticamente collegato a tutto e solo capacitivamente.
Puoi provare a controllare se lo sbroglio di questa parte sia effettivamente così?
0
voti
Grazie a voi per la disponibilità...
Faro queste altre prove che mi dici, vediamo se ci portano da qualche parte passo passo... Lo schema come diceva Theking0 è stato ridisegnato da qualcuno che ha tentato la riparazione e infatti sembra ci sia qualche incongruenza qua e la... come ad esempio alcuni valori che potrebbero essere variati o forse no.
Dopo il ZD202, se non ho più la tensione di 5 vcc in ingresso, come fa a funzionare la parte seguente del circuito?
All'inizio della serie delle 4 resistenze da 100K che abbassano la tensione a 5Vcc ai capi di ZD202, la tensione è 285Vcc... forse è un po' bassa e lo zener non entra in conduzione? e quindi non alimenta quella parte di circuito?
P.S. Aggiungo una piccola inquadratura UC3845B vista da sotto con i suoi componenti der accordare frequenza di switching che dovrebbe aggirarsi sui 150-170 kHz stando alla misura dell'oscilloscopio.
In alto si nota la serigrafia dei relativi componenti
Faro queste altre prove che mi dici, vediamo se ci portano da qualche parte passo passo... Lo schema come diceva Theking0 è stato ridisegnato da qualcuno che ha tentato la riparazione e infatti sembra ci sia qualche incongruenza qua e la... come ad esempio alcuni valori che potrebbero essere variati o forse no.
Dopo il ZD202, se non ho più la tensione di 5 vcc in ingresso, come fa a funzionare la parte seguente del circuito?
All'inizio della serie delle 4 resistenze da 100K che abbassano la tensione a 5Vcc ai capi di ZD202, la tensione è 285Vcc... forse è un po' bassa e lo zener non entra in conduzione? e quindi non alimenta quella parte di circuito?
P.S. Aggiungo una piccola inquadratura UC3845B vista da sotto con i suoi componenti der accordare frequenza di switching che dovrebbe aggirarsi sui 150-170 kHz stando alla misura dell'oscilloscopio.
In alto si nota la serigrafia dei relativi componenti
-

Superfelix
180 2 8 - Stabilizzato

- Messaggi: 342
- Iscritto il: 7 dic 2024, 23:34
Chi c’è in linea
Visitano il forum: Nessuno e 102 ospiti

Elettrotecnica e non solo (admin)
Un gatto tra gli elettroni (IsidoroKZ)
Esperienza e simulazioni (g.schgor)
Moleskine di un idraulico (RenzoDF)
Il Blog di ElectroYou (webmaster)
Idee microcontrollate (TardoFreak)
PICcoli grandi PICMicro (Paolino)
Il blog elettrico di carloc (carloc)
DirtEYblooog (dirtydeeds)
Di tutto... un po' (jordan20)
AK47 (lillo)
Esperienze elettroniche (marco438)
Telecomunicazioni musicali (clavicordo)
Automazione ed Elettronica (gustavo)
Direttive per la sicurezza (ErnestoCappelletti)
EYnfo dall'Alaska (mir)
Apriamo il quadro! (attilio)
H7-25 (asdf)
Passione Elettrica (massimob)
Elettroni a spasso (guidob)
Bloguerra (guerra)



