Cos'è ElectroYou | Login Iscriviti

ElectroYou - la comunità dei professionisti del mondo elettrico

indicatore carica batteria

Elettronica lineare e digitale: didattica ed applicazioni

Moderatori: Foto Utentecarloc, Foto Utenteg.schgor, Foto UtenteBrunoValente, Foto UtenteIsidoroKZ

0
voti

[31] Re: indicatore carica batteria

Messaggioda Foto UtenteDani2004 » 26 set 2008, 1:29

Non ci crederai A.T. ma non ho mai visto un auchan in vita mia! #-o :cry:
Scherzi a parte volevo precisare una cosa importante che prima non avevo precisato il display deve essere assolutamente retroilluminato visto che viene usato al buio, quello di cui parli tu è retroilluminato?
Tornando al discorso dei led stamani ero fuori casa per lavoro e sono riuscito a trovare un po' di tempo per comprare, o meglio ri-comprare tutti i componenti necessari per far funzionare il circuito ma nada...a questo punto penso sia evidente che il problema è nello sbroglio non credete?
C'è nessuno in grado di farmi di nuovo lo sbroglio per vedere se c'è qualcosa che non torna? grazie
Avatar utente
Foto UtenteDani2004
0 2
 
Messaggi: 27
Iscritto il: 30 dic 2007, 15:47

0
voti

[32] Re: indicatore carica batteria

Messaggioda Foto UtenteA.T. » 26 set 2008, 10:48

NO !! i tester di cui parlo NON sono retroilluminati e retroilluminarli dall'interno NON credo sia possibile visto che ci ho già perso la testa per molto tempo e su vari tipi di display senza riuscirvi in modo soddisfacente, anche ponendo LED ad alta luminosità al lato dello spessore del display stesso. [-X

Quelli retroilluminati credo siano speciali e soprattutto saranno fatti con materiali plastici tipo fibra ottica che trasporta luce, poi non saprei :?:

Dall'esterno puoi farlo in diversi modi, basta ingegnarsi senza troppo stravolgere l'estetica.

Ciao

Anthony

=====================
Avatar utente
Foto UtenteA.T.
645 2 4 8
Expert
Expert
 
Messaggi: 188
Iscritto il: 9 giu 2008, 16:40

0
voti

[33] Re: indicatore carica batteria

Messaggioda Foto Utentephylum » 26 set 2008, 11:03

mmm se nn mi sn distratta puoi immaginarlo cosi' (il lato dei led rimane invariato) :

i trimmer volendo li puoi semplificare a r. fissi da 10k e 19k ;)

blu e verde = fili
Allegati
Immagine.jpg
Immagine.jpg (10.97 KiB) Osservato 4796 volte
\int_{}tella
Immagine
Avatar utente
Foto Utentephylum
6.191 5 7 12
G.Master EY
G.Master EY
 
Messaggi: 3217
Iscritto il: 9 ott 2007, 12:40

0
voti

[34] Re: indicatore carica batteria

Messaggioda Foto Utentedavidde » 27 set 2008, 1:54

Ciao a tutti,

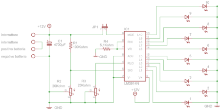
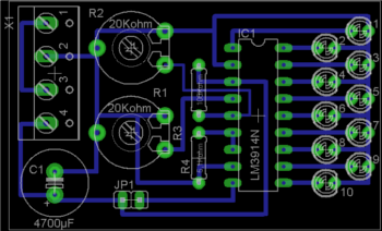
ho disegnato il circuito stampato, lo allego insieme alle immagini:

IL DISEGNO ED IL CIRCUITO SEGUENTI SONO ERRATI
(per quelli corretti vedere pagina 5)



Schema elettrico LM3914 indicatore tensione batteria .png
Schema elettrico LM3914 indicatore tensione batteria .png (28.4 KiB) Osservato 4766 volte


Circuito stampato LM3914 indicatore tensione batteria .png
Circuito stampato LM3914 indicatore tensione batteria .png (57.44 KiB) Osservato 4762 volte


Qui trovi i file relativi ai disegni.

Lo schema è preso dal progetto del 1° link postato da Pylum. Ho aggiunto soltanto un Jump per passare dalla modalità BAR a quella DOT semplicemente inserendo o meno la presina.
Il file è disegnato con Eagle, se ti interessa stamparlo devi scaricare il programma (link), per stamparlo dai un' occhiata a questo topic dove viene spiegato come fare.

Guardando il disegno del PCB ricorda che sulla presa d' ingresso devi collegare:

1- positivo alimentazione
2- negativo alimentazione
3- interruttore
4- interruttore

Prima di procedere controlla il passo di tutti i componenti e verifica che corrisponda al PCB. Se ti servono delle modifiche fammelo sapere.

Ciao

David
Avatar utente
Foto Utentedavidde
13,3k 4 9 12
G.Master EY
G.Master EY
 
Messaggi: 4026
Iscritto il: 2 ago 2007, 11:40
Località: Bologna

0
voti

[35] Re: indicatore carica batteria

Messaggioda Foto UtenteDani2004 » 27 set 2008, 12:46

Stamani ho ricontrollato le piste del PCB una ad una e ho trovato ben 2 errori, ora ho sistemato il tutto e va!
Grazie mille davidde per lo sbroglio, credo proprio che ora rifarò il tuo su una basetta mllefori viso che ho già i componenti sottomano, l'altra anche se va ho dovuto tagliare e unire delle piste con cavi vari....insomma non è il massimo dell'estetica!
Grazie a tutti ragazzi siete stati di grande aiuto
Avatar utente
Foto UtenteDani2004
0 2
 
Messaggi: 27
Iscritto il: 30 dic 2007, 15:47

0
voti

[36] Re: indicatore carica batteria

Messaggioda Foto Utentephylum » 27 set 2008, 15:17

davidde
It's Phylum or Stella #-o

comunque hai fatto un ottimo lavoro ^_^
\int_{}tella
Immagine
Avatar utente
Foto Utentephylum
6.191 5 7 12
G.Master EY
G.Master EY
 
Messaggi: 3217
Iscritto il: 9 ott 2007, 12:40

0
voti

[37] Re: indicatore carica batteria

Messaggioda Foto Utenteginfizz » 28 set 2008, 13:09

[quote="davidde"]Ciao a tutti,

ho disegnato il circuito stampato, lo allego insieme alle immagini:
--------------------
Ciao Davidde,
purtroppo c'e' una svista nel circuito e nel PCB: i diodi led devono essere invertiti, e il loro anodo deve essere collegato al positivo, non a massa. Non ho potuto controllare il resto.
Approfitto dell' occasione per salutare tutti quanti; non mi faccio sentire per assoluta mancanza di tempo.
Avatar utente
Foto Utenteginfizz
305 2 4 10
Expert EY
Expert EY
 
Messaggi: 1092
Iscritto il: 21 apr 2007, 9:30

0
voti

[38] Re: indicatore carica batteria

Messaggioda Foto Utentephylum » 28 set 2008, 13:19

ma si...
questo tanto questo e' il circuito delle inversioni :P
\int_{}tella
Immagine
Avatar utente
Foto Utentephylum
6.191 5 7 12
G.Master EY
G.Master EY
 
Messaggi: 3217
Iscritto il: 9 ott 2007, 12:40

0
voti

[39] Re: indicatore carica batteria

Messaggioda Foto UtenteDani2004 » 28 set 2008, 14:22

:lol: :lol: :-"
Avatar utente
Foto UtenteDani2004
0 2
 
Messaggi: 27
Iscritto il: 30 dic 2007, 15:47

0
voti

[40] Re: indicatore carica batteria

Messaggioda Foto Utentephylum » 28 set 2008, 14:23

ginfizz
nn penso sia una svista ha riscritto il circuito mettendo il catodo comune invece dell'anodo

Eppur si muove ... er s'illumina ;)
\int_{}tella
Immagine
Avatar utente
Foto Utentephylum
6.191 5 7 12
G.Master EY
G.Master EY
 
Messaggi: 3217
Iscritto il: 9 ott 2007, 12:40

PrecedenteProssimo

Torna a Elettronica generale

Chi c’è in linea

Visitano il forum: Nessuno e 87 ospiti