Per le resistenze di pull-down ho paura che 1Mohm sia un valore troppo elevato, io solitamente le uso da 10Kohm. Comunque puoi provare poi se noti che la visualizzazione della cifra è disturbata abbasserai il valore. Come primo passo io proverei ad ometterle.
Dimensionare BJT e resistenze
Moderatori:
carloc,
g.schgor,
BrunoValente,
IsidoroKZ
0
voti
Capisco fin troppo bene quello che vuoi dire però l' ultima domanda che hai fatto è quasi assurda per uno che studia l' elettronica. Il fatto che mettere in pratica gli argomenti di studio comporti delle difficoltà è risaputo, però se mi chiedi la differenza che c' è tra un transistor che lavora in saturazione e un transistor che lavora in zona lineare sinceramente mi viene qualche dubbio sul fatto che le cose siano mai state studiate
. No ? Prova a dare una ripassata veloce, vedrai che trovi la risposta entro i primi tre paragrafi
...
Per le resistenze di pull-down ho paura che 1Mohm sia un valore troppo elevato, io solitamente le uso da 10Kohm. Comunque puoi provare poi se noti che la visualizzazione della cifra è disturbata abbasserai il valore. Come primo passo io proverei ad ometterle.
Per le resistenze di pull-down ho paura che 1Mohm sia un valore troppo elevato, io solitamente le uso da 10Kohm. Comunque puoi provare poi se noti che la visualizzazione della cifra è disturbata abbasserai il valore. Come primo passo io proverei ad ometterle.
0
voti
Il progetto che sto facendo lo porto avanti io perché sono l'unico della classe insieme ad un altro a sapermi minimamente orientare in queste cose pratiche! I transistor li abbiamo trattati la settimana scorsa e ancora saturazione e zona lineare ci sono state solamente accennate... Negli appunti ho scritto che in zona lineare si comporta come aliplificatore di corrente mentre in zona di saturazione con tasto! Quali sono le differenze applicative? In saturazione è quello che uso io e l'altro?
-

brendolaccia
189 1 3 8 - Sostenitore

- Messaggi: 592
- Iscritto il: 22 feb 2009, 21:06
0
voti
Tu lo stai usando come interruttore. Quando dai corrente alla base l' interruttore si chiude e quindi può scorrere corrente tra collettre ed emettitore, se invece non dai corrente alla base l' interruttore si apre e la corrente (tra collettore ed emettitore) non può più scorrere .
Se vuoi usare un transistor come amplificatore di corrente puoi realizzare questo semplice circuito:
Vedrai che ruotando il trimmer dal minimo al massimo la luminosità del led varierà. In questo caso si dice che il transistor funziona da amplificatore di corrente perché pilotando la base attraverso una bassissima corrente si potrà controllare una corrente molto maggiore sul collettore.
Se vuoi usare un transistor come amplificatore di corrente puoi realizzare questo semplice circuito:
Vedrai che ruotando il trimmer dal minimo al massimo la luminosità del led varierà. In questo caso si dice che il transistor funziona da amplificatore di corrente perché pilotando la base attraverso una bassissima corrente si potrà controllare una corrente molto maggiore sul collettore.
1
voti
Pero` l'amplificazione di corrente non e` lineare, dipende dal transistor (due con la stessa sigla hanno guadagni diversi), dalla temperatura e dalla fase lunare
(e forse da qualche altra ragione ancora!).
Se si vuole usare un transistore in linearita` per generare una corrente controllata quasi stabile, bisogna pilotare la base a bassa impedenza (in tensione) e mettere una resistenza sull'emettitore. In questo modo vengono molto ridotte le variazioni di prestazioni dovute al cambiamento del beta.
Se si vuole usare un transistore in linearita` per generare una corrente controllata quasi stabile, bisogna pilotare la base a bassa impedenza (in tensione) e mettere una resistenza sull'emettitore. In questo modo vengono molto ridotte le variazioni di prestazioni dovute al cambiamento del beta.
Per usare proficuamente un simulatore, bisogna sapere molta più elettronica di lui
Plug it in - it works better!
Il 555 sta all'elettronica come Arduino all'informatica! (entrambi loro malgrado)
Se volete risposte rispondete a tutte le mie domande
Plug it in - it works better!
Il 555 sta all'elettronica come Arduino all'informatica! (entrambi loro malgrado)
Se volete risposte rispondete a tutte le mie domande
0
voti
Quindi nel caso descritto il figura io avrò Ie=Ib+Ic ? Cioè ho un guadagno in corrente dal collettore rispetto all'emettitore.
Grazie mille per tutte le spiegazioni e tutto il tempo che avete dedicato a questo mio topic!
PS: Oggi ho dimensionato una reta a transistor da solo! Mi sono appuntato tutte le formule e i coefficienti e oggi ho stupido parecchi persone! Grazie
Grazie mille per tutte le spiegazioni e tutto il tempo che avete dedicato a questo mio topic!
PS: Oggi ho dimensionato una reta a transistor da solo! Mi sono appuntato tutte le formule e i coefficienti e oggi ho stupido parecchi persone! Grazie
-

brendolaccia
189 1 3 8 - Sostenitore

- Messaggi: 592
- Iscritto il: 22 feb 2009, 21:06
0
voti
.brendolaccia ha scritto:Quindi nel caso descritto il figura io avrò Ie=Ib+Ic ? Cioè ho un guadagno in corrente dal collettore rispetto all'emettitore
No, hai un guadagno in corrente nel senso che con una piccola corrente di base puoi pilotare correnti molto più intense sul collettore. Se per esempio con 1mA sulla base piloti 100mA sul collettore hai guadagnato 100.
0
voti
Allora la funziona di amplificatore di corrente o di tasto aperto mi sembra lo stesso! Quando funziona da tasto con una piccola corrente di base attivo un maggiore afflusso di corrente verso il collettore e quando amplifica fa la stessa cosa. Mi sa che mi perdo da qualche parte...
-

brendolaccia
189 1 3 8 - Sostenitore

- Messaggi: 592
- Iscritto il: 22 feb 2009, 21:06
0
voti
Hai due possibilità:
Commutazione : in questa situazione il transistor non ha stati intermedi, è aperto (interdetto) oppure chiuso (saturo). In queste condizioni di funzionamento la dissipazione è minima in quanto :
-se aperto non è attraversato da corrente, quindi si ha dissipazione nulla.
- se chiuso hai dissipazione pari a Vce * I. Nel caso di saturazione il valore di Vce prende il nome di Vce sat e vale (per piccoli transistor (< 1W) da 0,2V a 0,6V in funzione della corrente di collettore. Naturalmente il valore più alto di Vce sat si ha alla massima corrente sopportabile dal transistor. Il guadagno dipende solo dal transistor, ed è variabile da transistor a transistor (anche della stessa sigla e marca). Dipende dalla temperatura del transistor e da altre 1000 cose.
Amplificazione : in questa modalità di funzionamento, hai situazioni "intermedie", ovverosia regolando la corrente di base, senza arrivare alla saturazione, puoi avere diversi valori di corrente di collettore in funzione del segnale fornito alla base.Il valore di Vce varia con il variare del segnale in base. La dissipazione è sempre piuttosto elevata in quanto ai capi del transistor vi può essere (anche se percorso da corrente) un valore ben più elevato di 0,2V. Puoi quindi dire, dato che la corrente di collettore varia linearmente con il variare della corrente di base, che il transistor si trova in regime lineare. Il guadagno non dipende (unicamente) dal transistor, ma dai valori circuitali intorno al transistor. Ad es. il segnale di uscita dipende dal rapporto tra la resistenza di collettore e la resistenza di emettitore.
Non credo di averti spiegato nulla, cerca qualche testo specifico sull'argomento e vedrai quante cose ci sono da imparare.
Ciao
Giorgio
Commutazione : in questa situazione il transistor non ha stati intermedi, è aperto (interdetto) oppure chiuso (saturo). In queste condizioni di funzionamento la dissipazione è minima in quanto :
-se aperto non è attraversato da corrente, quindi si ha dissipazione nulla.
- se chiuso hai dissipazione pari a Vce * I. Nel caso di saturazione il valore di Vce prende il nome di Vce sat e vale (per piccoli transistor (< 1W) da 0,2V a 0,6V in funzione della corrente di collettore. Naturalmente il valore più alto di Vce sat si ha alla massima corrente sopportabile dal transistor. Il guadagno dipende solo dal transistor, ed è variabile da transistor a transistor (anche della stessa sigla e marca). Dipende dalla temperatura del transistor e da altre 1000 cose.
Amplificazione : in questa modalità di funzionamento, hai situazioni "intermedie", ovverosia regolando la corrente di base, senza arrivare alla saturazione, puoi avere diversi valori di corrente di collettore in funzione del segnale fornito alla base.Il valore di Vce varia con il variare del segnale in base. La dissipazione è sempre piuttosto elevata in quanto ai capi del transistor vi può essere (anche se percorso da corrente) un valore ben più elevato di 0,2V. Puoi quindi dire, dato che la corrente di collettore varia linearmente con il variare della corrente di base, che il transistor si trova in regime lineare. Il guadagno non dipende (unicamente) dal transistor, ma dai valori circuitali intorno al transistor. Ad es. il segnale di uscita dipende dal rapporto tra la resistenza di collettore e la resistenza di emettitore.
Non credo di averti spiegato nulla, cerca qualche testo specifico sull'argomento e vedrai quante cose ci sono da imparare.
Ciao
Giorgio
-

giorgio25760
2.310 1 3 5 - G.Master EY

- Messaggi: 1700
- Iscritto il: 6 dic 2009, 17:02
- Località: Brescia
0
voti
giorgio25760 ha scritto:Hai due possibilità:
Non credo di averti spiegato nulla, cerca qualche testo specifico sull'argomento e vedrai quante cose ci sono da imparare.
No, no, mi hai spiegato eccome e anche bene! In saturazione la corrente di base è irrisoria, la minima per poter far lavorare il testo come tasto. In zona lineare invece la corrente sul collettore e sulla base si sommano per ottenere una cottente maggiore di quella di base. Qui il guadagno sta nell avere sull emettitore una corrente molto maggiore di quella della base.
Spero di aver capito bene, e se non l ho fatto sta nella mia disattenzione!
Grazie Grazie davvero
-

brendolaccia
189 1 3 8 - Sostenitore

- Messaggi: 592
- Iscritto il: 22 feb 2009, 21:06
0
voti
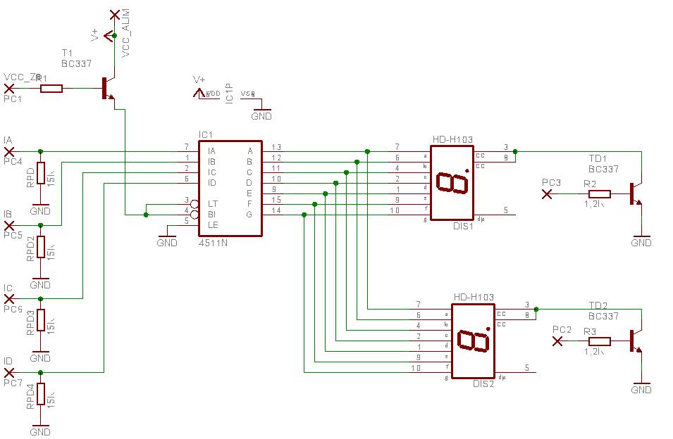
Oggi ho avuto modo di provare il circuito e le uniche differenze sono:
-Ho aggiunto un altro transistor in testa perché l'assorbimento di corrente era di 30mA, essendo elevato non voglio rischiare di bruciare lo Z8. Cosi ho messo un altro transistor che ha sulla base un ulteriore uscita del mio micro che attiverà o spegnerà il mio circuito fornendo 3,3v in uscita e una corrente irrisoria.
-Tolto le resistenze prima dei display perché la luminosità era troppo poca per il mio utilizzo.
-Aggiunto 4 resistenza di Pull-Down sugli ingressi del 4511.
Aspetto commenti!
Grazie
PS:la resistenza di base sul primo transistor è 470 Ohm
-Ho aggiunto un altro transistor in testa perché l'assorbimento di corrente era di 30mA, essendo elevato non voglio rischiare di bruciare lo Z8. Cosi ho messo un altro transistor che ha sulla base un ulteriore uscita del mio micro che attiverà o spegnerà il mio circuito fornendo 3,3v in uscita e una corrente irrisoria.
-Tolto le resistenze prima dei display perché la luminosità era troppo poca per il mio utilizzo.
-Aggiunto 4 resistenza di Pull-Down sugli ingressi del 4511.
Aspetto commenti!
Grazie
PS:la resistenza di base sul primo transistor è 470 Ohm
- Allegati
-
- a.JPG (55.59 KiB) Osservato 3815 volte
-

brendolaccia
189 1 3 8 - Sostenitore

- Messaggi: 592
- Iscritto il: 22 feb 2009, 21:06
Chi c’è in linea
Visitano il forum: Nessuno e 73 ospiti

Elettrotecnica e non solo (admin)
Un gatto tra gli elettroni (IsidoroKZ)
Esperienza e simulazioni (g.schgor)
Moleskine di un idraulico (RenzoDF)
Il Blog di ElectroYou (webmaster)
Idee microcontrollate (TardoFreak)
PICcoli grandi PICMicro (Paolino)
Il blog elettrico di carloc (carloc)
DirtEYblooog (dirtydeeds)
Di tutto... un po' (jordan20)
AK47 (lillo)
Esperienze elettroniche (marco438)
Telecomunicazioni musicali (clavicordo)
Automazione ed Elettronica (gustavo)
Direttive per la sicurezza (ErnestoCappelletti)
EYnfo dall'Alaska (mir)
Apriamo il quadro! (attilio)
H7-25 (asdf)
Passione Elettrica (massimob)
Elettroni a spasso (guidob)
Bloguerra (guerra)
