Grazie Rusty, una mano ci voleva!
Si sono entrambi da collegare a massa.
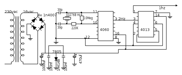
OROLOGIO DIGITALE SENZA PIC
Moderatori:
carloc,
g.schgor,
BrunoValente,
IsidoroKZ
0
voti
quindi conviene seguire il conglio di rusty? con quella giunzione n serie della resistenza e i condensatori da 39? o va bene pure l'altro schema?
-

carlomusumeci
353 5 7 - Sostenitore

- Messaggi: 526
- Iscritto il: 8 apr 2011, 0:35
0
voti
ok per poterci lavorare ho realizzato questo alimentatore
-

carlomusumeci
353 5 7 - Sostenitore

- Messaggi: 526
- Iscritto il: 8 apr 2011, 0:35
0
voti
Un suggerimento per gli schemi. Quando per gli integrati "complicati", come il 4060, usi semplicemente il rettangolo con i piedini, metti i piedini per ordine, cioe` dall'1 al 16, in modo che la posizione del collegamento rappresenti anche effettivamente la posizione del piedino, e aggiungi dentro al rettangolo il nome del segnale. Il numero del piedino a quel punto non serve piu`, ma se lo si mette niente di male.
Invece per gli integrati semplici, come le porte logiche, meglio usare il simbolo logico della porta e mettere vicino agli ingressi e alle uscite a che piedino corrisponde.
Per il regolatore a 3 piedini, c'e` in fidocadj il simbolo gia` fatto, dentro la libreria Ihram, integrati vari.
Invece per gli integrati semplici, come le porte logiche, meglio usare il simbolo logico della porta e mettere vicino agli ingressi e alle uscite a che piedino corrisponde.
Per il regolatore a 3 piedini, c'e` in fidocadj il simbolo gia` fatto, dentro la libreria Ihram, integrati vari.
Per usare proficuamente un simulatore, bisogna sapere molta più elettronica di lui
Plug it in - it works better!
Il 555 sta all'elettronica come Arduino all'informatica! (entrambi loro malgrado)
Se volete risposte rispondete a tutte le mie domande
Plug it in - it works better!
Il 555 sta all'elettronica come Arduino all'informatica! (entrambi loro malgrado)
Se volete risposte rispondete a tutte le mie domande
0
voti
Prima di tutto cerca di disegnare un po' meglio (guarda un po' gli schemi in giro).
Non capisco la funzione del diodo sul pin R del regolatore.
Inoltre la tensione in ingresso e' eccessiva. In questo caso, visto il bassimo consumo, possiamo anche passarci sopra ma tieni presente che 16VAC diventano, dopo il ponte, 21 VCC; da 21 a 5 sono 16, che l'integrato deve dissipare.
Non capisco la funzione del diodo sul pin R del regolatore.
Inoltre la tensione in ingresso e' eccessiva. In questo caso, visto il bassimo consumo, possiamo anche passarci sopra ma tieni presente che 16VAC diventano, dopo il ponte, 21 VCC; da 21 a 5 sono 16, che l'integrato deve dissipare.
0
voti
Sto facendo tesoro dei vostri consigli...non sono molto bravo a disegnare con fidocad...manmano imparerò...il diodo è un errore...giusto cosi raggiungo circa 5,7 volt...ma tutto sommato il circuito funziona?
-

carlomusumeci
353 5 7 - Sostenitore

- Messaggi: 526
- Iscritto il: 8 apr 2011, 0:35
0
voti
Si funziona, io farei una cosa più semplice, anche per ovviare al problema sollevato da marco438.
Metterei un bel regolatore a 12V, cosi' la dissipazione in calore diminuisce, e stiamo comunque dentro il range dei CMOS.
Quindi un bel 7812 al posto del tuo 7805, segui lo schema classico (come da datasheet del 7812, piu' o meno quello che hai fatto), in questo modo oltre a metterci al sicuro con la dissipazione ci prepariamo per futuri blocchi annessi al circuito (mi pare che voglia fare un orologio), ed avere 12V è molto meglio anche per alimentare eventuali stringhe di led, insomma ci lasciamo dello spazio di manovra
Metterei un bel regolatore a 12V, cosi' la dissipazione in calore diminuisce, e stiamo comunque dentro il range dei CMOS.
Quindi un bel 7812 al posto del tuo 7805, segui lo schema classico (come da datasheet del 7812, piu' o meno quello che hai fatto), in questo modo oltre a metterci al sicuro con la dissipazione ci prepariamo per futuri blocchi annessi al circuito (mi pare che voglia fare un orologio), ed avere 12V è molto meglio anche per alimentare eventuali stringhe di led, insomma ci lasciamo dello spazio di manovra

-

rusty
4.075 2 9 11 - Utente disattivato per decisione dell'amministrazione proprietaria del sito
- Messaggi: 1578
- Iscritto il: 25 gen 2009, 13:10
0
voti
benissimo...domani vado in negozio e vedo di trovare spero il quarzo...ma è di facile reperibilità? è l'unico componente che non mi trovo 
-

carlomusumeci
353 5 7 - Sostenitore

- Messaggi: 526
- Iscritto il: 8 apr 2011, 0:35
Chi c’è in linea
Visitano il forum: Nessuno e 85 ospiti

Elettrotecnica e non solo (admin)
Un gatto tra gli elettroni (IsidoroKZ)
Esperienza e simulazioni (g.schgor)
Moleskine di un idraulico (RenzoDF)
Il Blog di ElectroYou (webmaster)
Idee microcontrollate (TardoFreak)
PICcoli grandi PICMicro (Paolino)
Il blog elettrico di carloc (carloc)
DirtEYblooog (dirtydeeds)
Di tutto... un po' (jordan20)
AK47 (lillo)
Esperienze elettroniche (marco438)
Telecomunicazioni musicali (clavicordo)
Automazione ed Elettronica (gustavo)
Direttive per la sicurezza (ErnestoCappelletti)
EYnfo dall'Alaska (mir)
Apriamo il quadro! (attilio)
H7-25 (asdf)
Passione Elettrica (massimob)
Elettroni a spasso (guidob)
Bloguerra (guerra)


