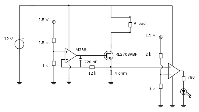
Ho portato a quasi buon fine la realizzazione del circuito con qualche deviazione rispetto al progetto originario. Si tratta del seguente:
Il circuito lo utilizzo per la carica di un pacco batteria NiMH ad una corrente costante di 0.15 A (l'alimentazione del led di potenza l'ho risolta con una resistenza serie).
La tensione di riferimento di 1.5 V è ottenuta con un regolatore LDO, 250 mA, modello MCP1702.
L'alimentatore ha una corrente massima erogabile di 330 mA (l'ho portato a 350 e non si è seduto), in ogni caso l'assorbimento con il carico inserito è di 180 mA misurati via multimetro.
Il secondo operazionale (il secondo blocco interno del 358) accende un led nel caso in cui la corrente sulla resistenza di shunt sia superiore a 0.125 A e quindi una volta collegato il carico corretto.
Tramite analisi via scheda audio (non ho ancora un oscilloscopio) ho le seguenti forme d'onda rilevate ai capi del carico.
Prima della discontinuità ho i morsetti flottanti, mentre successivamente viene collegata una resistenza da 8 Ω.

- 10k.png (42.81 KiB) Osservato 1953 volte

- 10k_2.png (53.55 KiB) Osservato 1953 volte
La corrente è stabile e precisa, il ripple mi sembra accettabile. L'analisi con questo strumento è molto approssimativa e sono alquanto sicuro che il grafico non sia effettivamente quello reale, ma almeno mi fornisce una vaga idea di quel che sta succedendo.
Fino a che impongo la corrente al mio pacco batteria non accade nulla di strano, tanto che gli 0.15 A continuano a scorrere anche a piena carica (intorno ai 10 V, 7 celle). Nel caso in cui io colleghi un carico puramente resistivo invece noto un sensibile calo di tensione e corrente sulla resistenza.
Il fatto si verifica intorno ai 50 Ω, e con appunto questo carico la corrente scende intorno ai 0.1 A. Il valore della capacità e della resistenza tra shunt e invertente l'ho trovato completamente a spanne valutando solo l'ampiezza delle oscillazioni con carico collegato, e penso a posteriori che questo non sia l'unico aspetto da tenere in considerazione; purtroppo per ora non possiedo nessuno strumento teorico per il calcolo matematico (però ho appena iniziato il terzo anno dai). Alla fine ho ottenuto un prodotto accettabile anche esteticamente.

- 17102011741.jpg (68.7 KiB) Osservato 1953 volte
Vi ringrazio tutti per l'aiuto su questo argomento, se avete qualche consiglio in merito al comportamento che ho descritto sarà ben accetto
