Cos'è ElectroYou | Login Iscriviti

ElectroYou - la comunità dei professionisti del mondo elettrico

Realizzazione temporizzatore

Elettronica lineare e digitale: didattica ed applicazioni

Moderatori: Foto Utentecarloc, Foto Utenteg.schgor, Foto UtenteBrunoValente, Foto UtenteIsidoroKZ

0
voti

[41] Re: Realizzazione temporizzatore

Messaggioda Foto UtentePepito » 10 dic 2013, 0:09

silvano92 ha scritto:ciao.... mi deve eccitare un relè per accendere delle lampade dei fendinebbia per circa 60 secondi.... :? :? :?


Ciao.
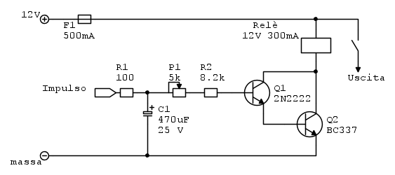
Come già suggerito da altri, lascerei in pace il 555 e monterei un circuito come questo:



L'impulso deve durare almeno qualche decimo di secondo (puoi ad esempio prelevare il comando di apertura della serratura di una portiera, ma sicuramente in quanto fai l'elettrauto sarai più bravo di me a farti venire delle idee...).
Con l'uscita piloti il teleruttore che comanda i fendinebbia.
Tramite il potenziometro P1 aggiusti il tempo di accensione, che dipende anche dalla corrente minima di mantenimento del relè che userai.
Se hai voglia di montarlo procurati il materiale (anche una basetta millefori e dei morsettini da circuito stampato, non indicati nello schema) e fai un fischio se hai bisogno...
Ciao

PSQ

P.S.: se come transistor metti per entrambi BC337 va bene lo stesso
_-^-_-^-_-^-_-^-_-^-_-^-_-^-_-^-_-^-_-^-_-^-_-^-_-^-_-^-_

Pepito Sbazzeguti
"gratta il Pepito e troverai il Pepone"
Avatar utente
Foto UtentePepito
1.759 6 12
Expert EY
Expert EY
 
Messaggi: 493
Iscritto il: 29 set 2012, 16:49

0
voti

[42] Re: Realizzazione temporizzatore

Messaggioda Foto Utenteloker » 10 dic 2013, 1:19

Grazie per le risposte.
Avatar utente
Foto Utenteloker
175 1 6
Stabilizzato
Stabilizzato
 
Messaggi: 366
Iscritto il: 11 dic 2011, 22:37

0
voti

[43] Re: Realizzazione temporizzatore

Messaggioda Foto Utenterusty » 10 dic 2013, 1:22

Aggiungerei, tanto per completarlo, un diodo in antiparallelo alla bobina del relè, tipo un 1N4007... or something like this. :ok:
Avatar utente
Foto Utenterusty
4.075 2 9 11
Utente disattivato per decisione dell'amministrazione proprietaria del sito
 
Messaggi: 1578
Iscritto il: 25 gen 2009, 13:10

0
voti

[44] Re: Realizzazione temporizzatore

Messaggioda Foto UtentePepito » 10 dic 2013, 13:58

rusty ha scritto:Aggiungerei, tanto per completarlo, un diodo in antiparallelo alla bobina del relè, tipo un 1N4007... or something like this. :ok:


Ovviamente!
Mi scuso per la dimenticanza ma era tardi... :D
Ciao

PSQ
_-^-_-^-_-^-_-^-_-^-_-^-_-^-_-^-_-^-_-^-_-^-_-^-_-^-_-^-_

Pepito Sbazzeguti
"gratta il Pepito e troverai il Pepone"
Avatar utente
Foto UtentePepito
1.759 6 12
Expert EY
Expert EY
 
Messaggi: 493
Iscritto il: 29 set 2012, 16:49

Precedente

Torna a Elettronica generale

Chi c’è in linea

Visitano il forum: Majestic-12 [Bot] e 148 ospiti