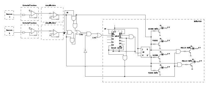
Sì, è un po' più complicato dal fatto che i 2 sensori si scambiano funzione
a seconda del colore del semaforo: quello col rosso abilita e quello col verde
interdice.
Vuoi pensarci ancora un po'?
PS puoi togliere dallo schema gli amplificatori operazionali. A che servono?
Le uscite dei sensori dovrebbero già essere digitali
Incrocio gestito da semafori per via di sensori di movimento
Moderatori:
carloc,
g.schgor,
BrunoValente,
IsidoroKZ
0
voti
A questo punto dovrebbe funzionare. ESEMPIO:
Sensore 1 | Sensore 2 | Semaforo 1 | Uscita NAND
.....1............0...........ROSSO.......1
.....0............0...........VERDE........1
Collegando l'uscita NAND al segnale del SEMAFORO 1 con una AND avremo i casi:
Semaforo 1 | Uscita AND
.....1.............1
.....0.............0
Così si risolve
Il testo dell'esercizio dice che i sensori forniscono una corrente in uscita.
0
voti
Sensore 1 | Sensore 2 | Semaforo 1 | Uscita NAND | Uscita AND
.....1............0...........ROSSO(1)............1.............1
.....0............0...........VERDE(0).............1.............0
.....1............1...........VERDE(0).............0.............0
.....1............0...........VERDE(0).............1.............0
.....0............0...........ROSSO(1).............1............SBROCCO!
.....1............0...........ROSSO(1)............1.............1
.....0............0...........VERDE(0).............1.............0
.....1............1...........VERDE(0).............0.............0
.....1............0...........VERDE(0).............1.............0
.....0............0...........ROSSO(1).............1............SBROCCO!
0
voti
ho provato a inserire una xor ai sensori per escludere le combinazioni 00 e 11 e lavorare solo sui 01 e 10. Ma facendo la tabella di verità la combinazione 011 non funziona 
Non sono andato oltre nell atabella di sopra perché tanto non funziona
Non sono andato oltre nell atabella di sopra perché tanto non funziona
0
voti
0
voti
Dal punto di vista logico ora ci siamo (il circuito mostrato valeper un solo senso di marcia, quindi va raddoppiato)
Se la soluzione deve essere solo una esercitazione scolastica
la cosa può andare così, ma se si volesse realizzare davvero,
bisognerebbe ritardare (al rilascio) il consenso del sensore
associato al verde.
A proposito di scuola, che tipo di esame devi sostenere prossimamente?
0
voti
Si l'ho fatto solo per uno, adesso posto l'intero svolgimento.
L'esame è quello di Elettronica facoltà di inegneria informatica
PROGRAMMA DEL CORSO
•Introduzione all'elettronica
I segnali. Spettro di frequenza di un segnale. Segnali analogici e digitali. Amplificatori. Prerequisiti indispensabili per lo studio dei fondamenti di elettronica.
•Circuiti combinatori
Porte logiche. Codificatori. Decodificatori. Multiplexer (o selettori). Demultiplexer (o distributori). Comparatori. Sommatori.
•Circuiti sequenziali
Reti asincrone e sincrone. Latch. Flip-flop (o multivibratore bistabile). Registri a scorrimento (o shift
register). Contatori. Fogli tecnici (data sheets) di circuiti integrati digitali.
•Amplificatori operazionali
Generalità sugli amplificatori. Amplificatore operazionale ideale. Funzionamento ad anello aperto. Funzionamento ad anello chiuso. Circuiti lineari ad amplificatori operazionali. Schemi elettrici di amplificatori operazionali reali. Caratteristiche degli amplificatori operazionali reali. Comparatori. Fogli tecnici (data sheets) di amplificatori operazionali.
•Fisica dei semiconduttori
L’atomo isolato: livelli di energia. L’atomo in un cristallo: bande di energia. Semiconduttori intrinseci. Semiconduttori drogati. Conduzione nei semiconduttori. Giunzioni p-n.
•Il diodo a semiconduttore
Caratteristica del diodo a semiconduttore. Il diodo come elemento circuitale. Modelli del diodo.
Circuiti raddrizzatori. Circuiti limitatori. Circuiti logici a diodi. Comparatore a finestra. Diodi Ze
ner. Tempo di recupero inverso: diodi Schottky. Fogli tecnici (data sheets) di diodi.
•Il transistor ad effetto di campo (FET)
Considerazioni generali sui FET. MOSFET ad arricchimento (enhancement MOSFET). MOSFET a svuotamento (depletion MOSFET). FET a giunzione (JFET). MESFET (Metal-Semiconductor FET).Fogli tecnici (data sheets) di FET.
• Il transistor bipolare a giunzione (BJT)Considerazioni generali sui BJT. Struttura fisica e principio di funzionamento del BJT. Caratteristiche del BJT. Fogli tecnici (data sheets) di BJT.
•Dispositivi optoelettronici
Diodi elettroluminescenti (LED). Fotodiodi. Fototransistor. Optoisolatori. Display a cristalli liquidi (LCD).
•Cenni sulle tecnologie di fabbricazione dei circuiti integrati
•Alimentatori
Alimentatori non stabilizzati. Alimentatori stabilizzati (lineari). Alimentatori stabilizzati a commutazione (o switching). Note applicative sugli alimentatori da laboratorio.
•Circuiti analogici
Generalità sugli amplificatori. Principio di funzionamento degli amplificatori a componenti discreti.
Limiti di funzionamento degli amplificatori a componenti discreti. Metodo di analisi degli amplificatori. Analisi statica: reti di polarizzazione. Analisi dinamica: amplificazione. Configurazioni di amplificatori. Amplificatori multistadi. Criteridi progetto. Dispositivi integrati analogici.
•Famiglie logiche
Funzionamento del BJT in commutazione. Funzionamento del MOSFET in commutazione. Evoluzione delle famiglie logiche. Caratteristiche generali delle famiglie logiche integrate. La famiglia TTL. La famiglia CMOS. Configurazioni speciali. Norme d’impiego per il pilotaggio di componenti discreti. Interfacciamento fra porte TTL e CMOS. Fogli tecnici (data sheets) di famiglie digitali integrate.
•Circuiti di temporizzazione
Multivibratori monostabili e astabili. Il timer 555.
•Acquisizione ed elaborazione dei segnali Sistemi di acquisizione ed elaborazione dati. Quantizzazione e campionamento. Convertitori digitale-analogici (a resistori pesati). Convertitori analogico-digitali (flash, ad approssimazioni successive, a conteggio)
L'esame è quello di Elettronica facoltà di inegneria informatica
PROGRAMMA DEL CORSO
•Introduzione all'elettronica
I segnali. Spettro di frequenza di un segnale. Segnali analogici e digitali. Amplificatori. Prerequisiti indispensabili per lo studio dei fondamenti di elettronica.
•Circuiti combinatori
Porte logiche. Codificatori. Decodificatori. Multiplexer (o selettori). Demultiplexer (o distributori). Comparatori. Sommatori.
•Circuiti sequenziali
Reti asincrone e sincrone. Latch. Flip-flop (o multivibratore bistabile). Registri a scorrimento (o shift
register). Contatori. Fogli tecnici (data sheets) di circuiti integrati digitali.
•Amplificatori operazionali
Generalità sugli amplificatori. Amplificatore operazionale ideale. Funzionamento ad anello aperto. Funzionamento ad anello chiuso. Circuiti lineari ad amplificatori operazionali. Schemi elettrici di amplificatori operazionali reali. Caratteristiche degli amplificatori operazionali reali. Comparatori. Fogli tecnici (data sheets) di amplificatori operazionali.
•Fisica dei semiconduttori
L’atomo isolato: livelli di energia. L’atomo in un cristallo: bande di energia. Semiconduttori intrinseci. Semiconduttori drogati. Conduzione nei semiconduttori. Giunzioni p-n.
•Il diodo a semiconduttore
Caratteristica del diodo a semiconduttore. Il diodo come elemento circuitale. Modelli del diodo.
Circuiti raddrizzatori. Circuiti limitatori. Circuiti logici a diodi. Comparatore a finestra. Diodi Ze
ner. Tempo di recupero inverso: diodi Schottky. Fogli tecnici (data sheets) di diodi.
•Il transistor ad effetto di campo (FET)
Considerazioni generali sui FET. MOSFET ad arricchimento (enhancement MOSFET). MOSFET a svuotamento (depletion MOSFET). FET a giunzione (JFET). MESFET (Metal-Semiconductor FET).Fogli tecnici (data sheets) di FET.
• Il transistor bipolare a giunzione (BJT)Considerazioni generali sui BJT. Struttura fisica e principio di funzionamento del BJT. Caratteristiche del BJT. Fogli tecnici (data sheets) di BJT.
•Dispositivi optoelettronici
Diodi elettroluminescenti (LED). Fotodiodi. Fototransistor. Optoisolatori. Display a cristalli liquidi (LCD).
•Cenni sulle tecnologie di fabbricazione dei circuiti integrati
•Alimentatori
Alimentatori non stabilizzati. Alimentatori stabilizzati (lineari). Alimentatori stabilizzati a commutazione (o switching). Note applicative sugli alimentatori da laboratorio.
•Circuiti analogici
Generalità sugli amplificatori. Principio di funzionamento degli amplificatori a componenti discreti.
Limiti di funzionamento degli amplificatori a componenti discreti. Metodo di analisi degli amplificatori. Analisi statica: reti di polarizzazione. Analisi dinamica: amplificazione. Configurazioni di amplificatori. Amplificatori multistadi. Criteridi progetto. Dispositivi integrati analogici.
•Famiglie logiche
Funzionamento del BJT in commutazione. Funzionamento del MOSFET in commutazione. Evoluzione delle famiglie logiche. Caratteristiche generali delle famiglie logiche integrate. La famiglia TTL. La famiglia CMOS. Configurazioni speciali. Norme d’impiego per il pilotaggio di componenti discreti. Interfacciamento fra porte TTL e CMOS. Fogli tecnici (data sheets) di famiglie digitali integrate.
•Circuiti di temporizzazione
Multivibratori monostabili e astabili. Il timer 555.
•Acquisizione ed elaborazione dei segnali Sistemi di acquisizione ed elaborazione dati. Quantizzazione e campionamento. Convertitori digitale-analogici (a resistori pesati). Convertitori analogico-digitali (flash, ad approssimazioni successive, a conteggio)
Chi c’è in linea
Visitano il forum: Nessuno e 57 ospiti

Elettrotecnica e non solo (admin)
Un gatto tra gli elettroni (IsidoroKZ)
Esperienza e simulazioni (g.schgor)
Moleskine di un idraulico (RenzoDF)
Il Blog di ElectroYou (webmaster)
Idee microcontrollate (TardoFreak)
PICcoli grandi PICMicro (Paolino)
Il blog elettrico di carloc (carloc)
DirtEYblooog (dirtydeeds)
Di tutto... un po' (jordan20)
AK47 (lillo)
Esperienze elettroniche (marco438)
Telecomunicazioni musicali (clavicordo)
Automazione ed Elettronica (gustavo)
Direttive per la sicurezza (ErnestoCappelletti)
EYnfo dall'Alaska (mir)
Apriamo il quadro! (attilio)
H7-25 (asdf)
Passione Elettrica (massimob)
Elettroni a spasso (guidob)
Bloguerra (guerra)




nel caso 111 non funziona! è rimasto solo lui
