Cos'è ElectroYou | Login Iscriviti

ElectroYou - la comunità dei professionisti del mondo elettrico

Regolatore di corrente

Elettronica lineare e digitale: didattica ed applicazioni

Moderatori: Foto Utentecarloc, Foto Utenteg.schgor, Foto UtenteBrunoValente, Foto UtenteIsidoroKZ

0
voti

[41] Re: Regolatore di corrente

Messaggioda Foto Utentemarco438 » 18 ago 2015, 11:16

Prima di tutto vorrei scusarmi se in questi giorni sono stato poco presente ma, causa un guasto sulla linea, potevo collegarmi solo saltuariamente e per poco tempo.
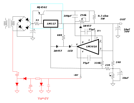
Premesso questo, quello che ho scritto nei post precedenti e' solo un esempio ( non dei migliori) che mi e' venuto in mente visto che gia' disponevi di un LM338, ma si tratta solo di soluzioni di ripiego, una delle quali - come ha fatto notare Foto UtenteIsidoroKZ necessita di componenti obsoleti (o sostituzioni complesse) e di alimentazione duale.
Ora, per fare quello che ti proponi e cioe' un po' di sperimentazione e la ricarica di batterie, di soluzioni piu' semplici ce ne sono molte ma non con quel regolatore.
Stabilito quindi quanto si possa ricavare dal tuo trasformatore e quali batterie intendi ricaricare (quelle per auto mi paiono escluse), se sei d'accordo potremmo esaminare soluzioni alternative.
marco
Avatar utente
Foto Utentemarco438
37,1k 7 11 13
-EY Legend-
-EY Legend-
 
Messaggi: 16323
Iscritto il: 24 mar 2010, 15:09
Località: Versilia

0
voti

[42] Re: Regolatore di corrente

Messaggioda Foto UtenteGino93 » 18 ago 2015, 12:13

Dunque, il trasformatore ha una potenza di 170-200 VA e quattro secondari (di cui solo quello a 30V è utilizzabile). Le batterie che ricarico sono, in genere, batterie al litio (occasionalmente anche al piombo) non superiori ai 5A (trattasi di batterie di recupero e quindi di telefonini, laptop, tablet ecc). Mi serve una tensione massima di 30 V poiché, a volte, mi tocca metter mani anche su piccoli apparecchi (ad esempio inverter) per riparazioni.

P.s. il trasformatore ha quindi una potenza di 150-180 W e può erogare, in teoria, 5.5-6.6 A (ipotizzando un fattore di sfasamento cos fi = 0.9). Vado bene?
Avatar utente
Foto UtenteGino93
15 1 2
 
Messaggi: 27
Iscritto il: 9 ago 2015, 15:13

0
voti

[43] Re: Regolatore di corrente

Messaggioda Foto Utentemarco438 » 18 ago 2015, 12:21

Se il trasformatore aveva 4 secondari, la potenza totale e' suddivisa e non sara' quindi quella ipotizzata; poi, anche se fossero 200VA, dopo il ponte raddrizzatore si avrebbe una resa massima intorno ai 3.7A.
Ti ricordo che per caricare le batterie al litio non basta un alimentatore con limitazione della corrente ma circuiti ben piu' articolati. Va bene invece per le batterie al piombo.
Purtroppo, al momento non ho molto tempo ma, in attesa di altre risposte, ti invito a leggere questo articolo in cui vene descrito un caso analogo.
Nel frattempo vediamo se qualcuno ha altri suggerimenti in proposito.
marco
Avatar utente
Foto Utentemarco438
37,1k 7 11 13
-EY Legend-
-EY Legend-
 
Messaggi: 16323
Iscritto il: 24 mar 2010, 15:09
Località: Versilia

1
voti

[44] Re: Regolatore di corrente

Messaggioda Foto UtenteBrunoValente » 18 ago 2015, 14:05

Se proprio vuoi realizzare il circuito di Foto Utentemarco438 c'è un modo più semplice per ottenere la tensione negativa

Avatar utente
Foto UtenteBrunoValente
39,6k 7 11 13
G.Master EY
G.Master EY
 
Messaggi: 7796
Iscritto il: 8 mag 2007, 14:48

Precedente

Torna a Elettronica generale

Chi c’è in linea

Visitano il forum: Nessuno e 435 ospiti