Mi capita spesso di fare il copia/incolla di altri schema e in effetti mi capita anche di dimenticare la correzione di qualche valore. Adesso non posso controllare anche perché sono le 3,45, sono un po' fuori orario...
COMMUTAZIONE AUTOMATICA DI TENSIONE
Moderatori:
carloc,
g.schgor,
BrunoValente,
IsidoroKZ
0
voti
Però hai ragione, potrei aver sbagliato a scrivere il valore del resistore...
Mi capita spesso di fare il copia/incolla di altri schema e in effetti mi capita anche di dimenticare la correzione di qualche valore. Adesso non posso controllare anche perché sono le 3,45, sono un po' fuori orario...
Mi capita spesso di fare il copia/incolla di altri schema e in effetti mi capita anche di dimenticare la correzione di qualche valore. Adesso non posso controllare anche perché sono le 3,45, sono un po' fuori orario...
-

gianniniivo
9.045 7 11 13 - No Rank
- Messaggi: 2875
- Iscritto il: 5 feb 2019, 23:50
0
voti
Tieni anche presente, però, che i relè li ho provati tutti ma non ricordo con quale ho fatto i rilevamenti. Se li avessi fatti con quel relè che consuma 25mA a 24 V, potrebbe essere scattato ugualmente. Oltretutto quel relè ha una resistenza di 500 Ohm e se non ricordo male, quando la resistenza è alta aumenta anche la sensibilità...
-

gianniniivo
9.045 7 11 13 - No Rank
- Messaggi: 2875
- Iscritto il: 5 feb 2019, 23:50
0
voti
Però, poi chiudo, a prescindere dalla correttezza dei tuoi calcoli, non riesco a capire se il fatto ti preoccupa oppure è una questione di principio e di rigore tecnico. Mi spiego in concreto: se alimentando il relè a 50V ti risulta sottoalimentato mi sembra che non possa creare problemi perché a 50V deve risultare a riposo e per scattare deve subentrare la tensione di 80V ma in quel caso dubito che la corrente sia insufficiente.
Correggimi se sbaglio perché per me è importante capire i concetti.
Correggimi se sbaglio perché per me è importante capire i concetti.
-

gianniniivo
9.045 7 11 13 - No Rank
- Messaggi: 2875
- Iscritto il: 5 feb 2019, 23:50
0
voti
Non vorrei apparire scortese mentre tu ti dai da fare ma qui sono le tre passate e domani mattina mi buttano giù dal letto. Io vado a dormire qualche ora, ti ringrazio per l'aiuto ma per me è meglio aggiornarsi a domani.
Ciao.
Ciao.
-

gianniniivo
9.045 7 11 13 - No Rank
- Messaggi: 2875
- Iscritto il: 5 feb 2019, 23:50
0
voti
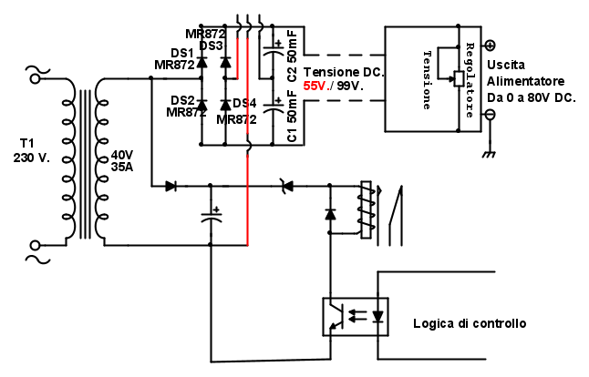
Ti chiedo che corrente (A)devi prelevare, da 55 Vcc e da 99 Vcc.avrei la necessità di commutare automaticamente 2 tensioni in DC ma si tratta di tensioni elevate
-

StefanoSunda
2.885 3 6 10 - Master

- Messaggi: 1965
- Iscritto il: 16 set 2010, 19:29
0
voti
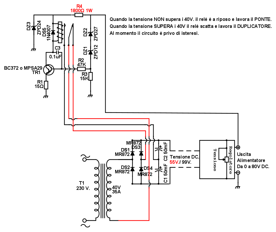
Ciao Isidoro, ho ricontrollato il circuito e confermo l’errore di trascrizione del valore di R4.
Già durante il dialogo notturno mi ero insospettito, in prima battuta per la tua giusta osservazione ma anche per il valore fuori standard assegnato al componente R4; 3800 Ω.
Aggiungo che per il funzionamento di quel tipo di circuito, il consumo non è un problema, al limite i relè avranno uno scatto più deciso se si riduce ulteriormente il valore di R4, oppure s’intiepidirà un po’ più o un po’ meno la R4 stessa, ma di poco, salvo che il consumo possa invece influire su una eventuale funzione d’isteresi, allora quel valore potrebbe diventare importante.
Pubblico lo schema con il valore corretto, chiedo scusa per la svista.
Già durante il dialogo notturno mi ero insospettito, in prima battuta per la tua giusta osservazione ma anche per il valore fuori standard assegnato al componente R4; 3800 Ω.
Aggiungo che per il funzionamento di quel tipo di circuito, il consumo non è un problema, al limite i relè avranno uno scatto più deciso se si riduce ulteriormente il valore di R4, oppure s’intiepidirà un po’ più o un po’ meno la R4 stessa, ma di poco, salvo che il consumo possa invece influire su una eventuale funzione d’isteresi, allora quel valore potrebbe diventare importante.
Pubblico lo schema con il valore corretto, chiedo scusa per la svista.
-

gianniniivo
9.045 7 11 13 - No Rank
- Messaggi: 2875
- Iscritto il: 5 feb 2019, 23:50
0
voti
Un relè che si eccita/diseccita in parallelo alla tensione di uscita non mi piace per nulla, inoltre c'è da dissipare un sacco di energia alle tensioni più alte.
Io properrei di fare così:
Se hai un relè a 48 V puoi anche risparmiare lo zener in serie
Io properrei di fare così:
Se hai un relè a 48 V puoi anche risparmiare lo zener in serie
0
voti
StefanoSunda ha scritto:Ti chiedo che corrente (A) devi prelevare, da 55 Vcc e da 99 Vcc.
Ciao Stefano, mi era sfuggito il tuo intervento, causa pranzo, chiedo scusa.
Le correnti che intenderei prelevare dall'uscita 40/80V potrebbero essere di 10 Ampere. Comunque la regolazione delle correnti, specialmente a quelle tensioni non è ancora definitiva perché la lavorazione non è finita, benché in un test sia riuscito a prelevare 15 Ampere anche a 80V con un ripple ancora accettabile.
Tuttavia vorrei evitare di surriscaldare il trasformatore e cercherei di attestare il valore sui 10 Ampere.
Per le tensioni da 0/40V potrei ottenere maggiore corrente ma anche qui non ho ancora informazioni definitive. Dubito di riuscire ad ottenere la stessa corrente per tutte le tensioni, specialmente avvicinandosi alle tensioni minori, non tanto per difficoltà circuitali ma per la notevole componente termica da dissipare. Credo anche che dovrò aumentare i finali da 4 elementi a 6 perché quella bestia potrebbe dover erogare una potenza complessiva superiore a 1.000 Watt. C’è da dire che, a parte la fase di test, in utilizzo normale da laboratorio non succederà mai che l’alimentatore dovrà erogare la massima potenza per ore, di solito se ne fa un uso di breve durata, per semplificare dico “intermittente” tuttavia è sempre un buon principio prevedere il dimensionamento migliore possibile.
-

gianniniivo
9.045 7 11 13 - No Rank
- Messaggi: 2875
- Iscritto il: 5 feb 2019, 23:50
1
voti
gianniniivo ha scritto:Ma devo mettere un secondo relè?
Il relè e lo schema di commutazione del secondario rimangono i tuoi originali, ho solo evidenziato la parte di pilotaggio differente del relè lato bobina
Chi c’è in linea
Visitano il forum: Nessuno e 95 ospiti

Elettrotecnica e non solo (admin)
Un gatto tra gli elettroni (IsidoroKZ)
Esperienza e simulazioni (g.schgor)
Moleskine di un idraulico (RenzoDF)
Il Blog di ElectroYou (webmaster)
Idee microcontrollate (TardoFreak)
PICcoli grandi PICMicro (Paolino)
Il blog elettrico di carloc (carloc)
DirtEYblooog (dirtydeeds)
Di tutto... un po' (jordan20)
AK47 (lillo)
Esperienze elettroniche (marco438)
Telecomunicazioni musicali (clavicordo)
Automazione ed Elettronica (gustavo)
Direttive per la sicurezza (ErnestoCappelletti)
EYnfo dall'Alaska (mir)
Apriamo il quadro! (attilio)
H7-25 (asdf)
Passione Elettrica (massimob)
Elettroni a spasso (guidob)
Bloguerra (guerra)

