Cos'è ElectroYou | Login Iscriviti

ElectroYou - la comunità dei professionisti del mondo elettrico

Reostato di potenza elettronico

Elettronica lineare e digitale: didattica ed applicazioni

Moderatori: Foto Utentecarloc, Foto Utenteg.schgor, Foto UtenteBrunoValente, Foto UtenteIsidoroKZ

0
voti

[41] Re: Reostato di potenza elettronico

Messaggioda Foto Utentegianniniivo » 28 feb 2022, 16:17

Ciao Bruno. Giusto ma io non posso modificare lo schema. :D

Poi non ho ben capito la tua ultima precisazione. Significa forse che il problema da te segnalato all'inizio, con questo schema è superato definitivamente? Perdona le domande banali ma ci tengo ad esser sicuro di aver capito. Sbagliare a tracciare uno schema non è una colpa, specie quando la cataratta interferisce con la vista ma sottovalutare la comprensione di un concetto potrebbe esserlo... :mrgreen: Potresti cortesemente aggiungere qualche parola in più? ?%
Avatar utente
Foto Utentegianniniivo
9.045 7 11 13
No Rank
 
Messaggi: 2875
Iscritto il: 5 feb 2019, 23:50

1
voti

[42] Re: Reostato di potenza elettronico

Messaggioda Foto Utentegianniniivo » 28 feb 2022, 18:38

Grazie Bruno per la correzione. Sto per pubblicare una nuova versione dello schema con il regolatore per la ventola e avrei rimediato alla dimenticanza.

A tra poco...
Avatar utente
Foto Utentegianniniivo
9.045 7 11 13
No Rank
 
Messaggi: 2875
Iscritto il: 5 feb 2019, 23:50

2
voti

[43] Re: Reostato di potenza elettronico

Messaggioda Foto UtenteBrunoValente » 28 feb 2022, 19:09

gianniniivo ha scritto:Significa forse che il problema da te segnalato all'inizio, con questo schema è superato definitivamente?


Sì, certamente, proprio come ho già detto.

Nel tuo schema iniziale l'impostazione della corrente di uscita è ottenuta semplicemente iniettando una corrente nella base del darlington, il quale provvede poi ad amplificarla (moltiplicarla per il suo valore di beta) e passarla alla base dei finali, i quali a loro volta provvedono ad amplificarla (moltiplicarla per il loro valore di beta) e ad emetterla dai collettori verso l'uscita.

Come è noto nei transistor il valore di beta è quanto di più incerto si possa immaginare perché è enormemente diverso tra esemplari di transistor dello stesso tipo ed inoltre varia enormemente con il variare della temperatura, perciò per fare un circuito decente bisogna come minimo adottare gli accorgimenti necessari ad evitare che le caratteristiche del circuito possano dipendere dal valore del beta così indefinibile e ballerino dei transistor che monta.

Nel tuo circuito iniziale, purtroppo e, aggiungo, in pieno stile NE, nessuna precauzione è stata presa perché, come si intuisce dal funzionamento che ho descritto sopra, il valore della corrente di uscita è pari al prodotto dei valori di beta dei transistor per il valore della corrente emessa dal potenziometro, dove il valore della corrente emessa dal potenziometro, una volta impostato, è stabile e indipendente dalla temperatura, mentre quello della corrente di uscita varia con la temperatura così come varia il beta dei transistor.

Inoltre, siccome il valore di beta è molto diverso tra esemplari dello stesso tipo, il tuo circuito non è ripetibile, cioè, costruendone altri, ti saresti trovato con valori diversi di corrente di uscita e quindi per ogni circuito costruito avresti dovuto adeguare i valori dei resistori che hai messo sul commutatore.

Il circuito che ti ha proposto Foto Utentestefanopc invece è esente da questi problemi perché, grazie all'operazionale, il valore della corrente di uscita non è più pari al prodotto di quello della corrente fornita dal potenziometro per il valore di beta dei transistor ma è pari al valore della tensione sul cursore del potenziometro diviso per quello del parallelo di tutte le resistenze di equalizzazione dei transistor finali, cioè il valore dei vari beta non entra più in ballo.

Per comprendere come questo avvenga devi pensare che l'operazionale, se collegato correttamente, ha un solo scopo nella sua vita: quello di spostare il valore di tensione sulla sua uscita per fare in modo che i valori delle due tensioni sui due suoi ingressi diventino uguali.

Siccome i due ingressi sono collegati quello non invertente sul cursore del potenziometro e quello invertente su una delle resistenze di equalizzazione, succede che l'operazionale si adopera a variare il valore della tensione della sua uscita, quindi a pilotare la base del darlington a cui è collegata, per fare in modo che il valore della tensione sulla resistenza di equalizzazione diventi identico a quello della tensione sul cursore del potenziometro.

E siccome la tensione sulla resistenza di equalizzazione è pari al prodotto della corrente che transita nel transistor a cui è collegata per il suo valore resistivo, ecco che la corrente di uscita di quel transistor non può più dipendere dalle caratteristiche del transistor ma è costante perché, grazie al lavoro dell'operazionale, il valore di tensione che cade su quella resistenza è costante.

Detto in altro modo: se il valore di beta di quel transistor varia succede che l'operazionale varia opportunamente il valore della tensione della sua uscita per contrastarne le conseguenze, cioè per fare in modo che il valore della tensione sulla resistenza di equalizzazione resti costante e uguale a quello della tensione sul cursore del potenziometro.

In effetti in questo circuito una piccola imprecisione c'è per il fatto che il controllo a loop chiuso da parte dell'operazionale che permette di mascherare le conseguenze della variazione del valore di beta è fatto solo sul primo transistor finale e non sugli gli altri che sono pilotati in parallelo al primo ma senza che l'operazionale possa controllare anche le tensioni sulle altre resistenze di equalizzazione... ma noi ci accontentiamo fidando sul fatto che le resistenze di equalizzazione svolgano sufficientemente bene il loro mestiere, cioè che equalizzino sufficientemente bene il funzionamento dei transistor e che perciò, siccome si comportano tutti nello stesso modo o quasi, è sufficiente correggere i difetti del primo per correggere sufficientemente anche i difetti degli altri.
Avatar utente
Foto UtenteBrunoValente
39,6k 7 11 13
G.Master EY
G.Master EY
 
Messaggi: 7796
Iscritto il: 8 mag 2007, 14:48

2
voti

[44] Re: Reostato di potenza elettronico

Messaggioda Foto Utentegianniniivo » 28 feb 2022, 20:20

Ecco, mi dispiace di averti impegnato a scrivere un testo impegnativo ma questo tuo intervento costituisce una preziosa lezione di elettronica che da quel che riesco ad elaborare è utile anche per altri progetti circuitali. Il circuito di NE, quanto ad erogazione di corrente, sembrava funzionare bene ma mi riferisco ad una mera percezione fisica perché la tecnica appena spiegata non è un opinione e sono certo che, se avessi eseguito dei controlli strumentali, quel che hai appena esposto sarebbe stato anche oggettivamente constatabile. Ogni tanto rileggerò questa spiegazione perché purtroppo ho la tendenza a dimenticare ma essendo esposta in forma scritta rimarrà sempre a disposizione con il rigore tecnico che giustamente rileva. Grande Bruno! :ok:

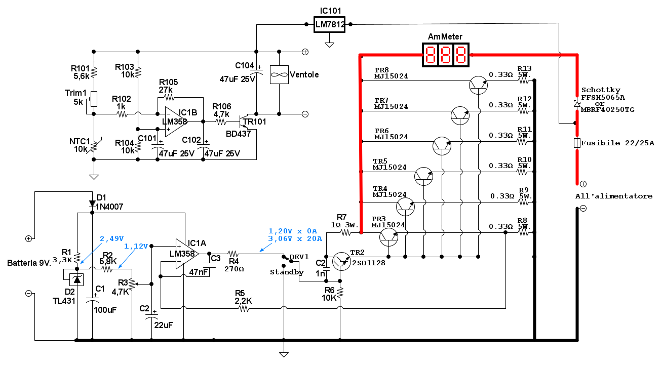
Adesso pubblico una versione di schema che utilizza la metà dell’integrato rimasta orfana per la regolazione della velocità delle ventole. Non ho fatto prove dirette perché prima di mettere “colla” o qualcosa di simile sul dissipatore, ho preferito provare su una breadboard, prima con un trimmer da 10K al posto del NTC poi con la NTC avvicinata e allontanata manualmente da una lampadina delle luci posizione da automobile. Questo perché, pur funzionando e memore del mio circuito primo, ho preferito sentire un parere qualificato.
Spero di non aver commesso qualche errore di disegno perché il tempo a mia disposizione per la correzione non è molto.
Grazie per l’attenzione.

Edit:
Maledizione è pronta la cena e devo chiudere. Chiedo venia...
Avatar utente
Foto Utentegianniniivo
9.045 7 11 13
No Rank
 
Messaggi: 2875
Iscritto il: 5 feb 2019, 23:50

0
voti

[45] Re: Reostato di potenza elettronico

Messaggioda Foto UtenteBrunoValente » 28 feb 2022, 20:49

Due cose a prima vista: il 7812 non sopporta più di una trentina di volt in ingresso e l'elettrolitico in parallelo all'uscita dell'operazionale non mi pare una bella cosa.
Avatar utente
Foto UtenteBrunoValente
39,6k 7 11 13
G.Master EY
G.Master EY
 
Messaggi: 7796
Iscritto il: 8 mag 2007, 14:48

0
voti

[46] Re: Reostato di potenza elettronico

Messaggioda Foto Utentestefanopc » 28 feb 2022, 20:50

Bello il tuo circuito stavo preparando qualcosa di simile ma oggi non ho avuto molto tempo.
Magari dopo gli do una controllata piu approfondita.
C'è sicuramente un problema.
Al 7812 non piace avere in ingresso 80V.
Al suo posto occorre mettere un darlington e un tl431 impostato a 12-15V
Il transistor in uscita dall'operazionale forse non aiuta ad avere un vero controllo lineare proporzionale alla temperatura.
Tenderà a funzionare in maniera divesa a seconda dell'hFE del transistor e della corrente di funzionamento della ventola.
P. S. Ho visto che anche Foto UtenteBrunoValente ha risposto quasi contemporaneamente. #-o
Ciao
600 Elettra
Avatar utente
Foto Utentestefanopc
13,3k 5 9 13
Master EY
Master EY
 
Messaggi: 5567
Iscritto il: 4 ago 2020, 9:11

0
voti

[47] Re: Reostato di potenza elettronico

Messaggioda Foto UtenteBrunoValente » 28 feb 2022, 21:09

Dov'è Pietro? :(
Avatar utente
Foto UtenteBrunoValente
39,6k 7 11 13
G.Master EY
G.Master EY
 
Messaggi: 7796
Iscritto il: 8 mag 2007, 14:48

0
voti

[48] Re: Reostato di potenza elettronico

Messaggioda Foto Utentestefanopc » 28 feb 2022, 22:14

Ho corretto. :oops:
Coi nomi mi sbaglio facilmente.
Ciao
600 Elettra
Avatar utente
Foto Utentestefanopc
13,3k 5 9 13
Master EY
Master EY
 
Messaggi: 5567
Iscritto il: 4 ago 2020, 9:11

0
voti

[49] Re: Reostato di potenza elettronico

Messaggioda Foto Utentegianniniivo » 28 feb 2022, 22:32

In realtà l’intenzione è stata di mettere un po’ di condensatori per evitare eventuali auto oscillazioni. Comunque posso toglierli anche se non ho notato malfunzionamenti. Potrei anche sostituire tutti gli elettrolitici con dei condensatori in poliestere da 1uF o da 0,1uF. Avrei anche intenzione di aggiungere sull'uscita ventole, un diodo in opposizione di polarità perché l’avvolgimento delle ventole assomiglia troppo a quello di un relè e non vorrei che provocasse danni.

Per quanto riguarda il regolatore di alimentazione IC101, è stato aggiunto in termini generici anche perché sullo schema non è indicata la tensione di test e non è obbligatorio utilizzare il circuito ad 80V. Infatti, per testare il regolatore delle ventole ho utilizzato uno dei miei due alimentatori regolato su 24 V e il 7812 mi è stato utile solo per il test, non volendo rischiare per le prove un regolatore ad alta tensione TL783 che sarà quello che invece utilizzerò a regime.

Per quanto riguarda il transistor TR101, ho utilizzato un BD437 perché era a mia disposizione e perché è dotato di un case TO-225AA, comodo anche da dissipare all'occorrenza.

Se riuscissi a sostituire le pareti laterali e quella posteriore del contenitore con dei dissipatori, metterei 3 ventole, una per ogni coppia di finali, in modo da non dover mettere un piastrone lago come unico dissipatore di potenza.

Se mi date un suggerimento per il valore dei condensatori, pubblico lo schema modificato in tutte le parti che lo richiedono.
Avatar utente
Foto Utentegianniniivo
9.045 7 11 13
No Rank
 
Messaggi: 2875
Iscritto il: 5 feb 2019, 23:50

0
voti

[50] Re: Reostato di potenza elettronico

Messaggioda Foto Utentestefanopc » 28 feb 2022, 22:57

:ok: Sono all'opera con foglio e matita.
Tra mezz'oretta arriva la versione "alternativa " da provare.
Ciao
600 Elettra
Avatar utente
Foto Utentestefanopc
13,3k 5 9 13
Master EY
Master EY
 
Messaggi: 5567
Iscritto il: 4 ago 2020, 9:11

PrecedenteProssimo

Torna a Elettronica generale

Chi c’è in linea

Visitano il forum: Nessuno e 107 ospiti