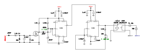
Il potenziometro del primo stadio va bene, in pratica modifica le resistenza in serie al condensatore da 100 a 600 k.
Piuttosto è quello sul secondo stadio che potrebbe dare qualche problema quando regolato quasi tutto verso l'alto. Il rapporto on/off cambia drammaticamente, e oltre a frequenza più elevata si avrebbe luce quasi sempre accesa... e botte di corrente sul pin 7.
Lampeggio lampada se rileva tensione AC
Moderatori:
carloc,
g.schgor,
BrunoValente,
IsidoroKZ
2
voti
Oppure, e con il vantaggio di avere sempre un duty 50%:
Una domanda ben posta è già mezza risposta.
1
voti
theking0 ha scritto:Sicuramente provo tutto su bradboard prima di fare il PCB. In teoria sul quel libro in cui l'avevo copiato non ci sono fesserie, ma tutto può essere.
Immagino che tu abbia già 555 a iosa, ma quando finiscono, molto meglio un CD4538 o CD4047.
Io di condensatori elettrolitici prendo solo il meglio ... Kemet, Nichelon, Panasonic ecc
Un buon inizio. Ma verifica anche il loro leackage, visto che i 47 uF li carichi con meno di 8 uA!
Mi era sfuggito, nei commenti di prima. Potrebbe essere una sorgente di errore enorme e con il tempo la durata del lampeggio potrebbe driftare pesantemente. Per applicazioni di timing io uso C0G per capacità piccole o condensatori a film Styroflex o PPS per capacità maggiori. Non sono facilissimi da trovare e per 47 uF diventano fisicamente grossi.
Ovviamente si potrebbe ridurne la capacità e aumentare le resistenze di carica, ma c'è un limite, dato che hai una perdita di circa 0.1 uA attraverso il pin threshold.
Capisci perché dico che un CD4538 è meglio?
Il 100nF in ceramica in questi casi si potrebbero omettere o e' comunque meglio metterli ?
No, va messo. Il canonico 100 nF ha una frequenza di risonanza tale che lo rende idoneo al bypass di molti circuiti digitali (in teoria, su breadbord o su millefori la realtà poi è un'altra). I condensatori elettrolitici e a film hanno impedenze piú elevate e probabilmente da soli non basterebbero.
Quindi cosa consigli ? butto giù un piccolo AC DC converter pensato ad doc o esiste qualcosa di affidabile e compatto per lo scopo ?
Ci sono diversi produttori di modulini affidabili. Alcuni sono anche cinesi e quindi economici, ma sono nomi ben conosciuti con tutte le certificazioni necessarie. Per esempio Mean Well, CUI (che ha recentemente cambiano nome in qualcosa tipo "the sky above" o qualche altra strana roba filosofico-meteorologica del genere). Se vuoi darti al lusso sfrenato, Traco-Power.
Io per progettini del genere riciclo i caricabatterie dei cellulari che ho collezionato dagli anni '90 ad oggi
Tutta roba originale Nokia, Motorola, Ericsson, Sony... niente paccottiglia da Amazon.
Forse sono paranoico, ma tendo a tenere la 230 V fuori dai circuiti autocostruiti che ho a casa. Benché ci metta tutto l'impegno nella costruzione, non ho modo di certificarli. E se quindi la casa va a fuoco, diventa difficile spiegare all'assicurazione che ho una laura in elettrotecnica e che la roba era costruita bene. Non gliene frega nulla. Diventa colpa tua.
Boiler
Ultima modifica di
boiler il 9 feb 2025, 22:23, modificato 1 volta in totale.
Motivazione: unità di misura sbagliata
Motivazione: unità di misura sbagliata
0
voti
djnz ha scritto:Oppure, e con il vantaggio di avere sempre un duty 50%:
...
Ma in questo caso non dovrei mettere anche un resistore di pull up sul pin 3 per garantire che la tensione di uscita sia pari a vcc ?
0
voti
djnz ha scritto:Il potenziometro del primo stadio va bene, in pratica modifica le resistenza in serie al condensatore da 100 a 600 k.
Vero, ho letto male lo schema, grazie per la precisazione.
Boiler
0
voti
boiler ha scritto:Va bene, vi credoVerifica però se il potenziometro va collegato davvero così, mi sembra strano.
Per questo "artistico", non è la configurazione standard prevista dai produttori
Fig 9 nel DS di TI
Collegando il diodo tra il condensatore e pulsante/transistor, si ottiene di tenerlo sotto 2/3 vcc per il tempo che il pulsante viene premuto. Ma la scarica del condensatore "carico" avviene sul pin del 555 (che è pensato per quello). In teoria con la configurazione corretta la potenza/corrente massima transitante nel diodo è con il condensatore 2/3 VCC (- qualcosina)
Il collegamento del potenziometro può essere corretto comportandosi da reostato, io rimango dubbioso sui valori perché si possono usare condensatori più piccoli e resistenze più grandi.

1
voti
ThEnGi ha scritto:Il collegamento del potenziometro può essere corretto comportandosi da reostato, io rimango dubbioso sui valori perché si possono usare condensatori più piccoli e resistenze più grandi.
Dipende da quale 555 si ha. Nel datasheet che hai linkato tu la corrente di perdita attraverso il pin threshold è di una manciata di nA.
Nel datashett che ho guardato io (questo), sono 0.1 uA.
Questa corrente si somma/sottrae a quella che carica il condensatore di timing, quindi con reistenze levate diventa una fonte d'errore significante.
Boiler
0
voti
Come AC DC converter ho trovato questi della Zettler, la versione da 5V può erogare 600mA che mi sono sufficienti per lo scopo e hanno una dimensione abbastanza compatta.
Come protezione di ingresso gli metto il classico fuse + varistore e dovrei essere a cavallo come affidabilità. Non sto a fare filtri EMI con bobine di modo comune e condensatori di sicurezza altrimenti mi esce un PCB troppo grande, voglio stare dentro a una scatola da 100x100x50 mm.
P.S. meglio questi della Recom, hanno una efficienza migliore e sono ancora più compatti
Come protezione di ingresso gli metto il classico fuse + varistore e dovrei essere a cavallo come affidabilità. Non sto a fare filtri EMI con bobine di modo comune e condensatori di sicurezza altrimenti mi esce un PCB troppo grande, voglio stare dentro a una scatola da 100x100x50 mm.
P.S. meglio questi della Recom, hanno una efficienza migliore e sono ancora più compatti
0
voti
boiler ha scritto:Questa corrente si somma/sottrae a quella che carica il condensatore di timing, quindi con reistenze levate diventa una fonte d'errore significante.
Posso solo che concordare, infatti si usa figura 13 (del DS che hai postato) per determinare RC.
Presumo che il costruttore abbia compensato o ritenuto ininfluenti gli altri prametri. (entro una certa tolleranza)
EDIT:
Se il produttore mi dice usa x C e y R per ottenere 1 s di ritardo io lo faccio

Chi c’è in linea
Visitano il forum: Nessuno e 134 ospiti

Elettrotecnica e non solo (admin)
Un gatto tra gli elettroni (IsidoroKZ)
Esperienza e simulazioni (g.schgor)
Moleskine di un idraulico (RenzoDF)
Il Blog di ElectroYou (webmaster)
Idee microcontrollate (TardoFreak)
PICcoli grandi PICMicro (Paolino)
Il blog elettrico di carloc (carloc)
DirtEYblooog (dirtydeeds)
Di tutto... un po' (jordan20)
AK47 (lillo)
Esperienze elettroniche (marco438)
Telecomunicazioni musicali (clavicordo)
Automazione ed Elettronica (gustavo)
Direttive per la sicurezza (ErnestoCappelletti)
EYnfo dall'Alaska (mir)
Apriamo il quadro! (attilio)
H7-25 (asdf)
Passione Elettrica (massimob)
Elettroni a spasso (guidob)
Bloguerra (guerra)






