da
davidde » 1 dic 2009, 14:26
Ripartiamo da qui !
Prima di far le prove leggi attentamente quello che scrivo in seguito:
prendi tre led e collega l' anodo del primo alla posizone X1, l' anodo del secondo alla posizione X2 e l' anodo del terzo alla posizione X3. Poi stagna in comune i tre catodi dei led insieme ad un altro filo. L' altro capo di questo filo lo colleghi alla posizione X28.
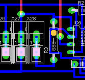
Fatto cio dissaldi la resistenza da 680Kohm indicata con un punto giallo nel disegno seguente:

- Resistenza da sostituire.png (2.73 KiB) Osservato 1686 volte
e la sostituisci con una resistenza da 1Kohm (colori: marrone, nero, rosso, oro).
A questo punto alimenti il circuito con una tensione di 9V circa. Il led relativo alla posizione X1 si dovrebbe accende e rimanere acceso per un determinato tempo, trascorso questo tempo tale led deve spegnersi e successivamente accendersi il led relativo alla posizione X2. La stessa cosa deve succedere per il led riguardante la posizione X3.
Importante: dopo che hai dato alimentazione al circuito, prima di rispondermi che non va nulla attendi almeno 5 minuti di orologio ...
Se qualcosa non ti è chiaro dimmelo prima di fare qualsiasi altra cosa.