Sì proprio a quello pensavo.... ma non so se esistono chip con la possibiltà di caricare la lookup-table con dati arbitrari...
ho sempre visto integrati con la sine table, poi per la triangolare si manda la fase direttamente al DAC e la quadra si prende il MSB...ma niente di più??
Altrimenti si va di FPGA, SRAM e DAC separati....
Generatore onda triangolare
Moderatori:
carloc,
g.schgor,
BrunoValente,
IsidoroKZ
0
voti
carloc ha scritto:ma non so se esistono chip con la possibiltà di caricare la lookup-table con dati arbitrari...
Una volta non c'erano, adesso non so: è da un po', però, che non faccio un "giro per DDS".
carloc ha scritto:Altrimenti si va di FPGA, SRAM e DAC separati....
Già... tuttavia, se posta10100 non vuole salire troppo in frequenza forse riesce ancora a cavarsela con qualche microcontrollore veloce.
It's a sin to write
instead of
(Anonimo).
...'cos you know that
ain't
, right?
You won't get a sexy tan if you write
in lieu of
.
Take a log for a fireplace, but don't take
for
arithm.
instead of
(Anonimo)....'cos you know that
ain't
, right?You won't get a sexy tan if you write
in lieu of
.Take a log for a fireplace, but don't take
for
arithm.-

DirtyDeeds
55,9k 7 11 13 - G.Master EY

- Messaggi: 7012
- Iscritto il: 13 apr 2010, 16:13
- Località: Somewhere in nowhere
0
voti
Rieccomi!
Ci ho pensato un po su e alla fine sono giunto alla conclusione che per 100KHz di frequenza il sistema digitale e` troppo complesso. Esteticamente molto bello ma troppo complesso!
Anche perche` lo devo poi montare su millefori e non posso usare chip SMD e soprattuto frequenze troppo elevate.
Magari piu` avanti decido di svilupparne un altro con piu` funzioni!
Tornando al progetto analogico, stasera (se riesco a ritagliarmi un'oretta) provo a buttar giu uno schema completo del circuito con anche i valori cosi` li rivediamo insieme.
Il negozio dove prendo il materiale non mi e` proprio comodo, quindi vorrei avere la lista completa prima di andarci.
Grazie a tutti per la collaborazione!

Ci ho pensato un po su e alla fine sono giunto alla conclusione che per 100KHz di frequenza il sistema digitale e` troppo complesso. Esteticamente molto bello ma troppo complesso!
Anche perche` lo devo poi montare su millefori e non posso usare chip SMD e soprattuto frequenze troppo elevate.
Magari piu` avanti decido di svilupparne un altro con piu` funzioni!
Tornando al progetto analogico, stasera (se riesco a ritagliarmi un'oretta) provo a buttar giu uno schema completo del circuito con anche i valori cosi` li rivediamo insieme.
Il negozio dove prendo il materiale non mi e` proprio comodo, quindi vorrei avere la lista completa prima di andarci.
Grazie a tutti per la collaborazione!

http://millefori.altervista.org
Tool gratuito per chi sviluppa su millefori.
Tutti sanno che una cosa è impossibile da realizzare, finché arriva uno sprovveduto che non lo sa e la inventa. (A. Einstein)
Se non c'e` un 555 non e` un buon progetto (IsidoroKZ)
Strumento per formule
Tool gratuito per chi sviluppa su millefori.
Tutti sanno che una cosa è impossibile da realizzare, finché arriva uno sprovveduto che non lo sa e la inventa. (A. Einstein)
Se non c'e` un 555 non e` un buon progetto (IsidoroKZ)
Strumento per formule
-

posta10100
5.550 4 10 13 - Master EY

- Messaggi: 4832
- Iscritto il: 5 nov 2006, 0:09
0
voti
Rieccomi qui!
Purtroppo non ho avuto ancora il tempo per ridisegnare lo schema.
Sono alle prese con un problema nell'export del disegno tra Millefori e FidocadJ... i testi vanno un po dove vogliono
Spero di riuscire a breve a sistemare il codice e a disegnare lo schema.

Purtroppo non ho avuto ancora il tempo per ridisegnare lo schema.
Sono alle prese con un problema nell'export del disegno tra Millefori e FidocadJ... i testi vanno un po dove vogliono
Spero di riuscire a breve a sistemare il codice e a disegnare lo schema.

http://millefori.altervista.org
Tool gratuito per chi sviluppa su millefori.
Tutti sanno che una cosa è impossibile da realizzare, finché arriva uno sprovveduto che non lo sa e la inventa. (A. Einstein)
Se non c'e` un 555 non e` un buon progetto (IsidoroKZ)
Strumento per formule
Tool gratuito per chi sviluppa su millefori.
Tutti sanno che una cosa è impossibile da realizzare, finché arriva uno sprovveduto che non lo sa e la inventa. (A. Einstein)
Se non c'e` un 555 non e` un buon progetto (IsidoroKZ)
Strumento per formule
-

posta10100
5.550 4 10 13 - Master EY

- Messaggi: 4832
- Iscritto il: 5 nov 2006, 0:09
0
voti
Rieccomi finalmente!
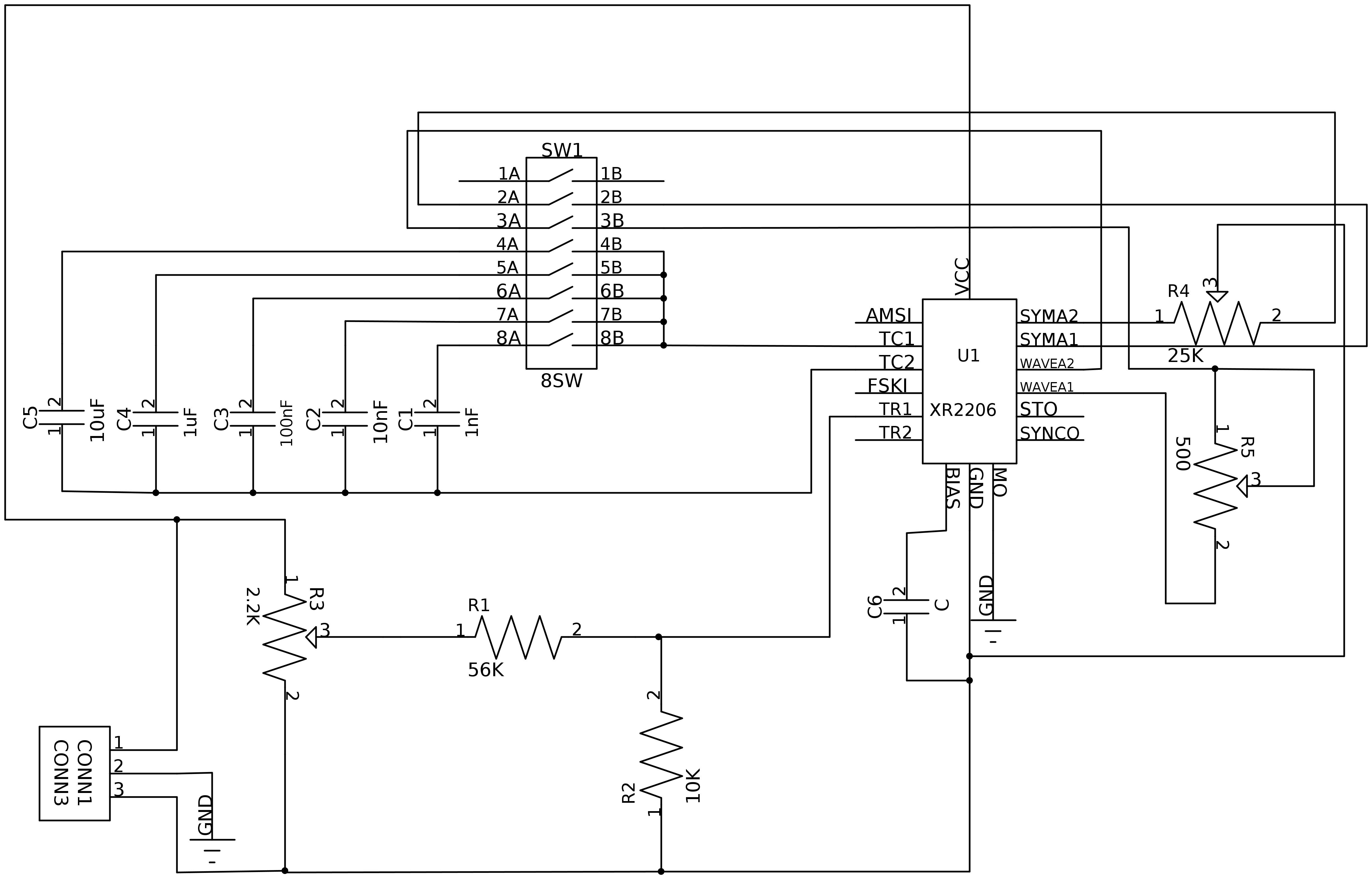
Questo è lo schema del generatore di funzioni.
Manca lo stadio di alimentazione (l'alimentazione +/-9V arriva dal connettore in basso a sinistra) e lo stadio di uscita con regolazione di guadagno e offset.
FidoCad si è mangiato la parte in basso del circuito, basta cliccarci sopra per vederlo tutto.
Per lo stadio di uscita pensavo ad un operazionale + coppia di BJT per l'amplificazione.
Ovviamente ripetuto 2 volte, uno per l'onda tri/sin e una per l'onda rettangolare.
Idee, consigli?

Questo è lo schema del generatore di funzioni.
Manca lo stadio di alimentazione (l'alimentazione +/-9V arriva dal connettore in basso a sinistra) e lo stadio di uscita con regolazione di guadagno e offset.
FidoCad si è mangiato la parte in basso del circuito, basta cliccarci sopra per vederlo tutto.
Per lo stadio di uscita pensavo ad un operazionale + coppia di BJT per l'amplificazione.
Ovviamente ripetuto 2 volte, uno per l'onda tri/sin e una per l'onda rettangolare.
Idee, consigli?

http://millefori.altervista.org
Tool gratuito per chi sviluppa su millefori.
Tutti sanno che una cosa è impossibile da realizzare, finché arriva uno sprovveduto che non lo sa e la inventa. (A. Einstein)
Se non c'e` un 555 non e` un buon progetto (IsidoroKZ)
Strumento per formule
Tool gratuito per chi sviluppa su millefori.
Tutti sanno che una cosa è impossibile da realizzare, finché arriva uno sprovveduto che non lo sa e la inventa. (A. Einstein)
Se non c'e` un 555 non e` un buon progetto (IsidoroKZ)
Strumento per formule
-

posta10100
5.550 4 10 13 - Master EY

- Messaggi: 4832
- Iscritto il: 5 nov 2006, 0:09
1
voti
Bene
sono curioso dei risultati...
lo stadio di uscita lo potresti fare singolo... con un commutatore a tre posizioni scegli sin/tria/square credo che normalmente te ne serva una alla volta...
poi eventualmente porti fuori l'onda quadra separatamente, magari tramite una porta CMOS o HC per sincronizzare l'oscilloscopio o usare i circuti digitali senza "impazzire" con i livelli...
Per l'ampli avevo poi potrebbe andare opamp + 2 BJT... è da studiarci un po' per la banda e lo slewrate (e stabilità)
P.S. sia per il generatore che per l'ampli il layout è fondamentale... credo che una delle ragioni del "succeso" del mio prototipo sia stato circuito stampato doppia faccia (un lato tutta massa), commutatori e potenziometri direttamente sul cs senza fili e un ottimo bypass nell'intorno dell'ampli (ricordo che mentre lo provavo non riuscivo a elimare delle schifezze dal triangolo e quadra e poi con due condensatori al tanatalio "vicino vicino" ai finali..
lo stadio di uscita lo potresti fare singolo... con un commutatore a tre posizioni scegli sin/tria/square credo che normalmente te ne serva una alla volta...
poi eventualmente porti fuori l'onda quadra separatamente, magari tramite una porta CMOS o HC per sincronizzare l'oscilloscopio o usare i circuti digitali senza "impazzire" con i livelli...
Per l'ampli avevo poi potrebbe andare opamp + 2 BJT... è da studiarci un po' per la banda e lo slewrate (e stabilità)
P.S. sia per il generatore che per l'ampli il layout è fondamentale... credo che una delle ragioni del "succeso" del mio prototipo sia stato circuito stampato doppia faccia (un lato tutta massa), commutatori e potenziometri direttamente sul cs senza fili e un ottimo bypass nell'intorno dell'ampli (ricordo che mentre lo provavo non riuscivo a elimare delle schifezze dal triangolo e quadra e poi con due condensatori al tanatalio "vicino vicino" ai finali..
Se ti serve il valore di beta: hai sbagliato il progetto!
0
voti
Io rimango dell'idea di portar fuori i segnali in maniera indipendente.
Raddoppio la circuiteria ma potrebbe essermi utile, in fondo un operazionale e un paio di BJT non sono poi così ingombranti!
Bella l'idea del HCMOS, sicuramente da mettere in pratica!
Pensavo di far fare una escursione limitata all'OA e riamplificare poi con i BJT.
L'OA si occuperebbe anche dell'ampiezza del segnale in uscita. Li è facile da regolare.
E qui arrivano i problemi. Io devo sviluppare su millefori... ma con un po di accortezza forse ne vengo fuori senza troppi pasticci!
Speriamo!
Buona domenica!

Raddoppio la circuiteria ma potrebbe essermi utile, in fondo un operazionale e un paio di BJT non sono poi così ingombranti!
Bella l'idea del HCMOS, sicuramente da mettere in pratica!
carloc ha scritto: da studiarci un po' per la banda e lo slewrate (e stabilità)
Pensavo di far fare una escursione limitata all'OA e riamplificare poi con i BJT.
L'OA si occuperebbe anche dell'ampiezza del segnale in uscita. Li è facile da regolare.
carloc ha scritto:P.S. sia per il generatore che per l'ampli il layout è fondamentale...
E qui arrivano i problemi. Io devo sviluppare su millefori... ma con un po di accortezza forse ne vengo fuori senza troppi pasticci!
Speriamo!
Buona domenica!

http://millefori.altervista.org
Tool gratuito per chi sviluppa su millefori.
Tutti sanno che una cosa è impossibile da realizzare, finché arriva uno sprovveduto che non lo sa e la inventa. (A. Einstein)
Se non c'e` un 555 non e` un buon progetto (IsidoroKZ)
Strumento per formule
Tool gratuito per chi sviluppa su millefori.
Tutti sanno che una cosa è impossibile da realizzare, finché arriva uno sprovveduto che non lo sa e la inventa. (A. Einstein)
Se non c'e` un 555 non e` un buon progetto (IsidoroKZ)
Strumento per formule
-

posta10100
5.550 4 10 13 - Master EY

- Messaggi: 4832
- Iscritto il: 5 nov 2006, 0:09
0
voti
Ciao a tutti, dopo aver recentemente aperto un topic (viewtopic.php?f=1&t=25326) mi è stato consigliato di leggere questo 3D perché fa al caso mio. L'ho trovato davvero interessante infatti me lo sono letto da cima a fondo!
Ora voi state affrontando il problema di un generatore di funzioni ANALOGICO, mentre il mio interesse è di realizzarne uno DIGITALE.
È già stato detto che un sistema digitale ha maggiori difficoltà alle alte frequenze. Nelle specifiche del dispositivo che ho intenzione di realizzare ho impostato il range di frequenze 1Hz - 100kHz ma sono disposto a realizzarne uno che arrivi solamente a 10kHz. Avrei bisogno di sapere qualcosa per quanto riguarda il microcontrollore da utilizzare (PIC, questo è sicuro). È sufficiente un PIC16 oppure sarebbe meglio usare un PIC18/24? Per quale motivo?
Grazie delle risposte
Ora voi state affrontando il problema di un generatore di funzioni ANALOGICO, mentre il mio interesse è di realizzarne uno DIGITALE.
È già stato detto che un sistema digitale ha maggiori difficoltà alle alte frequenze. Nelle specifiche del dispositivo che ho intenzione di realizzare ho impostato il range di frequenze 1Hz - 100kHz ma sono disposto a realizzarne uno che arrivi solamente a 10kHz. Avrei bisogno di sapere qualcosa per quanto riguarda il microcontrollore da utilizzare (PIC, questo è sicuro). È sufficiente un PIC16 oppure sarebbe meglio usare un PIC18/24? Per quale motivo?
Grazie delle risposte

0
voti
Ciao Mattyyy,
come hai gia` letto, il problema del generatore digitale sono le alte frequenze.
Tieni conto che per avere un segnale in uscita decente devi generare un segnale campionato almeno fino alla 9a armonica, che significa, per un generatore da 10KHz, arrivare almeno a 90KHz.
E per il teorema del campionamento, devi campionare al almeno 180KHz!
Poi c'e` da cosiderare il rumore di quantizzazione (che dipende dal numero di bit che utilizzi per descrivere il segnale analogico) e tutte le difficolta` a gestire segnali ad alta frequenza sulla board.
Oltre a questo c'e` il problema del software.
I PIC 16 non hanno registri a 16 bit, il che ti costringe a trovare soluzioni software per gestire indirizzi a 16 bit (la mia idea era quella di usare una RAM esterna per pilotare il DAC) che ti fa perdere tempo e ti costringe ad avere un PIC molto veloce.
A meno di non usare integrati dedicati, ma questa e` un'altra storia.
Tutto questo mi ha fatto scegliere la soluzione analogica, piu` semplice (sia perche` le frequenze in gioco sono piu` basse sia circuitalmente) e con un po di fortuna meno soggetta ad accoppiamenti tra i vari segnali in giro.
Considera anche che io devo montare tutto su millefori...

come hai gia` letto, il problema del generatore digitale sono le alte frequenze.
Tieni conto che per avere un segnale in uscita decente devi generare un segnale campionato almeno fino alla 9a armonica, che significa, per un generatore da 10KHz, arrivare almeno a 90KHz.
E per il teorema del campionamento, devi campionare al almeno 180KHz!
Poi c'e` da cosiderare il rumore di quantizzazione (che dipende dal numero di bit che utilizzi per descrivere il segnale analogico) e tutte le difficolta` a gestire segnali ad alta frequenza sulla board.
Oltre a questo c'e` il problema del software.
I PIC 16 non hanno registri a 16 bit, il che ti costringe a trovare soluzioni software per gestire indirizzi a 16 bit (la mia idea era quella di usare una RAM esterna per pilotare il DAC) che ti fa perdere tempo e ti costringe ad avere un PIC molto veloce.
A meno di non usare integrati dedicati, ma questa e` un'altra storia.
Tutto questo mi ha fatto scegliere la soluzione analogica, piu` semplice (sia perche` le frequenze in gioco sono piu` basse sia circuitalmente) e con un po di fortuna meno soggetta ad accoppiamenti tra i vari segnali in giro.
Considera anche che io devo montare tutto su millefori...

http://millefori.altervista.org
Tool gratuito per chi sviluppa su millefori.
Tutti sanno che una cosa è impossibile da realizzare, finché arriva uno sprovveduto che non lo sa e la inventa. (A. Einstein)
Se non c'e` un 555 non e` un buon progetto (IsidoroKZ)
Strumento per formule
Tool gratuito per chi sviluppa su millefori.
Tutti sanno che una cosa è impossibile da realizzare, finché arriva uno sprovveduto che non lo sa e la inventa. (A. Einstein)
Se non c'e` un 555 non e` un buon progetto (IsidoroKZ)
Strumento per formule
-

posta10100
5.550 4 10 13 - Master EY

- Messaggi: 4832
- Iscritto il: 5 nov 2006, 0:09
0
voti
Finalmente ho trovato il tempo di finire lo schema (e di sistemare qualche bachetto di Millefori)!
Lo stadio di uscita tri/sin dovrebbe reggere fino ad una decina di Watt, mentre per il segnale rettangolare dovrebbe essere in grado di pilotare alcune porte logiche senza troppi problemi.
Qualche suggerimento/semplificazione?
Grazie!

Lo stadio di uscita tri/sin dovrebbe reggere fino ad una decina di Watt, mentre per il segnale rettangolare dovrebbe essere in grado di pilotare alcune porte logiche senza troppi problemi.
Qualche suggerimento/semplificazione?
Grazie!

http://millefori.altervista.org
Tool gratuito per chi sviluppa su millefori.
Tutti sanno che una cosa è impossibile da realizzare, finché arriva uno sprovveduto che non lo sa e la inventa. (A. Einstein)
Se non c'e` un 555 non e` un buon progetto (IsidoroKZ)
Strumento per formule
Tool gratuito per chi sviluppa su millefori.
Tutti sanno che una cosa è impossibile da realizzare, finché arriva uno sprovveduto che non lo sa e la inventa. (A. Einstein)
Se non c'e` un 555 non e` un buon progetto (IsidoroKZ)
Strumento per formule
-

posta10100
5.550 4 10 13 - Master EY

- Messaggi: 4832
- Iscritto il: 5 nov 2006, 0:09
Chi c’è in linea
Visitano il forum: Google Adsense [Bot] e 50 ospiti

Elettrotecnica e non solo (admin)
Un gatto tra gli elettroni (IsidoroKZ)
Esperienza e simulazioni (g.schgor)
Moleskine di un idraulico (RenzoDF)
Il Blog di ElectroYou (webmaster)
Idee microcontrollate (TardoFreak)
PICcoli grandi PICMicro (Paolino)
Il blog elettrico di carloc (carloc)
DirtEYblooog (dirtydeeds)
Di tutto... un po' (jordan20)
AK47 (lillo)
Esperienze elettroniche (marco438)
Telecomunicazioni musicali (clavicordo)
Automazione ed Elettronica (gustavo)
Direttive per la sicurezza (ErnestoCappelletti)
EYnfo dall'Alaska (mir)
Apriamo il quadro! (attilio)
H7-25 (asdf)
Passione Elettrica (massimob)
Elettroni a spasso (guidob)
Bloguerra (guerra)




