Cos'è ElectroYou | Login Iscriviti

ElectroYou - la comunità dei professionisti del mondo elettrico

Orologio a led

Elettronica lineare e digitale: didattica ed applicazioni

Moderatori: Foto Utentecarloc, Foto Utenteg.schgor, Foto UtenteBrunoValente, Foto UtenteIsidoroKZ

0
voti

[51] Re: Orologio a led

Messaggioda Foto Utentegiorjevic » 11 apr 2011, 23:49

Di quali misure si tratta?


a casa non possiedo ne lenti di ingrandimento ne lenti per miopi :( :(


cerco di fare le foto con il cellulare sperando che escano meglio :-)
Avatar utente
Foto Utentegiorjevic
10 4 8
Frequentatore
Frequentatore
 
Messaggi: 279
Iscritto il: 3 apr 2011, 15:30

1
voti

[52] Re: Orologio a led

Messaggioda Foto UtenteIsidoroKZ » 12 apr 2011, 0:03

Prima osservazione. Mi sembra che i transistori non siano montati correttamente. Il collettore va alla barra di alimentazione, mentre gli altri due piedini sono collegati sulla stessa colonna di 5 fori. Tutti i fori nella stessa colonna sono collegati insieme e quindi stai cortocircuitando base ed emettitore.

Dai una occhiata a questa guida, le ultime pagine dicono come sono i collegamenti della basetta. Questa e` l'unica cosa che riesco a vedere. Poi vorrei controllare i collegamenti agli altri due led. Nel frattempo fai le misure che avevo detto in un messaggio precedente (tensioni su d, Da, e gia` che ci siamo anche su a, b, c quando tutti i led sono accesi e bloccati accesi).

Sulla basetta dovrebbero esserci tre condensatori uguali, da 10 uF. Uno lo vedo, dove viene generato il clock, ma dovrebbe essercene un altro nella zona dove viene generato il reset (il segnale che dopo essere passato per il 40106 va a tutti i Reset), e questo non lo vedo. Poi dovrebbe essercene un altro a cavallo delle alimentazioni.

Per le alimentazioni cerca di usare le file "rosse" per il positivi e quelle "blu" per il negativo. In questo modo e` un po' piu` facile controllare il montaggio.

E trova una macchina foto che possa fare le foto macro oppure metti una lente davanti e illumina bene l'oggetto.

Lenti per PRESBITI, non per miopi.
Per usare proficuamente un simulatore, bisogna sapere molta più elettronica di lui
Plug it in - it works better!
Il 555 sta all'elettronica come Arduino all'informatica! (entrambi loro malgrado)
Se volete risposte rispondete a tutte le mie domande
Avatar utente
Foto UtenteIsidoroKZ
121,2k 1 3 8
G.Master EY
G.Master EY
 
Messaggi: 21059
Iscritto il: 17 ott 2009, 0:00

0
voti

[53] Re: Orologio a led

Messaggioda Foto Utentegiorjevic » 12 apr 2011, 0:17

110420111136.jpg
110420111136.jpg (496.04 KiB) Osservato 2048 volte
Avatar utente
Foto Utentegiorjevic
10 4 8
Frequentatore
Frequentatore
 
Messaggi: 279
Iscritto il: 3 apr 2011, 15:30

0
voti

[54] Re: Orologio a led

Messaggioda Foto Utentegiorjevic » 12 apr 2011, 0:26

Ho altre foto che si vedono bene perché le ho scattate con il cellulare però non me le fa aprire perché mi dice che supero la dimensione massima....dove le posso inviare?


Per i transistor ho visto sui data sheet e così mi diceva di collegare i piedini proverò a fare anche come dici e vedo se risolvo



Per i condensatori non ne servivano solo due? uno a tutti i Ck e l'altro a tutti gli R.IL terzo dove devo collegarlo?
Uno dei due condensatori che ho utilizzato è da 39pF perché da 10 uF non lo avevo comprato.Lo comprerò il prima possibile ovvero domani :-) e compro anche il multimetro visto che non lo ho quindi per le misure rimandiamo a domani
Avatar utente
Foto Utentegiorjevic
10 4 8
Frequentatore
Frequentatore
 
Messaggi: 279
Iscritto il: 3 apr 2011, 15:30

0
voti

[55] Re: Orologio a led

Messaggioda Foto Utentegiorjevic » 12 apr 2011, 0:43

Per i transistor ho appena effettuato delle prove e sono sicuro al 100% che vanno come li ho messi io altrimenti non si accende proprio il led.Poi la conferma l'ho ottenuta anche leggendo il relativo data sheet
Avatar utente
Foto Utentegiorjevic
10 4 8
Frequentatore
Frequentatore
 
Messaggi: 279
Iscritto il: 3 apr 2011, 15:30

1
voti

[56] Re: Orologio a led

Messaggioda Foto UtenteIsidoroKZ » 12 apr 2011, 0:52

Il condensatore da 39pF non serve a nulla messo li`, se dico 10uF, indovina da quanto va? :-)

Come hai fatto a fare quelle foto? Finalmente si vede qualcosa. I transistori adesso mi sembrano collegati correttamente. Invece non mi pare sia corretto il collegamento degli altri due led.

Mi sembra che li abbia collegati in questo modo:



con le resistenze che vanno al positivo e l'uscita del 4015 che va al punto intermedio fra R e LED. A questo punto capisco come mai con i 330 ohm il led non si spegne e perche' il conteggio si blocca.

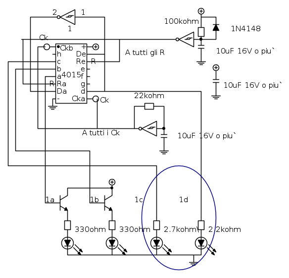
Guarda lo schema che avevo postato, che rimetto qui, e vedi che e` diverso



Montalo come l'ho disegnato e dovrebbe funzionare.
Per usare proficuamente un simulatore, bisogna sapere molta più elettronica di lui
Plug it in - it works better!
Il 555 sta all'elettronica come Arduino all'informatica! (entrambi loro malgrado)
Se volete risposte rispondete a tutte le mie domande
Avatar utente
Foto UtenteIsidoroKZ
121,2k 1 3 8
G.Master EY
G.Master EY
 
Messaggi: 21059
Iscritto il: 17 ott 2009, 0:00

1
voti

[57] Re: Orologio a led

Messaggioda Foto UtenteIsidoroKZ » 12 apr 2011, 0:54

giorjevic ha scritto:Per i transistor ho appena effettuato delle prove e sono sicuro al 100% che vanno come li ho messi io altrimenti non si accende proprio il led.Poi la conferma l'ho ottenuta anche leggendo il relativo data sheet


I transistori sono messi giusti, nella foto di prima non si vedeva se il secondo filo era un piedino o un filo dall'integrato.

Come hai fatto a fare queste foto? Credo che il massimo sia 500kbyte, devi comprimerle a quel valore.
Per usare proficuamente un simulatore, bisogna sapere molta più elettronica di lui
Plug it in - it works better!
Il 555 sta all'elettronica come Arduino all'informatica! (entrambi loro malgrado)
Se volete risposte rispondete a tutte le mie domande
Avatar utente
Foto UtenteIsidoroKZ
121,2k 1 3 8
G.Master EY
G.Master EY
 
Messaggi: 21059
Iscritto il: 17 ott 2009, 0:00

0
voti

[58] Re: Orologio a led

Messaggioda Foto Utentegiorjevic » 12 apr 2011, 23:50

Per fare la foto ho utilizzato il nokia di mio fratello che è un nokia n97mini :-) :-) se le altre foto possono risultare utili le decomprimo e le invio non ci sono problemi



Che significa che il condensatore da 39pF non serve a nulla?vuoi dire che ho sbagliato collegamento oppure che ci vuole di 10uF?



Ma il terzo condensatore va quindi collegato tra il positivo e il negativo dell'alimentazione giusto?



Adesso provo a rifare il circuito e vedo se va :D
Avatar utente
Foto Utentegiorjevic
10 4 8
Frequentatore
Frequentatore
 
Messaggi: 279
Iscritto il: 3 apr 2011, 15:30

0
voti

[59] Re: Orologio a led

Messaggioda Foto Utentegiorjevic » 13 apr 2011, 0:11

Ho fatto il collegamento come da schema e adesso invece l'ultimo Led il 4° non si accende più



Se l'ultimo led lo collego al piedino d del 4015 si accende solo un Led ovvero il 3° Led


Se collego l'ultimo Led al piedino g del CD4015 invece si accendo in sequenza soltanto i primi tre led mentre l'ultimo è costantemente spento.
Avatar utente
Foto Utentegiorjevic
10 4 8
Frequentatore
Frequentatore
 
Messaggi: 279
Iscritto il: 3 apr 2011, 15:30

1
voti

[60] Re: Orologio a led

Messaggioda Foto UtenteIsidoroKZ » 13 apr 2011, 0:39

giorjevic ha scritto:Che significa che il condensatore da 39pF non serve a nulla?vuoi dire che ho sbagliato collegamento oppure che ci vuole di 10uF?
Quella rete genera un impulso iniziale di mezzo secondo circa per azzerare inizialmente gli shift register. Se metti un condensatore cosi` piccolo non fa nessun effetto, non viene fuori nessun impulso.
giorjevic ha scritto:Ma il terzo condensatore va quindi collegato tra il positivo e il negativo dell'alimentazione giusto?

Yes!

Ho visto bene l'errore che hai fatto a collegare i led e le resistenze?

Chiedi scusa al 4015, povera bestia! L'hai maltrattato mica poco. Non scaldava?
Per usare proficuamente un simulatore, bisogna sapere molta più elettronica di lui
Plug it in - it works better!
Il 555 sta all'elettronica come Arduino all'informatica! (entrambi loro malgrado)
Se volete risposte rispondete a tutte le mie domande
Avatar utente
Foto UtenteIsidoroKZ
121,2k 1 3 8
G.Master EY
G.Master EY
 
Messaggi: 21059
Iscritto il: 17 ott 2009, 0:00

PrecedenteProssimo

Torna a Elettronica generale

Chi c’è in linea

Visitano il forum: Nessuno e 122 ospiti