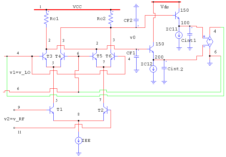
Sugli appunti del prof. ho trovato questa simulazione di un pll.Vorrei riuscire a fare la netlist spice in base a questa.Purtroppo non mi sono chiare due cose.La cella di gilbert l'ho studiata ed è ok.Poi mi porta anche il filtro che non riesco a riconoscere ed infine il vco con il buffer.Quest'ultima configurazione del vco non l'ho mai vista!Come vco ho solo visto il multivibratore r-c. Forse questo circuito mi simula quella fomula che mi hai spiegato e che include anche l'integrale??
Sintetizzatore di frequenza
Moderatori:
carloc,
g.schgor,
BrunoValente,
IsidoroKZ
1
voti
Niente da fare...il prof non vuole che implementi quel circuito..ha detto che questo sarà il passo successivo.
Adesso mi ha detto di considerare semplicemente 2 tensioni in ingresso al phase detector come due onde quadre
(0V-5V).Mi ha detto di utilizzare per i VCO (non ho capito perché due) la funzione E....value=... di PSpiace e come filtro un semplice R-C...io nn so' proprio quello che devo fare!!!
Adesso mi ha detto di considerare semplicemente 2 tensioni in ingresso al phase detector come due onde quadre
(0V-5V).Mi ha detto di utilizzare per i VCO (non ho capito perché due) la funzione E....value=... di PSpiace e come filtro un semplice R-C...io nn so' proprio quello che devo fare!!!
1
voti
Iniziamo dalle cose più semplici:
1) Due VCO: why, pecché - tu ti chiedi. Un VCO è quello del PLL, il secondo VCO può servire per generare il segnale da mandare all'ingresso del PLL. Uno potrebbe usare anche un normale generatore di tensione che generi un'onda quadra, però il fatto di usare anche qui un VCO ti permetterebbe, successivamente, di analizzare facilmente la risposta del tuo PLL a vari ingressi (p.es. gradini or rampe di frequenza, rumore di fase ecc.).
Proprio perché ne hai bisogno di due, ti converrebbe definire un sottocircuito. Questo può essere fatto con i comandi (un asterisco indica un commento)
Una volta che hai completato, posta qui che vediamo eventuali correzioni. Magari inizia con una sinusoide.
Venendo al circuito del tuo prof.:
- Il filtro che non riesci a riconoscere è un semplice filtro passa basso di tipo RC: pensa al più semplice filtro RC che hai studiato e trasforma il generatore di tensione e la resistenza R con il teorema di Norton. Noti qualche somiglianza con il filtro che c'è in quel VCO?
- Un modo per integrare la tensione di controllo, simulando la formula che ti ho indicato senza usare il comando sdt, è quello di usare un generatore di corrente pilotato in tensione collegato a un condensatore. Questa funzione potrebbe essere stata ottenuta tramite i due BJT collegati alle capacità Cint1 e Cint2. Non mi convince come configurazione, ma non sapendo i parametri del circuito, difficile dirlo.
1) Due VCO: why, pecché - tu ti chiedi. Un VCO è quello del PLL, il secondo VCO può servire per generare il segnale da mandare all'ingresso del PLL. Uno potrebbe usare anche un normale generatore di tensione che generi un'onda quadra, però il fatto di usare anche qui un VCO ti permetterebbe, successivamente, di analizzare facilmente la risposta del tuo PLL a vari ingressi (p.es. gradini or rampe di frequenza, rumore di fase ecc.).
Proprio perché ne hai bisogno di due, ti converrebbe definire un sottocircuito. Questo può essere fatto con i comandi (un asterisco indica un commento)
- Codice: Seleziona tutto
* vcp e vcn sono i due nodi della tensione di comando
* outp e outn sono i due nodi della tensione di uscita del VCO
* I nomi indicati sono interni al sottocircuito
* I parametri sono quelli che ti ho indicato in un post precedente
.subckt VCO vcp vcn outp outn PARAMS: V0=1 nu0=1 KVCO=1 iphase=0
E1 outp outn VALUE= { Expression }
*La linea sopra la lascio completare a te! Cerca le espressioni valide in spice e ricordati di sdt.
.ends
Una volta che hai completato, posta qui che vediamo eventuali correzioni. Magari inizia con una sinusoide.
Venendo al circuito del tuo prof.:
- Il filtro che non riesci a riconoscere è un semplice filtro passa basso di tipo RC: pensa al più semplice filtro RC che hai studiato e trasforma il generatore di tensione e la resistenza R con il teorema di Norton. Noti qualche somiglianza con il filtro che c'è in quel VCO?
- Un modo per integrare la tensione di controllo, simulando la formula che ti ho indicato senza usare il comando sdt, è quello di usare un generatore di corrente pilotato in tensione collegato a un condensatore. Questa funzione potrebbe essere stata ottenuta tramite i due BJT collegati alle capacità Cint1 e Cint2. Non mi convince come configurazione, ma non sapendo i parametri del circuito, difficile dirlo.
It's a sin to write
instead of
(Anonimo).
...'cos you know that
ain't
, right?
You won't get a sexy tan if you write
in lieu of
.
Take a log for a fireplace, but don't take
for
arithm.
instead of
(Anonimo)....'cos you know that
ain't
, right?You won't get a sexy tan if you write
in lieu of
.Take a log for a fireplace, but don't take
for
arithm.-

DirtyDeeds
55,9k 7 11 13 - G.Master EY

- Messaggi: 7012
- Iscritto il: 13 apr 2010, 16:13
- Località: Somewhere in nowhere
0
voti
A ogni parametro puoi assegnare un valore di default. In particolare, con nu0=1, assegno a
il valore di default di 1 Hz. Nel momento in cui usi il sottocircuito VCO puoi assegnare un qualunque altro valore.
il valore di default di 1 Hz. Nel momento in cui usi il sottocircuito VCO puoi assegnare un qualunque altro valore.It's a sin to write
instead of
(Anonimo).
...'cos you know that
ain't
, right?
You won't get a sexy tan if you write
in lieu of
.
Take a log for a fireplace, but don't take
for
arithm.
instead of
(Anonimo)....'cos you know that
ain't
, right?You won't get a sexy tan if you write
in lieu of
.Take a log for a fireplace, but don't take
for
arithm.-

DirtyDeeds
55,9k 7 11 13 - G.Master EY

- Messaggi: 7012
- Iscritto il: 13 apr 2010, 16:13
- Località: Somewhere in nowhere
0
voti
vabbè prima o poi le figure dovevo farle....comunque...
Spero mi vorrai sempre bene addio
- Codice: Seleziona tutto
.subckt VCO vcp vcn outp outn PARAMS: V0=1 nu0=1 KVCO=1 iphase=0
.PARAM duepi=6.283
Vctrl vcp vcn 0V
E1 outp outn VALUE= { V0*sin(duepi*(nu0*time)+{KVCO*duepi*sdt(Vctrl)))+iphase } }
Spero mi vorrai sempre bene addio

1
voti
No, direi che c'è qualcosa che non va
Hai attaccato un generatore di tensione tra i nodi vcp e vcn, ma tra quei due nodi nel sottocircuito non devi attaccare nulla, la tensione di controllo è vcp-vcn (guarda sul manuale come trovare la differenza tra due tensioni
)
duepi lo definirei con qualche cifra decimale in più oppure come 8*atan(1).
Hai attaccato un generatore di tensione tra i nodi vcp e vcn, ma tra quei due nodi nel sottocircuito non devi attaccare nulla, la tensione di controllo è vcp-vcn (guarda sul manuale come trovare la differenza tra due tensioni
duepi lo definirei con qualche cifra decimale in più oppure come 8*atan(1).
It's a sin to write
instead of
(Anonimo).
...'cos you know that
ain't
, right?
You won't get a sexy tan if you write
in lieu of
.
Take a log for a fireplace, but don't take
for
arithm.
instead of
(Anonimo)....'cos you know that
ain't
, right?You won't get a sexy tan if you write
in lieu of
.Take a log for a fireplace, but don't take
for
arithm.-

DirtyDeeds
55,9k 7 11 13 - G.Master EY

- Messaggi: 7012
- Iscritto il: 13 apr 2010, 16:13
- Località: Somewhere in nowhere
2
voti
Lo schema a blocchi del tuo VCO è in realtà molto semplice, eccolo:
Il tutto sta nella definizione di E1. La tensione di controllo è V(vcp,vcn).
Il tutto sta nella definizione di E1. La tensione di controllo è V(vcp,vcn).
It's a sin to write
instead of
(Anonimo).
...'cos you know that
ain't
, right?
You won't get a sexy tan if you write
in lieu of
.
Take a log for a fireplace, but don't take
for
arithm.
instead of
(Anonimo)....'cos you know that
ain't
, right?You won't get a sexy tan if you write
in lieu of
.Take a log for a fireplace, but don't take
for
arithm.-

DirtyDeeds
55,9k 7 11 13 - G.Master EY

- Messaggi: 7012
- Iscritto il: 13 apr 2010, 16:13
- Località: Somewhere in nowhere
Chi c’è in linea
Visitano il forum: Nessuno e 144 ospiti

Elettrotecnica e non solo (admin)
Un gatto tra gli elettroni (IsidoroKZ)
Esperienza e simulazioni (g.schgor)
Moleskine di un idraulico (RenzoDF)
Il Blog di ElectroYou (webmaster)
Idee microcontrollate (TardoFreak)
PICcoli grandi PICMicro (Paolino)
Il blog elettrico di carloc (carloc)
DirtEYblooog (dirtydeeds)
Di tutto... un po' (jordan20)
AK47 (lillo)
Esperienze elettroniche (marco438)
Telecomunicazioni musicali (clavicordo)
Automazione ed Elettronica (gustavo)
Direttive per la sicurezza (ErnestoCappelletti)
EYnfo dall'Alaska (mir)
Apriamo il quadro! (attilio)
H7-25 (asdf)
Passione Elettrica (massimob)
Elettroni a spasso (guidob)
Bloguerra (guerra)

