Relay Carica batterie LX 327 (NE)
Moderatori:
carloc,
g.schgor,
BrunoValente,
IsidoroKZ
0
voti
E con la continua come si comporta? Quando non è più alimentato si apre oppure si comporta come gli scr?
-

gianniniivo
9.070 7 11 13 - No Rank
- Messaggi: 2875
- Iscritto il: 5 feb 2019, 23:50
0
voti
Beh, direi che è interessante, oltretutto è anche piccolo e un posticino dove metterlo si trova. Non riesco a capire, però, come si collega, non capisco la nomenclatura dei terminali, è la prima volta che vedo un simile componente.
-

gianniniivo
9.070 7 11 13 - No Rank
- Messaggi: 2875
- Iscritto il: 5 feb 2019, 23:50
1
voti
IN è il comando, lo colleghi al transistor, con una resistenza da qualche kiloohm al comune.
GND è il comune
Vs è l'ingresso della corrente
OUT è l'uscita della corrente
IS lo lasci non connesso
L'unica accortezza: il diodo spostalo dopo il driver, così proteggi tutto anche dall'inversione di polarità.
Se disegni lo schema, tutti lo possono verificare.
GND è il comune
Vs è l'ingresso della corrente
OUT è l'uscita della corrente
IS lo lasci non connesso
L'unica accortezza: il diodo spostalo dopo il driver, così proteggi tutto anche dall'inversione di polarità.
Se disegni lo schema, tutti lo possono verificare.
0
voti
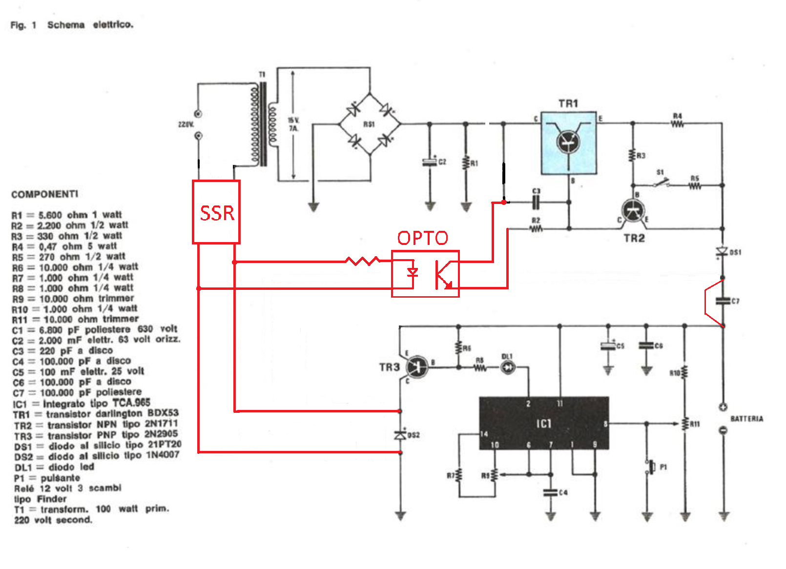
Va bene cercherò di disegnare lo schema secondo le tue istruzioni, ma vediamo prima se ho capito: IN è come se fosse il Gate. IN e GND li collego in parallelo a DS2 e al SSR. la connessione VS è come se fosse il Drain e va collegata tra DS1 e C7, OUT sarebbe il Source che va collegato tra C7 e l'uscita al positivo della batteria. ? Ti risulta inoltre che ci siano tre connessioni di Out? Sai il motivo? Non ti preoccupare per l'inversione polarità, c'è una protezione che non fa parte dello schema principale, poi la pubblicherò.
-

gianniniivo
9.070 7 11 13 - No Rank
- Messaggi: 2875
- Iscritto il: 5 feb 2019, 23:50
0
voti
Ok, molte grazie
venexian, ti sono debitore. Domani cercherò di ricostruire lo schema che sicuramente non andrà bene al primo tentativo ma sarà più facile perfezionare introducendo eventuali correzioni.
Adesso vado a nanna, Grazie ancora, alla prossima.
Adesso vado a nanna, Grazie ancora, alla prossima.
-

gianniniivo
9.070 7 11 13 - No Rank
- Messaggi: 2875
- Iscritto il: 5 feb 2019, 23:50
1
voti
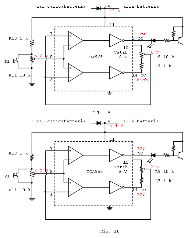
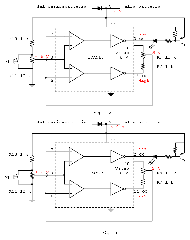
Idea balzana.
Partiamo da dei dati (data sheet del TCA965):
http://pdf.datasheetcatalog.com/datashe ... ca965b.pdf
- Tensione di alimentazione minima 4.5 V
- Uscite Open Collector
- Vstab 6 V (per tensione di alimentazione > 7.9 V)
- Rele 12 V
Il TCA965 e' disegnato con I soli pin interessati e in forma semplificata rispettando comunque il funzionamento del circuito
Fig. 1a
12 V di batteria/alimentazione
- Sul pin 8 e' presente una tensione < 6 V (trimmer regolato a meta' corsa)
- Sui pin 6 e 7 e' presente una tensione di 6 V (Vstab) - indipendente dalla regolazione del trimmer R9 - perche' il pin 14 e' a livello "alto" (open collector) e quindi nelle resistenze R9 e R7 *non* scorre corrente
- L'uscita 2 che pilota il transistor e' a livello "basso": transistor acceso/rele attivato
Quando la tensione di batteria/alimentazione supera i 12 V le uscite 2 e 14 invertono il loro stato:
- il tranistor si spenge
- la tensione sui pin 6 e 7 scende (per es. a 2 V) perche' il pin 14 viene portato a 0 V.
L'effetto e' quello di introdurre una (grossa) isteresi nella soglia di comparazione
Fig. 1b
< 4 V di batteria/alimentazione
Quando la tensione di alimentazione scende sotto i 4 V(*) le uscite si invertono (dovrebbero invertire) di nuovo, ma:
- Il circuito e' alimentato con una tensione inferiore a quella minima di specifica (4.5 V)
- funziona ancora?
- come stanno le uscite?
- Il rele (da 12 V) si eccita ancora?
Il circuito - senza il rele che interrompe la "continua" - funziona (cioe' una volta caricata la batteria si spenge) e si "riaccende" solo quando si verificano contemporaneamente queste due condizioni?
- applico una tensione > 4.5 V (o 7.9 V)
E
- pigio il pulsante P1
* la tensione sui pin e' stata indicata come 2 V (potrebbe essere anche diversa, ma il succo del discorso non cambia)
Partiamo da dei dati (data sheet del TCA965):
http://pdf.datasheetcatalog.com/datashe ... ca965b.pdf
- Tensione di alimentazione minima 4.5 V
- Uscite Open Collector
- Vstab 6 V (per tensione di alimentazione > 7.9 V)
- Rele 12 V
Il TCA965 e' disegnato con I soli pin interessati e in forma semplificata rispettando comunque il funzionamento del circuito
Fig. 1a
12 V di batteria/alimentazione
- Sul pin 8 e' presente una tensione < 6 V (trimmer regolato a meta' corsa)
- Sui pin 6 e 7 e' presente una tensione di 6 V (Vstab) - indipendente dalla regolazione del trimmer R9 - perche' il pin 14 e' a livello "alto" (open collector) e quindi nelle resistenze R9 e R7 *non* scorre corrente
- L'uscita 2 che pilota il transistor e' a livello "basso": transistor acceso/rele attivato
Quando la tensione di batteria/alimentazione supera i 12 V le uscite 2 e 14 invertono il loro stato:
- il tranistor si spenge
- la tensione sui pin 6 e 7 scende (per es. a 2 V) perche' il pin 14 viene portato a 0 V.
L'effetto e' quello di introdurre una (grossa) isteresi nella soglia di comparazione
Fig. 1b
< 4 V di batteria/alimentazione
Quando la tensione di alimentazione scende sotto i 4 V(*) le uscite si invertono (dovrebbero invertire) di nuovo, ma:
- Il circuito e' alimentato con una tensione inferiore a quella minima di specifica (4.5 V)
- funziona ancora?
- come stanno le uscite?
- Il rele (da 12 V) si eccita ancora?
Il circuito - senza il rele che interrompe la "continua" - funziona (cioe' una volta caricata la batteria si spenge) e si "riaccende" solo quando si verificano contemporaneamente queste due condizioni?
- applico una tensione > 4.5 V (o 7.9 V)
E
- pigio il pulsante P1
* la tensione sui pin e' stata indicata come 2 V (potrebbe essere anche diversa, ma il succo del discorso non cambia)
1
voti
Lasciare una base flottante non è mai una bella scelta.
Aggiungendo una resistenza tra base e emettitore di TR1, può essere una soluzione applicabile.
Aggiungendo una resistenza tra base e emettitore di TR1, può essere una soluzione applicabile.
Chi c’è in linea
Visitano il forum: Google [Bot] e 74 ospiti

Elettrotecnica e non solo (admin)
Un gatto tra gli elettroni (IsidoroKZ)
Esperienza e simulazioni (g.schgor)
Moleskine di un idraulico (RenzoDF)
Il Blog di ElectroYou (webmaster)
Idee microcontrollate (TardoFreak)
PICcoli grandi PICMicro (Paolino)
Il blog elettrico di carloc (carloc)
DirtEYblooog (dirtydeeds)
Di tutto... un po' (jordan20)
AK47 (lillo)
Esperienze elettroniche (marco438)
Telecomunicazioni musicali (clavicordo)
Automazione ed Elettronica (gustavo)
Direttive per la sicurezza (ErnestoCappelletti)
EYnfo dall'Alaska (mir)
Apriamo il quadro! (attilio)
H7-25 (asdf)
Passione Elettrica (massimob)
Elettroni a spasso (guidob)
Bloguerra (guerra)




