
Impiantino solare casalingo...
Moderatori:
carloc,
g.schgor,
BrunoValente,
IsidoroKZ
0
voti
Salve Elyon, spero si riesca a ricavare qualche buono spunto anche per te.
Per il seguito della discussione: ho recuperato alcune informazioni relative alle prove fatte un mesetto fa. Si tratta del relè di prova alimentato a 220 V che è questo e il tipo di pannello che dispongo, cioè questo, ma quello da 285W. Per quanto riguarda i tempi d’intervento del relè: risultano di max 30 millisecondi (inclusi i rimbalzi) alla trazione e max 20 millisecondi (inclusi i rimbalzi) al rilascio. Con quel relè non si sono mai verificate interruzioni, però la bobina del relè era da 220 V e non saprei dire al momento se utilizzando una bobina da 12V otterrei lo stesso risultato. Se avesse gli stessi tempi d’intervento riterrei di si.
Per il pannello invece risulta che potrebbe erogare a vuoto una tensione di 38,64V e una corrente di corto circuito di 9,81 Ampere. Sarà anche vero in determinate condizioni ma nel mio caso una tensione del genere, non l’avrei vista neppure in sogno, magari la corrente anche si, ma a batteria scarica, e la tensione però precipitava a valori molto bassi; anche se a memoria non ricordo con precisione il valore ma mi sembra intorno ai 20V., o anche meno. Poi caricandosi la batteria si è invertita la situazione; la tensione è risalita parecchio ma ho interrotto manualmente la carica a 28V e non saprei dire a quanto sarebbe arrivata se avessi lasciato continuare. C’è da dire che a 28V. la corrente di carica si era ridotta a valori minimali. Ecco spiegato il motivo della mia perplessità circa l’utilità di un regolatore di carica in aggiunta a quello di soglia. Nelle condizioni non ideali di luminosità anche tutte le caratteristiche dichiarate diventano ipotetiche, teoriche. Se poi interrompo a 28/29V cosa potrebbe succedere? Secondo me non succederebbe niente dato che ci sarebbe la commutazione sull’inverter e la batteria inizierebbe a distribuire energia, scaricandosi gradualmente. Comunque confermo l'intenzione di verificare l'opportunità di aggiungere un regolatore di carica.
Per il seguito della discussione: ho recuperato alcune informazioni relative alle prove fatte un mesetto fa. Si tratta del relè di prova alimentato a 220 V che è questo e il tipo di pannello che dispongo, cioè questo, ma quello da 285W. Per quanto riguarda i tempi d’intervento del relè: risultano di max 30 millisecondi (inclusi i rimbalzi) alla trazione e max 20 millisecondi (inclusi i rimbalzi) al rilascio. Con quel relè non si sono mai verificate interruzioni, però la bobina del relè era da 220 V e non saprei dire al momento se utilizzando una bobina da 12V otterrei lo stesso risultato. Se avesse gli stessi tempi d’intervento riterrei di si.
Per il pannello invece risulta che potrebbe erogare a vuoto una tensione di 38,64V e una corrente di corto circuito di 9,81 Ampere. Sarà anche vero in determinate condizioni ma nel mio caso una tensione del genere, non l’avrei vista neppure in sogno, magari la corrente anche si, ma a batteria scarica, e la tensione però precipitava a valori molto bassi; anche se a memoria non ricordo con precisione il valore ma mi sembra intorno ai 20V., o anche meno. Poi caricandosi la batteria si è invertita la situazione; la tensione è risalita parecchio ma ho interrotto manualmente la carica a 28V e non saprei dire a quanto sarebbe arrivata se avessi lasciato continuare. C’è da dire che a 28V. la corrente di carica si era ridotta a valori minimali. Ecco spiegato il motivo della mia perplessità circa l’utilità di un regolatore di carica in aggiunta a quello di soglia. Nelle condizioni non ideali di luminosità anche tutte le caratteristiche dichiarate diventano ipotetiche, teoriche. Se poi interrompo a 28/29V cosa potrebbe succedere? Secondo me non succederebbe niente dato che ci sarebbe la commutazione sull’inverter e la batteria inizierebbe a distribuire energia, scaricandosi gradualmente. Comunque confermo l'intenzione di verificare l'opportunità di aggiungere un regolatore di carica.
0
voti
Elidur ha scritto:Per il pannello invece risulta che potrebbe erogare a vuoto una tensione di 38,64V e una corrente di corto circuito di 9,81 Ampere. Sarà anche vero in determinate condizioni ma nel mio caso una tensione del genere, non l’avrei vista neppure in sogno, magari la corrente anche si, ma a batteria scarica, e la tensione però precipitava a valori molto bassi; anche se a memoria non ricordo con precisione il valore ma mi sembra intorno ai 20V., o anche meno. Poi caricandosi la batteria si è invertita la situazione; la tensione è risalita parecchio ma ho interrotto manualmente la carica a 28V e non saprei dire a quanto sarebbe arrivata se avessi lasciato continuare.
Stai vedendo i fenomeni dal punto di vista errato:
Un pannello FV è assimilabile ad un generatore di corrente.
Quindi il pannello a circuito aperto (se non è eccessivamente caldo e c'è discreto irraggiamento, almeno 300W/m2) mostra una tensione di circa 35V che varia drasticamente a seconda del carico, mentre la corrente è pressoché costante (entro certi limiti di tensione come puoi desumere dai grafici delle curve I-V sul datasheet) e dipende dall'irraggiamento.
Un regolatore di carica in generale è necessario.
Nel tuo caso dovresti ragionare in termini di energie assorbita dal carico ed erogata dal pannello per vedere se andrai a lungo termine verso la scarica della batteria (assorbi più di quanto generi, considerando le condizioni meteo medie, che sono ciò che conta) o se il sistema si sostiene da sé.
Prova a vedere sul sito pv-gis (https://ec.europa.eu/jrc/en/pvgis) ti divertirai un po'.
Ovviamente il sito non contempla il tuo caso specifico, per cui devi considerare metà energia annua assorbita dal carico (un giorno off-grid, un giorno grid-connected).
Puoi anche indicare gli ombreggiamento.
Tieni presente che normativamente non puoi collegare quell'accrocco alla rete (a meno che tu non sia un installatore iscritto alla camcom) e che dovresti chiedere (in effetti modifica della esistente passiva) una connessione attiva al gestore di rete poiché ARERA ha stabilito (va beh! Senza capo né coda, ma questo è altra questione) che un sistema come il tuo è indirettamente connesso in parallelo alla rete pubblica in quanto modifica il profilo di carico.
Per inciso il sistema di
Come ulteriore precisazione il sistema non è certificato CEI 0-21 quindi il gestore di rete presumibilmente non te la potrà modificare.
Inezie, forse, ma è importante che tu lo sappia perché ci sono conseguenze legali, poi decidi.
0
voti
Ciao
GioArca67, bello il sito non lo conoscevo. Quanto ai grafici, cosa ti posso rispondere… Possono dire quello che vogliono. Io mi sto interessando da poco tempo e casualmente a questa tecnologia e ovviamente non sono esperto, mi limito a constatare i comportamenti concreti. Se la batteria si è caricata in due giorni e si è scaricata in un giorno significa che quella batteria non sarà mai in pericolo data l’insufficienza dell’irradiazione solare. Quindi, pur non mettendo in dubbio grafici e potenzialità del pannello, sembra comunque evidente che in quella collocazione il pannello non renda. Poi non ho ben capito il senso sul coinvolgimento del gestore; quel poco che ricavo non basta neppure a me…
Forse potrei rivedere la combinazione tecnica dell’impianto dato che possiedo altri inverter a 12, 36 e 48V. Quello a 48V è addirittura un sinusoidale da 10.000W mentre il 36V è 2.000W. Il 12V è piccolino: 350W. Potrei forse utilizzare il 36V magari aggiungendo in serie alla batteria da 24 V una batteria da 12V 100 Ampere, ammesso che si possa fare, ma così facendo temo che potrei perdere l’unico schema di controllo soglie che è stato pubblicato, bisognerebbe sentire cosa ne pensa
gianniniivo.
Forse potrei rivedere la combinazione tecnica dell’impianto dato che possiedo altri inverter a 12, 36 e 48V. Quello a 48V è addirittura un sinusoidale da 10.000W mentre il 36V è 2.000W. Il 12V è piccolino: 350W. Potrei forse utilizzare il 36V magari aggiungendo in serie alla batteria da 24 V una batteria da 12V 100 Ampere, ammesso che si possa fare, ma così facendo temo che potrei perdere l’unico schema di controllo soglie che è stato pubblicato, bisognerebbe sentire cosa ne pensa
1
voti
Nel frattempo ho modificato lo schema in base ai suggerimenti ricevuti. Non ho inserito gli snubber perché onestamente non saprei quanti collegarne. Forse quattro? Ma non creerebbero problemi?
0
voti
Ecco qualche dato tecnico per sapersi regolare
La tensione di fine scarica in funzione della corrente di scarica per un accumulatore a cicli dal catalogo sonnenschein degli anni '80.
Se l' inverter assorbe 15 A la fine scarica è a 1.7 V/el quindi 20.5 V.
Oltre la linea tratteggiata c'è la sovrascarica(la batteria si danneggia).
Questo con una batteria teorica e caricata correttamente.
Per la ricarica io farei riferimento a 2.3V/elemento .
Ciao
La tensione di fine scarica in funzione della corrente di scarica per un accumulatore a cicli dal catalogo sonnenschein degli anni '80.
Se l' inverter assorbe 15 A la fine scarica è a 1.7 V/el quindi 20.5 V.
Oltre la linea tratteggiata c'è la sovrascarica(la batteria si danneggia).
Questo con una batteria teorica e caricata correttamente.
Per la ricarica io farei riferimento a 2.3V/elemento .
Ciao
600 Elettra
0
voti
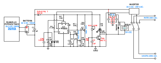
Ciao Stefano, grazie ma mi ero già convinto. Se consulti l’ultimo schema che ho pubblicato, i valori dì carica e scarica sono equiparabili a quelli da te documentati.
Meglio essere moderati, eventualmente, potrò sempre modificare le soglie successivamente.
Adesso devo capire cosa fare con gli snubber e quale relè acquistare.
Meglio essere moderati, eventualmente, potrò sempre modificare le soglie successivamente.
Adesso devo capire cosa fare con gli snubber e quale relè acquistare.
0
voti
La Fig. 1a riporta un "estratto" dallo schema del post 55.
Cosa succede quando il transistor 2N1711 si spenge?
Noti nulla di "strano"?
Nella Fig. 1b e' riportato un "vecchio trucco" per velocizzare la "chiusura" e "apertura" di un rele' (il 7812 viene eliminato e sostituito da R e C).
Per maggiori dettagli vedi
What’s All This Solenoid Driver Stuff, Anyhow? di Bob Pease
https://www.electronicdesign.com/techno ... uff-anyhow
Nella formula per il calcolo della resistenza "3" e' la tensione di "ritenzione" del rele (da 6 V nominali) una volta eccitato.
La maggior parte dei rele' - una volta eccitati - rimangono attratti con una tensione meta' di quella nominale.
Nella formula per il calcolo della potenza "3" e' un fattore di sicurezza.
Cosa succede quando il transistor 2N1711 si spenge?
Noti nulla di "strano"?
Nella Fig. 1b e' riportato un "vecchio trucco" per velocizzare la "chiusura" e "apertura" di un rele' (il 7812 viene eliminato e sostituito da R e C).
Per maggiori dettagli vedi
What’s All This Solenoid Driver Stuff, Anyhow? di Bob Pease
https://www.electronicdesign.com/techno ... uff-anyhow
Nella formula per il calcolo della resistenza "3" e' la tensione di "ritenzione" del rele (da 6 V nominali) una volta eccitato.
La maggior parte dei rele' - una volta eccitati - rimangono attratti con una tensione meta' di quella nominale.
Nella formula per il calcolo della potenza "3" e' un fattore di sicurezza.
0
voti
Aggiungo solo una cosa a quanto riportato da Elfo sul collegamento di quel led ... ho guardato meglio lo schema ed ho notato che alimenti il 555 con 15V (ottenuti con la R da 330 e lo zener), pero' leggi la tensione per il comparatore interno direttamente dopo lo schottky (circa 24 V) , ora, dare ad un'ingresso di un chip una tensione superiore a quella di alimentazione dello stesso chip, non e' mai una cosa da fare (salvo alcuni specifici componenti, piu che altro moderni, in cui questo e' previsto espressamente dal costruttore, ma non e' il caso del 555, su molti datasheet non e' neppure indicato ma dove c'e' si specifica input voltage control trigger threshold reset = VCC), sarebbe meglio che tu usassi dei partitori resistivi (anche solo aumentando le due R da 560 che vanno dal positivo ai trimmer, mettile da 10K o 12K se i trimmer sono da 10K e dovresti evitare il problema
)
"Sopravvivere" e' attualmente l'unico lusso che la maggior parte dei Cittadini italiani,
sia pure a costo di enormi sacrifici, riesce ancora a permettersi.
sia pure a costo di enormi sacrifici, riesce ancora a permettersi.
-

Etemenanki
9.527 3 6 10 - Master

- Messaggi: 5951
- Iscritto il: 2 apr 2021, 23:42
- Località: Dalle parti di un grande lago ... :)
0
voti
Chiedo scusa ma ho capito poco o niente.
La commutazione a transistor l’ho sempre vista fatta in quel modo e quel led (da quel che capisco) è come se fosse in parallelo al coil o quasi. Se poi il problema è di risparmio energetico ne prendo atto però mi sembra una sottigliezza eccessiva se teniamo conto che stiamo parlando di risparmiare su una bobina da 160 Ohm da relè. La mia principale preoccupazione è che il relè sia rapido durante le sue operazioni, del consumo al momento non mi preoccuperei.
Elfo, senza offesa se mi permetto di disquisire, ma hai scritto un bel post che sembra una tesina, con dovizia di schemini e formule; ma ti chiedo: non facevi prima a modificare lo schema che ho postato? Mediante il confronto forse capivo qualcosa di più. FidoCad dovrebbe servire proprio a facilitare le modifiche senza dover ridisegnare tutto…
Etemenanki, grazie per le modifiche consigliate ma lo schema che ho postato è più o meno lo stesso utilizzato da gianniniivo per le batterie da 12V e non è escluso che dovrò modificare qualche resistore, ma questo intervento risulta come previsto già dai passaggi precedenti. Ho pensato di cablare il circuito su una breadbord (ma quando ci sarà anche il relè) e soltanto in quel momento avrei ritenuto utile verificare il funzionamento con batteria da 24 V.
La commutazione a transistor l’ho sempre vista fatta in quel modo e quel led (da quel che capisco) è come se fosse in parallelo al coil o quasi. Se poi il problema è di risparmio energetico ne prendo atto però mi sembra una sottigliezza eccessiva se teniamo conto che stiamo parlando di risparmiare su una bobina da 160 Ohm da relè. La mia principale preoccupazione è che il relè sia rapido durante le sue operazioni, del consumo al momento non mi preoccuperei.
Elfo, senza offesa se mi permetto di disquisire, ma hai scritto un bel post che sembra una tesina, con dovizia di schemini e formule; ma ti chiedo: non facevi prima a modificare lo schema che ho postato? Mediante il confronto forse capivo qualcosa di più. FidoCad dovrebbe servire proprio a facilitare le modifiche senza dover ridisegnare tutto…
Etemenanki, grazie per le modifiche consigliate ma lo schema che ho postato è più o meno lo stesso utilizzato da gianniniivo per le batterie da 12V e non è escluso che dovrò modificare qualche resistore, ma questo intervento risulta come previsto già dai passaggi precedenti. Ho pensato di cablare il circuito su una breadbord (ma quando ci sarà anche il relè) e soltanto in quel momento avrei ritenuto utile verificare il funzionamento con batteria da 24 V.
Chi c’è in linea
Visitano il forum: Nessuno e 128 ospiti

Elettrotecnica e non solo (admin)
Un gatto tra gli elettroni (IsidoroKZ)
Esperienza e simulazioni (g.schgor)
Moleskine di un idraulico (RenzoDF)
Il Blog di ElectroYou (webmaster)
Idee microcontrollate (TardoFreak)
PICcoli grandi PICMicro (Paolino)
Il blog elettrico di carloc (carloc)
DirtEYblooog (dirtydeeds)
Di tutto... un po' (jordan20)
AK47 (lillo)
Esperienze elettroniche (marco438)
Telecomunicazioni musicali (clavicordo)
Automazione ed Elettronica (gustavo)
Direttive per la sicurezza (ErnestoCappelletti)
EYnfo dall'Alaska (mir)
Apriamo il quadro! (attilio)
H7-25 (asdf)
Passione Elettrica (massimob)
Elettroni a spasso (guidob)
Bloguerra (guerra)









