COMMUTAZIONE AUTOMATICA DI TENSIONE
Moderatori:
carloc,
g.schgor,
BrunoValente,
IsidoroKZ
0
voti
Quelli che hai tu non li conosco, comunque aspetta a fare acquisti, prima assicuriamoci che il mio circuito abbia un senso: come hai visto pare che un errore sia già saltato fuori.
-

BrunoValente
39,6k 7 11 13 - G.Master EY

- Messaggi: 7796
- Iscritto il: 8 mag 2007, 14:48
0
voti
Va bene aspetto. Ma com'è che certi hanno un pin collegato alla base del transistor e altri no? Quali sarebbero più versatili in generale oltre che per il progetto in lavorazione?
-

gianniniivo
9.070 7 11 13 - No Rank
- Messaggi: 2875
- Iscritto il: 5 feb 2019, 23:50
0
voti
BrunoValente ha scritto:IsidoroKZ ha scritto:BrunoValente ha scritto:Si tratterebbe di montare il tutto su una basetta millefori e realizzare le 8 connessioni all'alimentatore.
Il segnale che prelevi dal potenziometro P1 che controlla la tensione mi sembra sia sempre a 0V. Avevo cercato anch'io di lavorare sulla regolazione di tensione, ma questa è fatta con un amplificatore invertente (anche se entra sul positivo!) e quindi quella tensione non si muove!
Sì, ho visto, hai ragione, grazie
Ci penso, vedo se riesco a trovare un'alternativa
No aspetta! Ci ho pensato meglio, a me pare che possa funzionare.
Il circuito di principio è il seguente, la parte che plafona la tensione a 40V è quella dentro al rettangolo.
Se il negativo di uscita si allontana oltre -40V dal comune vuol dire che il rapporto P1/(R5+T1) è maggiore del rapporto R101/R100, di conseguenza l'ingresso invertente di IC3A si porta a tensione maggiore di quello non invertente di IC3A, quindi l'uscita di IC3A scende e porta il diodo in conduzione obbligando l'ingresso non invertente di IC2B ad assumere la stessa tensione dell'ingresso non invertente di IC3A e perciò le cose vanno come se all'ingresso non invertente di IC2B, al posto del partitore originale, fosse collegato il nuovo partitore R100-R101 che impone all'alimentatore una tensione fissa pari a circa 40V (39.7V).
Sei d'accordo?
-

BrunoValente
39,6k 7 11 13 - G.Master EY

- Messaggi: 7796
- Iscritto il: 8 mag 2007, 14:48
0
voti
gianniniivo ha scritto:Va bene aspetto. Ma com'è che certi hanno un pin collegato alla base del transistor e altri no? Quali sarebbero più versatili in generale oltre che per il progetto in lavorazione?
Non sapevo che i CNY17 venissero prodotti nelle due tipologie, con e senza accesso alla base, sapevo invece che alle due tipologie appartengono modelli diversi di fotoaccoppiatori.
L'accesso alla base nella maggior parte delle applicazioni non serve, per cui vengono prodotti anche senza.
L'accesso alla base dà la possibilità di migliorare le caratteristiche dinamiche del fototransistor: si collega all'emettirore con un resistore di opportuno valore.
Nei datasheet questa cosa è spiegata e generalmente viene mostrata la dipendenza dei tempi di risposta dal valore di quel resistore con un grafico.
Inoltre l'accesso alla base dà anche la possibilità di utilizzare il fototransistor come fosse un normale transistor pilotabile anche elettricamente dalla base, oltre che con la luce del led interno al dispositivo.
-

BrunoValente
39,6k 7 11 13 - G.Master EY

- Messaggi: 7796
- Iscritto il: 8 mag 2007, 14:48
0
voti
Si, va bene ma non si capisce se quelli con la base collegata al pin dell'integrato siano migliori. Sembrerebbe di si, nel senso che forse hanno una funzione in più. Ma non mi è chiaro cosa significhino i suffissi /1 /2 /3. Comunque se sei impegnato rispondi pure con calma. Volevo anticipare i tempi perché qualche integrato di quel tipo è sempre meglio averlo.
-

gianniniivo
9.070 7 11 13 - No Rank
- Messaggi: 2875
- Iscritto il: 5 feb 2019, 23:50
0
voti
Ho guardato vari datasheet e a me risulta che nei CNY17 la base sia sempre accessibile, dove hai trovato informazioni diverse?
Comunque quelli con la base accessibile non sono né migliori né peggiori, hanno semplicemente la base accessibile e basta.
Il suffisso sta ad indicare il valore del CTR (Current Transfer Ratio), in pratica in fase di produzione vengono selezionati ed etichettati diversamente in funzione del guadagno, vedi qui in prima pagina.
Se vuoi acquistarli cercali con suffisso 4 che hanno il maggior guadagno.
Comunque quelli con la base accessibile non sono né migliori né peggiori, hanno semplicemente la base accessibile e basta.
Il suffisso sta ad indicare il valore del CTR (Current Transfer Ratio), in pratica in fase di produzione vengono selezionati ed etichettati diversamente in funzione del guadagno, vedi qui in prima pagina.
Se vuoi acquistarli cercali con suffisso 4 che hanno il maggior guadagno.
-

BrunoValente
39,6k 7 11 13 - G.Master EY

- Messaggi: 7796
- Iscritto il: 8 mag 2007, 14:48
0
voti
Nello schema al [572] ho aggiunto delle informazioni utili che facilitano la lettura e i diodi 108 e 109.
Non è una modifica sostanziale: i diodi aggiunti evitano che la tensione all'ingresso non invertente di IC3A possa allontanarsi troppo dal riferimento 0V.
Non è una modifica sostanziale: i diodi aggiunti evitano che la tensione all'ingresso non invertente di IC3A possa allontanarsi troppo dal riferimento 0V.
-

BrunoValente
39,6k 7 11 13 - G.Master EY

- Messaggi: 7796
- Iscritto il: 8 mag 2007, 14:48
0
voti
BrunoValente ha scritto:Ho guardato vari datasheet e a me risulta che nei CNY17 la base sia sempre accessibile, dove hai trovato informazioni diverse?...
Ho visto i CNY17F che a differenza del CNY17 semplice ha il terminale base non collegato. Sembrerebbe un sostanziale miglioramento dell'immunità alle interferenze ma evidentemente il suffisso F indica anche una differenza costruttiva e non soltanto prestazionale...
-

gianniniivo
9.070 7 11 13 - No Rank
- Messaggi: 2875
- Iscritto il: 5 feb 2019, 23:50
0
voti
CONTINUA DAL [583]
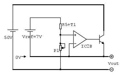
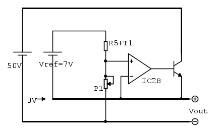
IsidoroKZ in poche parole il circuito originale che è questo
quando il diodo va in conduzione diventa questo
L'unico piccolo dubbio che ho è che possa oscillare perché nell'anello si è inserito l'inseguitore che a frequenze alte sfasa un pochino ma sarei portato a pensare che il piccolo sfasamento sia trascurabile rispetto a tutto il resto dell'anello, che ne pensi?
quando il diodo va in conduzione diventa questo
L'unico piccolo dubbio che ho è che possa oscillare perché nell'anello si è inserito l'inseguitore che a frequenze alte sfasa un pochino ma sarei portato a pensare che il piccolo sfasamento sia trascurabile rispetto a tutto il resto dell'anello, che ne pensi?
-

BrunoValente
39,6k 7 11 13 - G.Master EY

- Messaggi: 7796
- Iscritto il: 8 mag 2007, 14:48
0
voti
gianniniivo ha scritto:BrunoValente ha scritto:Ho guardato vari datasheet e a me risulta che nei CNY17 la base sia sempre accessibile, dove hai trovato informazioni diverse?...
Ho visto i CNY17F che a differenza del CNY17 semplice ha il terminale base non collegato. Sembrerebbe un sostanziale miglioramento dell'immunità alle interferenze ma evidentemente il suffisso F indica anche una differenza costruttiva e non soltanto prestazionale...
Sì ho visto Vishay datasheet e Siemens datasheet, effettivamente la base che resta appesa è un'antenna che capta disturbi, quindi eliminando quel piccolo conduttore che connette il chip con il piedino si migliorano le cose ma solo relativamente a questo aspetto, per il resto mi pare sia identico a quelli senza suffisso F.
La cosa buffa è che nel datasheet della Siemens si sono dimenticati di aggiornare lo schema interno dove la base appare ancora collegata al piedino e lo schema sbagliato è proprio affianco all'elenco in grassetto delle caratteristiche dove in bella evidenza declama che la base non è collegata
-

BrunoValente
39,6k 7 11 13 - G.Master EY

- Messaggi: 7796
- Iscritto il: 8 mag 2007, 14:48
Chi c’è in linea
Visitano il forum: Nessuno e 56 ospiti

Elettrotecnica e non solo (admin)
Un gatto tra gli elettroni (IsidoroKZ)
Esperienza e simulazioni (g.schgor)
Moleskine di un idraulico (RenzoDF)
Il Blog di ElectroYou (webmaster)
Idee microcontrollate (TardoFreak)
PICcoli grandi PICMicro (Paolino)
Il blog elettrico di carloc (carloc)
DirtEYblooog (dirtydeeds)
Di tutto... un po' (jordan20)
AK47 (lillo)
Esperienze elettroniche (marco438)
Telecomunicazioni musicali (clavicordo)
Automazione ed Elettronica (gustavo)
Direttive per la sicurezza (ErnestoCappelletti)
EYnfo dall'Alaska (mir)
Apriamo il quadro! (attilio)
H7-25 (asdf)
Passione Elettrica (massimob)
Elettroni a spasso (guidob)
Bloguerra (guerra)


