Ecco qua i nuovi risultati.
Le modifiche rispetto alla versione precedente sono quelle che avevamo accordato, cioè condensatore da 100µF in posizione C2 e sostituzione dei diodi. I nuovi diodi sono BAT42.
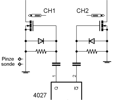
Le misure sono eseguite secondo gli schemi del messaggio [51] . Nel secondo oscillogramma ho colorato le tracce per renderle più comprensibili:
Qui invece ci sono lo schema di misura della tensione agli ingressi dell' operazionale e il relativo oscillogramma (eseguito secondo l' ultima configurazione del circuito):
Direi che la situazione a livello di C2 è migliorata, ricordo che C4 è stato mantenuto a 10µF... come vi sembra ?
Regolatore LDO e stabilizzazione a 5V
Moderatori:
carloc,
g.schgor,
BrunoValente,
IsidoroKZ
1
voti
OK.
Il primo oscillogramma conferma le nostre ipotesi: con C2 molto grande (100 uF) la corrente erogata dall'operazionale assume un andamento quasi "a gradini", è impressionante vedere come la corrente in fase di carica (tratto a corrente "negativa") parte da 135 mA e termina comunque oltre i 100 mA. L'operazionale eroga una corrente praticamente costante!
In fase di scarica (tratto a corrente "positiva"), invece, la discesa è più accentuata, proprio perché carichiamo C4, dieci volte più piccolo di C2, e lo scambio di carica avviene tutto nei primi istanti della fase di "scambio".
L'ondulazione di tensione ai capi di C2 adesso è più accettabile; se l'occhio non mi inganna andiamo da 2 a 2.5 V. Infatti, stimando l'ondulazione di tensione supponendo una corrente costante di 120 mA:

Considerate le perdite sulla resistenza d'uscita dell'operazionale (et cetera) non siamo molto distanti dall'effettivo comportamento del circuito.
Io deduco questo:
Il condensatore da 100 uF è largamente sovradimensionato, e costringe l'operazionale a lavorare praticamente sempre al massimo delle potenzialità, obbligandolo di fatto ad erogare la corrente massima. Va benissimo.
Chiaramente la corrente media che fluisce nel condensatore deve essere nulla: la stessa carica immagazzinata in fase di carica deve essere trasferita a C4 in fase di scarica. Questo bilancio avviene in modo del tutto automatico: la tensione media su C2 si assesta al valore che assicura questo bilancio di carica.
In questo caso, con l'uscita caricata sulla resistenza da 100 ohm, la tensione media su C2 sta attorno ai 2 V. E' decisamente bassa, ma bisogna tenere in considerazione l'impedenza d'uscita dell'operazionale, la caduta sul diodo, e l'offset in tensione al livello "basso" dell'operazionale. Tutto sommato non va male.
SPICE conferma le ipotesi: anche pilotando il condensatore con un generatore ideale e una resistenza serie di 10 ohm (a simulare la resistenza d'uscita dell'operazionale e il limite in corrente), la tensione media si assesta poco sotto i 2.4 V
Veniamo alla seconda immagine:
Vediamo che la tensione di uscita assume un andamento praticamente quadro. Durante la fase di carica di C4, la tensione è a livello "basso", dettato unicamente dalle cadute sui diodi, mentre poi si porta a livello "alto", attorno ai 5 V.
Qualcosa non mi torna... La tensione sul carico dovrebbe portarsi sui 5 V e poi scendere, non arrivarci come un esponenziale decrescente. Con 10 uF e 100 ohm abbiamo una costante di tempo di 1 ms, vicina al periodo dell'oscillazione, ma comunque la tensione non dovrebbe muoversi in quel modo. Mi viene da pensare ad una uscita un po' "lenta" da parte dell'operazionale che pilota C4.
Senti, David, potresti visualizzare l'andamento della tensione al'uscita del secondo operazionale (e magari anche la corrente su C4, proprio come hai fatto per C2)? Potremo così chiarire ogni dubbio. Grazie
Veniamo a qualche conclusione:
La situazione "lato C2" è indubbiamente migliorata, a mio parere l'accoppiata "operazionale + 100 uF" è azzeccata, riusciamo a tirare per il collo tutta la corrente erogabile dall'operazionale (che forse scalderà anche un po'!)
.
Il carico invece lascia ancora un po' a desiderare. Sicuramente C4 deve essere un po' più grossetto, io proporrei almeno 22 uF, in modo da usare un valore commerciale, e adeguato rispetto al valore minimo stimato precedentemente (14 uF).
Dobbiamo infine fare i conti con quel "buco di tensione" all'uscita, totalmente inaccettabile dal carico che andremo a pilotare. Io direi che un filtro LC potrebbe risolvere facilmente il problema, anche se tendenzialmente vorrei evitare di usare un'induttanza
.
L'unica alternativa è eliminare l'induttanza, e pilotare il carico "RC parallelo" con un ulteriore diodo schottky a bassa caduta, ma comunque perdiamo 0,2 - 0,3 V (che qui sono un'enormità
).
David, io proporrei questo:
1) Sostituiamo C4 con un condensatore da 22 uF;
2) Filtriamo la tensione sul carico con un condensatore "generoso" (la sua capacità influenzerà unicamente l'ondulazione di tensione ai capi del carico, e anzi aiuterà la scarica di C4). Proporrei un altro condensatore da 100 uF.
3) Scegliamo se interporre un diodo o se creare un filtro LC. Considerata la frequenza e la generosa capacità di carico, possiamo dimensionare un filtro con frequenza di taglio di 10 kHz, ottenendo:
. Un'induttanza da 100 mH è abbastanza piccola, quindi potremmo anche permetterci di impiegarla. Vedi tu se puoi avvolgere o trovare un'induttanza simile, o se vai meglio col diodo. Le prestazioni dovrebbero differire di poco (sarebbe interessante capire "quanto"
).
Col senno di poi ci sono alcune interessanti considerazioni da fare:
Stiamo lavorando a frequenza molto bassa per "capire cosa succede". L'operazionale risponde decisamente bene, soprattutto in termini di "slew rate in corrente". Mi torna alla mente questa definizione perché lavorando con un TL082, in laboratorio all'uni, abbiamo avuto questo tipo di problema. In sostanza, dovevamo disporre di un gradino di corrente di qualche mA, ma ci siamo accorti che l'operazionale non riusciva ad erogarlo: presentava uno slew rate nella forma d'onda di corrente, come se l'impedenza d'uscita fosse induttiva
. Ulteriori indagini ci hanno dimostrato che l'impedenza d'uscita è effettivamente induttiva a partire da una certa frequenza (che ora non ricordo), non per colpa di induttanze parassite, ma a causa della compensazione interna
Io proporrei di aumentare la frequenza di lavoro del circuito dopo aver verificato le ipotesi descritte sopra in merito al filtraggio del carico. Potremo così lavorare con condensatori più piccoli (aumentando di 10 volte la frequenza possiamo usare condensatori 10 volte più piccoli), e migliorare la compattezza del circuito (nonché l'affidabilità, se usiamo condensatori non elettrolitici).
L'ultimo oscillogramma conferma che l'operazionale non gradisce molto il pilotaggio che stiamo cercando di propinargli
. Per valutare al meglio l'andamento della tensione differenziale agli ingressi, bisognerebbe graficare la differenza "Ch2-Ch1". L'ampiezza dei gradini e dell'onda triangolare implicano uno sbilanciamento differenziale di almeno un volt in ogni istante in cui l'uscita "commuta". L'operazionale si trova pilotato in zona fortemente non lineare, e reagisce erogando la massima corrente. Direi che le ipotesi precedenti trovano conferma
.
Credo di aver capito come fa l'ADM860 ad essere così performante (triplicatore di tensione "vero", 100mA puliti all'uscita...). La rettificazione sarà sicuramente sincrona, con MOSFET a bassa Ron al posto dei diodi (e già qui è un volt che noi perdiamo), e il pilotaggio dei condensatori avviene con driver sicuramente più "potenti" rispetto ai nostri operazionali. Sospetto che gli stadi d'uscita dell'ADM860 siano fatti come i driver per MOSFET di cui parlavamo prima...
Il primo oscillogramma conferma le nostre ipotesi: con C2 molto grande (100 uF) la corrente erogata dall'operazionale assume un andamento quasi "a gradini", è impressionante vedere come la corrente in fase di carica (tratto a corrente "negativa") parte da 135 mA e termina comunque oltre i 100 mA. L'operazionale eroga una corrente praticamente costante!
In fase di scarica (tratto a corrente "positiva"), invece, la discesa è più accentuata, proprio perché carichiamo C4, dieci volte più piccolo di C2, e lo scambio di carica avviene tutto nei primi istanti della fase di "scambio".
L'ondulazione di tensione ai capi di C2 adesso è più accettabile; se l'occhio non mi inganna andiamo da 2 a 2.5 V. Infatti, stimando l'ondulazione di tensione supponendo una corrente costante di 120 mA:

Considerate le perdite sulla resistenza d'uscita dell'operazionale (et cetera) non siamo molto distanti dall'effettivo comportamento del circuito.
Io deduco questo:
Il condensatore da 100 uF è largamente sovradimensionato, e costringe l'operazionale a lavorare praticamente sempre al massimo delle potenzialità, obbligandolo di fatto ad erogare la corrente massima. Va benissimo.
Chiaramente la corrente media che fluisce nel condensatore deve essere nulla: la stessa carica immagazzinata in fase di carica deve essere trasferita a C4 in fase di scarica. Questo bilancio avviene in modo del tutto automatico: la tensione media su C2 si assesta al valore che assicura questo bilancio di carica.
In questo caso, con l'uscita caricata sulla resistenza da 100 ohm, la tensione media su C2 sta attorno ai 2 V. E' decisamente bassa, ma bisogna tenere in considerazione l'impedenza d'uscita dell'operazionale, la caduta sul diodo, e l'offset in tensione al livello "basso" dell'operazionale. Tutto sommato non va male.
SPICE conferma le ipotesi: anche pilotando il condensatore con un generatore ideale e una resistenza serie di 10 ohm (a simulare la resistenza d'uscita dell'operazionale e il limite in corrente), la tensione media si assesta poco sotto i 2.4 V
Veniamo alla seconda immagine:
Vediamo che la tensione di uscita assume un andamento praticamente quadro. Durante la fase di carica di C4, la tensione è a livello "basso", dettato unicamente dalle cadute sui diodi, mentre poi si porta a livello "alto", attorno ai 5 V.
Qualcosa non mi torna... La tensione sul carico dovrebbe portarsi sui 5 V e poi scendere, non arrivarci come un esponenziale decrescente. Con 10 uF e 100 ohm abbiamo una costante di tempo di 1 ms, vicina al periodo dell'oscillazione, ma comunque la tensione non dovrebbe muoversi in quel modo. Mi viene da pensare ad una uscita un po' "lenta" da parte dell'operazionale che pilota C4.
Senti, David, potresti visualizzare l'andamento della tensione al'uscita del secondo operazionale (e magari anche la corrente su C4, proprio come hai fatto per C2)? Potremo così chiarire ogni dubbio. Grazie
Veniamo a qualche conclusione:
La situazione "lato C2" è indubbiamente migliorata, a mio parere l'accoppiata "operazionale + 100 uF" è azzeccata, riusciamo a tirare per il collo tutta la corrente erogabile dall'operazionale (che forse scalderà anche un po'!)
Il carico invece lascia ancora un po' a desiderare. Sicuramente C4 deve essere un po' più grossetto, io proporrei almeno 22 uF, in modo da usare un valore commerciale, e adeguato rispetto al valore minimo stimato precedentemente (14 uF).
Dobbiamo infine fare i conti con quel "buco di tensione" all'uscita, totalmente inaccettabile dal carico che andremo a pilotare. Io direi che un filtro LC potrebbe risolvere facilmente il problema, anche se tendenzialmente vorrei evitare di usare un'induttanza
L'unica alternativa è eliminare l'induttanza, e pilotare il carico "RC parallelo" con un ulteriore diodo schottky a bassa caduta, ma comunque perdiamo 0,2 - 0,3 V (che qui sono un'enormità
David, io proporrei questo:
1) Sostituiamo C4 con un condensatore da 22 uF;
2) Filtriamo la tensione sul carico con un condensatore "generoso" (la sua capacità influenzerà unicamente l'ondulazione di tensione ai capi del carico, e anzi aiuterà la scarica di C4). Proporrei un altro condensatore da 100 uF.
3) Scegliamo se interporre un diodo o se creare un filtro LC. Considerata la frequenza e la generosa capacità di carico, possiamo dimensionare un filtro con frequenza di taglio di 10 kHz, ottenendo:
. Un'induttanza da 100 mH è abbastanza piccola, quindi potremmo anche permetterci di impiegarla. Vedi tu se puoi avvolgere o trovare un'induttanza simile, o se vai meglio col diodo. Le prestazioni dovrebbero differire di poco (sarebbe interessante capire "quanto" Col senno di poi ci sono alcune interessanti considerazioni da fare:
Stiamo lavorando a frequenza molto bassa per "capire cosa succede". L'operazionale risponde decisamente bene, soprattutto in termini di "slew rate in corrente". Mi torna alla mente questa definizione perché lavorando con un TL082, in laboratorio all'uni, abbiamo avuto questo tipo di problema. In sostanza, dovevamo disporre di un gradino di corrente di qualche mA, ma ci siamo accorti che l'operazionale non riusciva ad erogarlo: presentava uno slew rate nella forma d'onda di corrente, come se l'impedenza d'uscita fosse induttiva
Io proporrei di aumentare la frequenza di lavoro del circuito dopo aver verificato le ipotesi descritte sopra in merito al filtraggio del carico. Potremo così lavorare con condensatori più piccoli (aumentando di 10 volte la frequenza possiamo usare condensatori 10 volte più piccoli), e migliorare la compattezza del circuito (nonché l'affidabilità, se usiamo condensatori non elettrolitici).
L'ultimo oscillogramma conferma che l'operazionale non gradisce molto il pilotaggio che stiamo cercando di propinargli
Credo di aver capito come fa l'ADM860 ad essere così performante (triplicatore di tensione "vero", 100mA puliti all'uscita...). La rettificazione sarà sicuramente sincrona, con MOSFET a bassa Ron al posto dei diodi (e già qui è un volt che noi perdiamo), e il pilotaggio dei condensatori avviene con driver sicuramente più "potenti" rispetto ai nostri operazionali. Sospetto che gli stadi d'uscita dell'ADM860 siano fatti come i driver per MOSFET di cui parlavamo prima...
Alberto.
2
voti
Brabus ha scritto:Veniamo alla seconda immagine:
Vediamo che la tensione di uscita assume un andamento praticamente quadro. Durante la fase di carica di C4, la tensione è a livello "basso", dettato unicamente dalle cadute sui diodi, mentre poi si porta a livello "alto", attorno ai 5 V.
Qualcosa non mi torna... La tensione sul carico dovrebbe portarsi sui 5 V e poi scendere, non arrivarci come un esponenziale decrescente. Con 10 uF e 100 ohm abbiamo una costante di tempo di 1 ms, vicina al periodo dell'oscillazione, ma comunque la tensione non dovrebbe muoversi in quel modo. Mi viene da pensare ad una uscita un po' "lenta" da parte dell'operazionale che pilota C4.
Senti, David, potresti visualizzare l'andamento della tensione al'uscita del secondo operazionale (e magari anche la corrente su C4, proprio come hai fatto per C2)? Potremo così chiarire ogni dubbio. Grazie![]()
![]()
Certo ! Eccola qui, questa fotografia è stata scattata nelle stesse condizioni circuitali delle precedenti in modo da poter essere comparata:
Brabus ha scritto:L'ultimo oscillogramma conferma che l'operazionale non gradisce molto il pilotaggio che stiamo cercando di propinargli. Per valutare al meglio l'andamento della tensione differenziale agli ingressi, bisognerebbe graficare la differenza "Ch2-Ch1"
Questa misura la posso fare direttamente io, appena ho un' attimo la aggiungo.
Brabus scusa la risposta carente ma questa sera ho poco tempo, domani faccio le prove che abbiamo in sospeso poi invio i risultati ed anche i miei commenti ...
1
voti
Perfetto David!
Direi proprio che la fretta non è mai stata con noi
Anzi, il clima del forum e il fatto che si tiene memoria dei messaggi permette una libertà senza confronto. Un progetto può proseguire per mesi senza mai perdere il filo del discorso, e senza lavorare con la fretta sul collo
Vai tranquillo David, buona serata!
p.s.: fatalità anche io stasera sono fuori casa... è pur sempre venerdì
Grazie per aver postato la misura della tensione su C4, in effetti l'ondulazione di tensione si dimostra molto contenuta (1 V abbondante contro i 6 V medi
), e la corrente ci conferma il fatto che l'operazionale è ben "tirato".
Da notare che durante la fase di scarica di C4, la corrente sul carico coincide con quella erogata dall'operazionale. Lavorando con un carico di 100 ohm e una tensione d'uscita media sui 6 V, notiamo come la corrente dell'operazionale stia sui 70 mA circa.
Questo conferma il fatto che l'operazionale deve poter erogare una corrente almeno pari a quella del carico, e non "almeno doppia", come invece ipotizzavamo prima. Il motivo sta nel fatto che l'operazionale eroga corrente in tutte le fasi, prima in un verso e poi nell'altro, mentre il carico assorbe corrente dall'operazionale solo durante la fase di scarica di C4. Ottimo
Direi proprio che la fretta non è mai stata con noi
Vai tranquillo David, buona serata!
p.s.: fatalità anche io stasera sono fuori casa... è pur sempre venerdì
Grazie per aver postato la misura della tensione su C4, in effetti l'ondulazione di tensione si dimostra molto contenuta (1 V abbondante contro i 6 V medi
Da notare che durante la fase di scarica di C4, la corrente sul carico coincide con quella erogata dall'operazionale. Lavorando con un carico di 100 ohm e una tensione d'uscita media sui 6 V, notiamo come la corrente dell'operazionale stia sui 70 mA circa.
Questo conferma il fatto che l'operazionale deve poter erogare una corrente almeno pari a quella del carico, e non "almeno doppia", come invece ipotizzavamo prima. Il motivo sta nel fatto che l'operazionale eroga corrente in tutte le fasi, prima in un verso e poi nell'altro, mentre il carico assorbe corrente dall'operazionale solo durante la fase di scarica di C4. Ottimo
Alberto.
2
voti
Ciao a tutti,
Brabus, credo che tu ti sia confuso, guardando l' oscillogramma del messaggio [67] si nota che la tensione media è di soli 4V anziché di 6V. Cosa ne dici, confermi o non ho capito bene ?
Detto ciò aggiungo subito l' oscillogramma relativo a CH1-CH2, ho rivisto lo schema di misura (rispetto al messaggio [65]) invertendo le sonde poiché l' oscilloscopio consente soltanto l' impostazione CH1-CH2 e non viceversa :
Ok brabus, ho sostituito C4 con un condensatore da 22uF e ho filtrato (per il momento) la tensione d' uscita dalla pompa di carica con diodo Schottky ed un condensatore da 100µF (lo schema qui sotto comprende tutti gli aggiornamenti). Il risultato lascia molto a desiderare, ti faccio vedere cosa arriva all' ingresso e cosa riusciamo a prelevare all' uscita :
In pratica in ingresso abbiamo una tensione di 3,4V mentre in uscita di soli 4V con una corrente di 40mA.
Aggiungo anche la situazione di tensione ai capi di C2 e di C4 dopo gli ultimi aggiornamenti, la misura ai capi di C2 segue lo schema del messaggio [51] mentre per C4 lo schema di misura è al messaggio [67]:
In C2 in seguito all' aggiunta del condensatore da 100µF in parallelo al carico non si notano particolari variazioni se non una leggera caduta di tensione. In C4 invece le differenze sono evidenti, la corrente di carica rimane sempre piuttosto elevata e quindi credo che aumentare ulteriormente la capacità non porterebbe particolari benefici. Quello che però mi fa veramente strano è che la tensione ai capi di C4 ha un calo impressionante quasi 2V ed inoltre l' ondulazione residua peggiora. Questo vuol dire che la capacità in parallelo al carico influenza negativamente la pompa di carica, probabilmente filtrando con l' induttanza al posto del diodo riusciremo ad ottenere risultati migliori, cosa ne dici ?
Certo brabus
, appena riusciamo a giungere ad un buon risultato cominciamo ad aumentare la frequenza per ridurre la capacità degli elettrolitici.
Brabus ha scritto:Grazie per aver postato la misura della tensione su C4, in effetti l'ondulazione di tensione si dimostra molto contenuta (1 V abbondante contro i 6 V medi), e la corrente ci conferma il fatto che l'operazionale è ben "tirato".
Da notare che durante la fase di scarica di C4, la corrente sul carico coincide con quella erogata dall'operazionale. Lavorando con un carico di 100 ohm e una tensione d'uscita media sui 6 V, notiamo come la corrente dell'operazionale stia sui 70 mA circa.
Brabus, credo che tu ti sia confuso, guardando l' oscillogramma del messaggio [67] si nota che la tensione media è di soli 4V anziché di 6V. Cosa ne dici, confermi o non ho capito bene ?
Detto ciò aggiungo subito l' oscillogramma relativo a CH1-CH2, ho rivisto lo schema di misura (rispetto al messaggio [65]) invertendo le sonde poiché l' oscilloscopio consente soltanto l' impostazione CH1-CH2 e non viceversa :
Brabus ha scritto:Veniamo a qualche conclusione:
La situazione "lato C2" è indubbiamente migliorata, a mio parere l'accoppiata "operazionale + 100 uF" è azzeccata, riusciamo a tirare per il collo tutta la corrente erogabile dall'operazionale (che forse scalderà anche un po'!) .
Il carico invece lascia ancora un po' a desiderare. Sicuramente C4 deve essere un po' più grossetto, io proporrei almeno 22 uF, in modo da usare un valore commerciale, e adeguato rispetto al valore minimo stimato precedentemente (14 uF).
Dobbiamo infine fare i conti con quel "buco di tensione" all'uscita, totalmente inaccettabile dal carico che andremo a pilotare. Io direi che un filtro LC potrebbe risolvere facilmente il problema, anche se tendenzialmente vorrei evitare di usare un'induttanza.
L'unica alternativa è eliminare l'induttanza, e pilotare il carico "RC parallelo" con un ulteriore diodo schottky a bassa caduta, ma comunque perdiamo 0,2 - 0,3 V (che qui sono un'enormità).
David, io proporrei questo:
1) Sostituiamo C4 con un condensatore da 22 uF;
2) Filtriamo la tensione sul carico con un condensatore "generoso" (la sua capacità influenzerà unicamente l'ondulazione di tensione ai capi del carico, e anzi aiuterà la scarica di C4). Proporrei un altro condensatore da 100 uF.
3) Scegliamo se interporre un diodo o se creare un filtro LC. Considerata la frequenza e la generosa capacità di carico, possiamo dimensionare un filtro con frequenza di taglio di 10 kHz, ottenendo:. Un'induttanza da 100 mH è abbastanza piccola, quindi potremmo anche permetterci di impiegarla. Vedi tu se puoi avvolgere o trovare un'induttanza simile, o se vai meglio col diodo. Le prestazioni dovrebbero differire di poco (sarebbe interessante capire "quanto" ).
Ok brabus, ho sostituito C4 con un condensatore da 22uF e ho filtrato (per il momento) la tensione d' uscita dalla pompa di carica con diodo Schottky ed un condensatore da 100µF (lo schema qui sotto comprende tutti gli aggiornamenti). Il risultato lascia molto a desiderare, ti faccio vedere cosa arriva all' ingresso e cosa riusciamo a prelevare all' uscita :
In pratica in ingresso abbiamo una tensione di 3,4V mentre in uscita di soli 4V con una corrente di 40mA.
Aggiungo anche la situazione di tensione ai capi di C2 e di C4 dopo gli ultimi aggiornamenti, la misura ai capi di C2 segue lo schema del messaggio [51] mentre per C4 lo schema di misura è al messaggio [67]:
In C2 in seguito all' aggiunta del condensatore da 100µF in parallelo al carico non si notano particolari variazioni se non una leggera caduta di tensione. In C4 invece le differenze sono evidenti, la corrente di carica rimane sempre piuttosto elevata e quindi credo che aumentare ulteriormente la capacità non porterebbe particolari benefici. Quello che però mi fa veramente strano è che la tensione ai capi di C4 ha un calo impressionante quasi 2V ed inoltre l' ondulazione residua peggiora. Questo vuol dire che la capacità in parallelo al carico influenza negativamente la pompa di carica, probabilmente filtrando con l' induttanza al posto del diodo riusciremo ad ottenere risultati migliori, cosa ne dici ?
Brabus ha scritto:Io proporrei di aumentare la frequenza di lavoro del circuito dopo aver verificato le ipotesi descritte sopra in merito al filtraggio del carico. Potremo così lavorare con condensatori più piccoli (aumentando di 10 volte la frequenza possiamo usare condensatori 10 volte più piccoli), e migliorare la compattezza del circuito (nonché l'affidabilità, se usiamo condensatori non elettrolitici).
Certo brabus
2
voti
Ho appena finito di costruire e testare lo schema che ha suggerito Bruno e funziona bene, allego qualche foto dove si vedono le dimensioni del nucleo:
Questi sono i relativi oscillogrammi. Considerate che durante tutte le misure l' alimentatore è caricato con una resistenza da 47ohm e la frequenza d' oscillazione è di 120KHz esatti:
In quest' ultima foto si vedono Valim che è di 3,4V e Vout che caricata con una resistenza da 47ohm si attesta intorno ai 5,2V (la corrente erogata è perciò di circa 110mA). Se scollego il carico la tensione d' uscita sale fino a 6,6V.
A questo punto ho due possibilità o costruisco i trasformatori come nello schema originale, ovvero con presa intermedia oppure trovo il modo di far calare meno la tensione sotto sforzo. Ho visto che alcuni stabilizzatori lineari a 5V lavorano con una caduta massima tra in e out di circa 1 V e quindi una tensione d' uscita dall' alimentatore di 6 - 6,5V potrebbe essere sufficiente. Secondo voi cosa mi conviene fare, credete sia possibile risolvere lavorando soltanto sul nucleo ?
Bruno volevo farti una domanda, quando parli di avvolgimento bifilare intendi che devo avvolgere le spire dei due avvolgimenti insieme per poi ricavarmi la presa centrale. Cioè devono fare entrambi lo stesso percorso ?
Se così fosse ho sbagliato ad avvolgerli poiché uno va in una direzione mente l' altro nell' altra, rimedierò subito !
Se servono altri dettagli fatemelo sapere ...
P.S. questa volta x brabus
Ti ho risposto nel messaggio precedente
Questi sono i relativi oscillogrammi. Considerate che durante tutte le misure l' alimentatore è caricato con una resistenza da 47ohm e la frequenza d' oscillazione è di 120KHz esatti:
In quest' ultima foto si vedono Valim che è di 3,4V e Vout che caricata con una resistenza da 47ohm si attesta intorno ai 5,2V (la corrente erogata è perciò di circa 110mA). Se scollego il carico la tensione d' uscita sale fino a 6,6V.
A questo punto ho due possibilità o costruisco i trasformatori come nello schema originale, ovvero con presa intermedia oppure trovo il modo di far calare meno la tensione sotto sforzo. Ho visto che alcuni stabilizzatori lineari a 5V lavorano con una caduta massima tra in e out di circa 1 V e quindi una tensione d' uscita dall' alimentatore di 6 - 6,5V potrebbe essere sufficiente. Secondo voi cosa mi conviene fare, credete sia possibile risolvere lavorando soltanto sul nucleo ?
Bruno valente ha scritto:L'avvolgimento deve essere bifilare per garantire il massimo accoppiamento e la massima simmetria e avvolto su un piccolo toroide
Bruno volevo farti una domanda, quando parli di avvolgimento bifilare intendi che devo avvolgere le spire dei due avvolgimenti insieme per poi ricavarmi la presa centrale. Cioè devono fare entrambi lo stesso percorso ?
Se così fosse ho sbagliato ad avvolgerli poiché uno va in una direzione mente l' altro nell' altra, rimedierò subito !
Se servono altri dettagli fatemelo sapere ...
P.S. questa volta x brabus
Ti ho risposto nel messaggio precedente
1
voti
utente-cancellato ha scritto: citazione cancellata
Condivido, intendevo proprio questo per bifilare.
David, penso che allungando gli avvolgimenti con qualche spira tra i collettori e i diodi non dovresti avere problemi ad alzare un po' la tensione in uscita di quanto basta per metterti al sicuro. Diversamente non credo si riesca facilmente ad evitare quella perdita che penso sia fisiologica in questo circuito (caduta sui diodi, sui mosfet ecc.).
Complimenti per il montaggio pulito e razionale come al solito!

-

BrunoValente
39,6k 7 11 13 - G.Master EY

- Messaggi: 7796
- Iscritto il: 8 mag 2007, 14:48
0
voti
Complimenti anche da parte mia. Mi chiedo come riesca a fare tutto cio in cosi' breve tempo (hai una squadra di montatori alle tue dipendenze vero ?
).
Avrei una domanda: come mai sono stati messi due condensatori e due diodi sui gate dei mosfet ?
Non ci dovrebbero essere picchi negativi, se non sbaglio. Perche' non andava bene il collegamento diretto ?
Avrei una domanda: come mai sono stati messi due condensatori e due diodi sui gate dei mosfet ?
Non ci dovrebbero essere picchi negativi, se non sbaglio. Perche' non andava bene il collegamento diretto ?
1
voti
ginfizz ha scritto:...Avrei una domanda: come mai sono stati messi due condensatori e due diodi sui gate dei mosfet ?
Non ci dovrebbero essere picchi negativi, se non sbaglio. Perche' non andava bene il collegamento diretto ?
A questa domanda ho già risposto nell'intervento [56]
-

BrunoValente
39,6k 7 11 13 - G.Master EY

- Messaggi: 7796
- Iscritto il: 8 mag 2007, 14:48
1
voti
David, se ti è possibile, ti consiglio di utilizzare diodi schottky per raddrizzare, hanno una caduta inferiore rispetto agli altri
-

BrunoValente
39,6k 7 11 13 - G.Master EY

- Messaggi: 7796
- Iscritto il: 8 mag 2007, 14:48
Chi c’è in linea
Visitano il forum: Majestic-12 [Bot] e 71 ospiti

Elettrotecnica e non solo (admin)
Un gatto tra gli elettroni (IsidoroKZ)
Esperienza e simulazioni (g.schgor)
Moleskine di un idraulico (RenzoDF)
Il Blog di ElectroYou (webmaster)
Idee microcontrollate (TardoFreak)
PICcoli grandi PICMicro (Paolino)
Il blog elettrico di carloc (carloc)
DirtEYblooog (dirtydeeds)
Di tutto... un po' (jordan20)
AK47 (lillo)
Esperienze elettroniche (marco438)
Telecomunicazioni musicali (clavicordo)
Automazione ed Elettronica (gustavo)
Direttive per la sicurezza (ErnestoCappelletti)
EYnfo dall'Alaska (mir)
Apriamo il quadro! (attilio)
H7-25 (asdf)
Passione Elettrica (massimob)
Elettroni a spasso (guidob)
Bloguerra (guerra)


