Ok ho capito.
Il 555 non mi sembra una cattiva idea, io però lo utilizzerei per generare un' onda quadra ad 1KHz. La precisione, se si utilizzano componenti decenti (in particolare il condensatore) dovrebbe essere discreta.
L' onda quadra generata verrebbe poi applicata ad una serie di 4017 che sono contatori decimali. Connettendone tre si ottiene un contatore da 0 a 999. L' onda quadra in ingresso fornisce un colpo di clock ogni ms e il contatore sarebbe in grado di contare gli impulsi e fare scattare il flash non appena il count down è a 0.
Le impostazioni al contatore verrebbero date attraverso tre dip switch a 10 posizioni (che possono anche essere sostituiti da tre selettori rotanti da montare a pannello). Uno sarebbe per le unità quindi (da 0 a 9 ms), il secondo per le decine (da 10 a 90 ms) e il terzo per le centinaia (da 100 a 900 ms). E' ovvio che combinando i tre switch si potranno impostare i ritardi che si vogliono ad esempio 247ms, insomma tutti i numeri da 0 a 999 con passo di 1ms. In questo modo dovresti ottenere una buona ripetibilità nella temporizzazione.
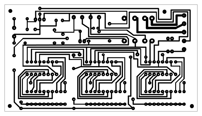
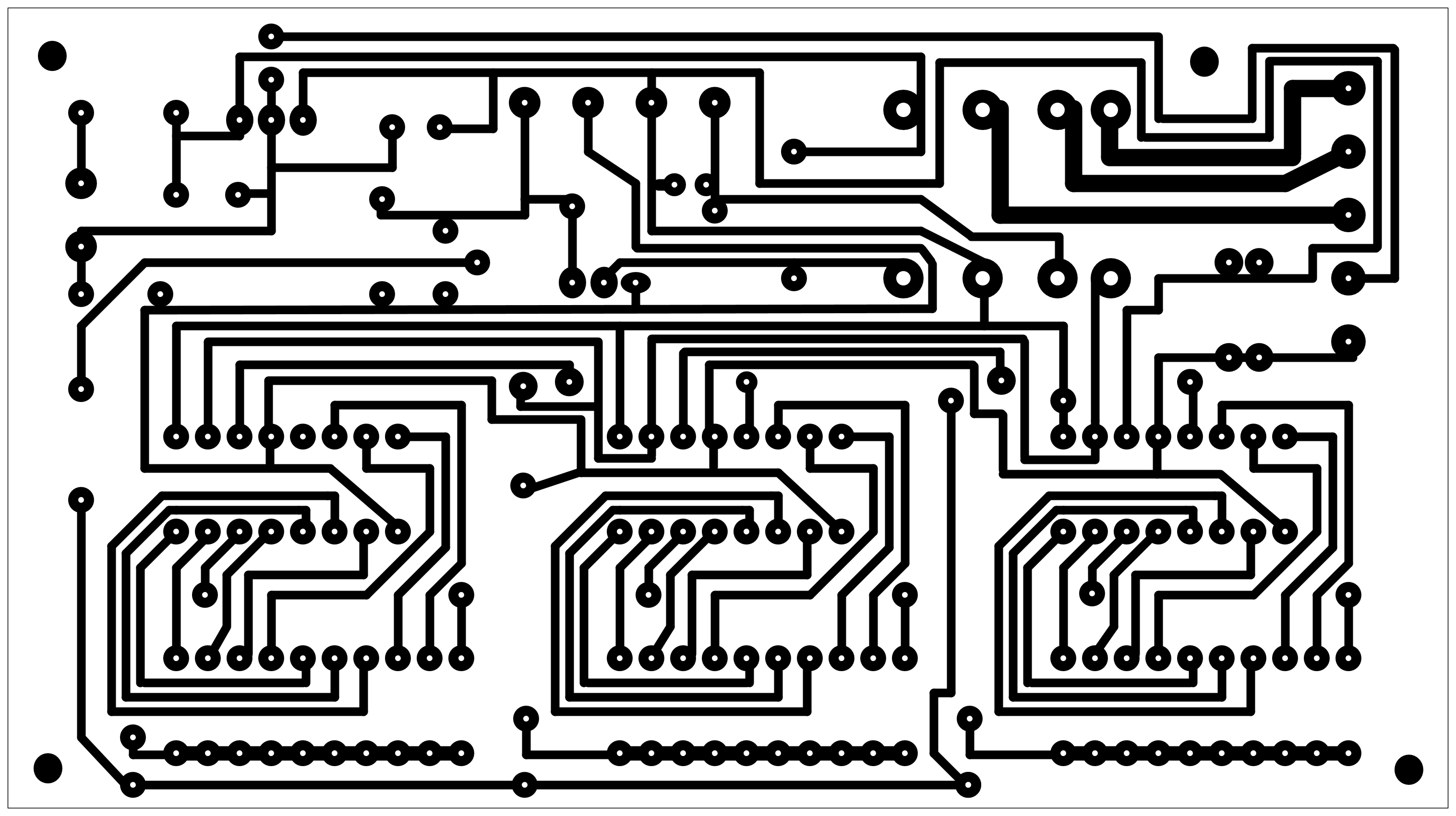
Il problema di questo circuito è la complessità pratica. Il circuito prevede quattro integrati e tre dip switch, quindi anche lo sbroglio non è uno scherzo. Se ti può interessare io ho uno schema disegnato in Fidocad, anzi te lo metto qui così ti fai subito un' idea (occhio che la scala inganna, in realtà è più piccolo):
E' roba vecchia e quando lo feci non montavo ancora i componenti a disegno ma se ti interessa ti mando qualche foto del montaggio così vedi come e dove vanno. Sarebbe comunque da rivedere togliendo roba e aggiungendone altra ma avresti la parte più complessa già sbrogliata.
Altre soluzioni al momento non me ne vengono...
Per quanto riguarda il tempo di commutazione del transistor che mi chiedevi l' altra volta non ho idea di quanto sia, ci vorrebbe un' oscilloscopio ma è comunque molto ridotta e non introduce ritardi significativi.
Barriera laser
Moderatori:
carloc,
g.schgor,
BrunoValente,
IsidoroKZ
0
voti
[62] Re: Barriera laser
davidde ha scritto:Le impostazioni al contatore verrebbero date attraverso tre dip switch a 10 posizioni (che possono anche essere sostituiti da tre selettori rotanti da montare a pannello).
Ottimo, mi pare molto meglio della mia idea.
Ho giust'appunto 3 contraves cannibalizzati da un RTX VHF ma non ricordo se sono decimali o binari.
Eventualmente quelli sarebbero piu' indicati dei dip switch.
In questo modo dovresti ottenere una buona ripetibilità nella temporizzazione.
Diciamo che avrei una buona ripetibilita' della base dei tempi, visto che e' tutto riferito ad essa ed e' generata dal "nulla"
Il problema di questo circuito è la complessità pratica.
Ai miei tempi sbrogliavo cose piu' complesse con Arianna (esiste ancora?).
Mi piacerebbe usare la tua soluzione.
Altre soluzioni al momento non me ne vengono...
E la mia semplice idea di commutare 4-5 condensatori delle reti di ritardo con un contatore decimale (resettato a 5) lasciando lo stesso potenziometro?
Come la vedi? Da scartare a priori?
0
voti
[63] Re: Barriera laser
No, non è da scartare a priori ma andrebbe provata in pratica. Il fatto è che ho paura che per i tempi più elevati possano nascere dei problemi di ripetibilità che ti costringerebbero a fare più scatti per azzeccare l' attimo esatto. Secondo me il sistema che proponi è più complesso da settare ma sull' efficacia non mi pronuncio perché non ho termini di confronto. C' è anche caso che vada più che bene e che si riesca a risparmiare il circuito con contatori semplificando molto il tutto.
Non hai fatto qualche prova con la rete RC ?
Un' alternativa potrebbe anche essere un timer commerciale impostabile già pronto all' uso, ci sono degli strumenti molto belli ma costicchiano.
Non hai fatto qualche prova con la rete RC ?
Un' alternativa potrebbe anche essere un timer commerciale impostabile già pronto all' uso, ci sono degli strumenti molto belli ma costicchiano.
0
voti
[64] Re: Barriera laser
Se mi date le specifiche esatte di cosa vi serve, diciamo il minimo sindacale, potrei valutarlo ed eventualmente implementarlo su un micro. Basta che non mi chiediate di visualizzare tempi e finestre interattive su un monitor VGA, con datalogger, USB e collegamento ad internet
Se serve un circuito che generi un ritardo di X microsecondi con X variabile da 1 a 1 milione, impostato con dei contraves non ci sono problemi.
Se serve un circuito che generi un ritardo di X microsecondi con X variabile da 1 a 1 milione, impostato con dei contraves non ci sono problemi.
"La follia sta nel fare sempre la stessa cosa aspettandosi risultati diversi".
"Parla soltanto quando sei sicuro che quello che dirai è più bello del silenzio".
Rispondere è cortesia, ma lasciare l'ultima parola ai cretini è arte.
"Parla soltanto quando sei sicuro che quello che dirai è più bello del silenzio".
Rispondere è cortesia, ma lasciare l'ultima parola ai cretini è arte.
-

TardoFreak
73,9k 8 12 13 - -EY Legend-

- Messaggi: 15754
- Iscritto il: 16 dic 2009, 11:10
- Località: Torino - 3° pianeta del Sistema Solare
0
voti
[65] Re: Barriera laser
davidde ha scritto:Un' alternativa potrebbe anche essere un timer commerciale impostabile già pronto all' uso, ci sono degli strumenti molto belli ma costicchiano.
Eh, ma altrimenti qual e' il piacere?
Anche se devo rubare di qua e di la' per realizzare la cosa, come avrai capito.
No, non ho ancora fatto prove col condensatore commutato.
Credi che andrebbe bene commutare il condensatore con un 4016?
Cosi', a spanne: mica hai la sfera di cristallo, lo so.
Hai sottomano lo schema elettrico del circuito di prima, quello con l'NE555 e i 3 contatori?
Con calmissima, tanto non prevedo di farlo immantinente.
Magari si potrebbe provare a farlo usando 6 pulsanti che alzano o abbassano la cifra (unita', decine e centinaia) alla quale dovra' fermarsi il conteggio che parte dall'NE555. Si risparmierebbero i contraves.
Prima devo risolvere il problema del carico sulle porte del 4001, cosi' come mi hai suggerito.
Sta diventando molto bello questo progetto, nato praticamente da niente.
Tremo al solo pensiero di dover mettere 2 BC547 nella scatoletta.
Se vedessi come ho messo l'LM358... praticamente abbracciato al trimmer e poi incollato con la colla a caldo sul bordo della scatola.
Ad ogni modo, questo e' il prototipo che grazie a te e tardofreak ho realizzato:



Non te lo faccio vedere aperto perche' ho ancora una dignita'
TardoFreak ha scritto:Se mi date le specifiche esatte di cosa vi serve, diciamo il minimo sindacale, potrei valutarlo ed eventualmente implementarlo su un micro.
Sei carinissimo a proporti, ma vorrei realizzare tutto in puro stile anni 80.
A parte che ci tengo pure a capire cosa sto facendo, oltre che pasticciare.
(tanto poi se non cavo un ragno dal buco sai che verro' a cercarti!
0
voti
[66] Re: Barriera laser
E no! O si ha fede nei microcontrollori e si da loro la giusta considerazione o ci si attacca all' "articolo introduttivo"
I micro sono una soluzione, non un "piano B".
I micro sono una soluzione, non un "piano B".

"La follia sta nel fare sempre la stessa cosa aspettandosi risultati diversi".
"Parla soltanto quando sei sicuro che quello che dirai è più bello del silenzio".
Rispondere è cortesia, ma lasciare l'ultima parola ai cretini è arte.
"Parla soltanto quando sei sicuro che quello che dirai è più bello del silenzio".
Rispondere è cortesia, ma lasciare l'ultima parola ai cretini è arte.
-

TardoFreak
73,9k 8 12 13 - -EY Legend-

- Messaggi: 15754
- Iscritto il: 16 dic 2009, 11:10
- Località: Torino - 3° pianeta del Sistema Solare
0
voti
[67] Re: Barriera laser
TardoFreak ha scritto:I micro sono una soluzione, non un "piano B".
Diciamo che mi piacciono i piani ben riusciti, quindi faro' funzionare tutta la logica del contatore.
Edit: so gia' che rimpiangero' quanto ho detto
0
voti
[68] Re: Barriera laser
Ho fatto una seduta spiritica nei meandri del mio hard disk e ho riesumato Arianna 1.31 PD, per DOS con interfaccia a caratteri.
Cercavo una versione piu' nuova sul web ma Google non ha ancora smesso di ridere.
Lacrimuccia, quando ho aperto l'ultimo stampato creato: la serigrafia riporta Giugno 1996 e si trattava di una decodifica tono 1750Hz e roger beep per il ponte radioamatoriale VHF attualmente in uso qui in citta'.
Cercavo una versione piu' nuova sul web ma Google non ha ancora smesso di ridere.
Lacrimuccia, quando ho aperto l'ultimo stampato creato: la serigrafia riporta Giugno 1996 e si trattava di una decodifica tono 1750Hz e roger beep per il ponte radioamatoriale VHF attualmente in uso qui in citta'.
0
voti
[69] Re: Barriera laser
davidde ha scritto:Le impostazioni al contatore verrebbero date attraverso tre dip switch a 10 posizioni (che possono anche essere sostituiti da tre selettori rotanti da montare a pannello)
Al 99.9% i miei 3 contraves sono con codifica BCD e comunque credo che tutti i commutatori siano BCD.
E se usassi un contatore BCD?
Si impostano le cifre in BCD coi contraves e si mettono in AND con dei diodi alle uscite del contatore.
Quando, durante il conteggio dei cicli di clock, tutte le cifre corrispondono ai contraves allora l'uscita dell'AND attiva il flash.
Posso usare il 4510?
Non ricordo piu' a cosa servono gli ingressi "input".
Servono per impostare la cifra di partenza?
Comunque forse i passi da 1ms sono troppo grossi.
Gia' a 250kmh l'oggetto percorre 7cm.
Se uso un proiettile vero a 1800kmh fa mezzo metro
Dobbiamo scendere almeno a 1/4 ma poi la lettura non sarebbe diretta.
Dobbiamo quindi scendere di un fattore 10, usando come clock 100ns, ossia 10kHz, e quindi 4 cifre.
Non c'erano anche gli integrati doppi con due contatori dentro?
Forse il 4518?
Il problema e' che ho solo 3 contraves
Ho visto il costo dei commutatori rotativi BCD su RS e costano circa 3 euro l'uno.
http://it.rs-online.com/web/search/searchBrowseAction.html?method=getProduct&R=6160631
Spesa abbordabile, tenuto conto che dovro' comprare gli operazionali veloci e qualche altra cosetta.
Quindi: NE555 a 10kHz, 2x 4518 e 4 commutatori rotativi?
L'accendiamo?
Qualcosa di migliore al posto dell'NE555?
Ma l'NE555 ci arriva a 10kHz o prendo l'ICM7555?
Ho svariati quarzi e risuonatori nel dimenticatoio.
Ma forse per 10 miserrimi kHz non ne vale la pena, visto che ho anche un buon frequenzimetro per eventualmente tararlo.
Edit: Sto pensando che avendo una base dei tempi molto precisa potrei persino misurare la velocita' del proiettile se lo fotografassi in modo da vedere lo spazio percorso, magari contro una scala millimemtrata.
0
voti
[70] Re: Barriera laser
Azz carsco sei proprio un temerario, per "scartare" a priori la proposta di TardoFreak ci vuole del coraggio .... io al tuo posto mi sa proprio che l' avrei fatto lavorare anche perché se la cava proprio bene
!
Anch' io ho il dubbio che lo step da 1ms sia troppo ampio. La mia idea iniziale era un po' diversa ma poi ho evitato di dirla perché pensavo che volessi rimanere su cose semplici ma se ti va di complicarla ho qualche suggerimento. Il clock lo facciamo fare ad un oscillatore quarzato da 1MHz al quale colleghiamo un divisore di frequenza programmabile settato per dividere per 1 per 10 per 100 o per 1000 volte tramite un semplice selettore rotante. In questo modo avremmo una base dei tempi impostabile a 1µs, 10µs, 100µs o 1000µs e a seguire un contatore da 0 a 999 impostabile tramite contraves e 4518 o qualcosa di simile. In questo modo riusciresti a gestire un ritardo da 1µs a 1s e probabilmente anche a misurare la velocità del proiettile.
Se l' idea ti può andare do un' occhiata a quali siano gli integrati più adatti per sviluppare il tutto nel modo più semplice possibile altrimenti dimmi come intendi fare che aggiustiamo il tiro.
L' NE555 a 10kHz ci arriva tranquillamente, se non ricordo male si può spingere fino a 500kHz. Il problema è l' accuratezza, infatti dove serve si usa un altro. Già che hai intenzione di fare un qualcosa di fatto bene il partirei da un quarzo altrimenti tutto quello che viene dopo mi sembra un po' sprecato...
Al posto di Arianna, che io non ho mai visto ti consiglio FidocadJ è fatto molto bene, è intuitivo e quindi semplice da usare, in più e completamente gratuito il che non guasta
! E poi per allegare gli schemi sul forum è già tutto predisposto quindi risparmi un sacco di "fatiche" basta che copi e incolli.
Esatto, se guardi il datasheet dovresti trovare la tavola che indica come vanno collegati in funzione del numero che ti serve.
P.S.
Poi diamo un' occhio anche alla parte del microfono ma per il momento lasciamola per ultima perché non credo sia molto complessa...
P.S.2
Ma quanta roba ci hai fatto stare nella scatolina
. Sembrerebbe già piena soltanto con i componenti a pannello, invece...
carsco ha scritto:Quindi: NE555 a 10kHz, 2x 4518 e 4 commutatori rotativi?L'accendiamo?
Anch' io ho il dubbio che lo step da 1ms sia troppo ampio. La mia idea iniziale era un po' diversa ma poi ho evitato di dirla perché pensavo che volessi rimanere su cose semplici ma se ti va di complicarla ho qualche suggerimento. Il clock lo facciamo fare ad un oscillatore quarzato da 1MHz al quale colleghiamo un divisore di frequenza programmabile settato per dividere per 1 per 10 per 100 o per 1000 volte tramite un semplice selettore rotante. In questo modo avremmo una base dei tempi impostabile a 1µs, 10µs, 100µs o 1000µs e a seguire un contatore da 0 a 999 impostabile tramite contraves e 4518 o qualcosa di simile. In questo modo riusciresti a gestire un ritardo da 1µs a 1s e probabilmente anche a misurare la velocità del proiettile.
Se l' idea ti può andare do un' occhiata a quali siano gli integrati più adatti per sviluppare il tutto nel modo più semplice possibile altrimenti dimmi come intendi fare che aggiustiamo il tiro.
L' NE555 a 10kHz ci arriva tranquillamente, se non ricordo male si può spingere fino a 500kHz. Il problema è l' accuratezza, infatti dove serve si usa un altro. Già che hai intenzione di fare un qualcosa di fatto bene il partirei da un quarzo altrimenti tutto quello che viene dopo mi sembra un po' sprecato...
Al posto di Arianna, che io non ho mai visto ti consiglio FidocadJ è fatto molto bene, è intuitivo e quindi semplice da usare, in più e completamente gratuito il che non guasta
carsco ha scritto:Posso usare il 4510?
Non ricordo piu' a cosa servono gli ingressi "input".
Servono per impostare la cifra di partenza?
Esatto, se guardi il datasheet dovresti trovare la tavola che indica come vanno collegati in funzione del numero che ti serve.
P.S.
Poi diamo un' occhio anche alla parte del microfono ma per il momento lasciamola per ultima perché non credo sia molto complessa...
P.S.2
Ma quanta roba ci hai fatto stare nella scatolina
Chi c’è in linea
Visitano il forum: Nessuno e 142 ospiti

Elettrotecnica e non solo (admin)
Un gatto tra gli elettroni (IsidoroKZ)
Esperienza e simulazioni (g.schgor)
Moleskine di un idraulico (RenzoDF)
Il Blog di ElectroYou (webmaster)
Idee microcontrollate (TardoFreak)
PICcoli grandi PICMicro (Paolino)
Il blog elettrico di carloc (carloc)
DirtEYblooog (dirtydeeds)
Di tutto... un po' (jordan20)
AK47 (lillo)
Esperienze elettroniche (marco438)
Telecomunicazioni musicali (clavicordo)
Automazione ed Elettronica (gustavo)
Direttive per la sicurezza (ErnestoCappelletti)
EYnfo dall'Alaska (mir)
Apriamo il quadro! (attilio)
H7-25 (asdf)
Passione Elettrica (massimob)
Elettroni a spasso (guidob)
Bloguerra (guerra)


