centralina passo passo con timer auto off
Moderatori:
carloc,
g.schgor,
BrunoValente,
IsidoroKZ
0
voti
io pensavo una cosa cosi... ora io non so come procedere nel creare un circuito che possa ritardare un impulso di circa 1 secondo
0
voti
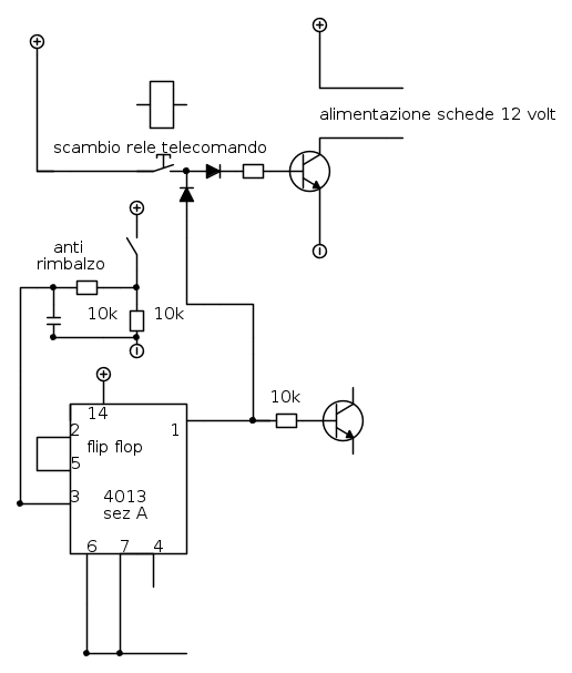
Ma il contatto "relè telecomando" non è lo stesso che
deve pilotare il 4013? e che cosa mantiene l'alimentazione
fra il primo impulso e l'intervento del 4013?
A parte che per l'alimentazione servirebbe un relè
(non il solo transistor).
Francamente non capisco l'utilità di questa complicazione
circuitale per cercare di risparmiare l'erogazione dalla
batteria di pochi mA!
deve pilotare il 4013? e che cosa mantiene l'alimentazione
fra il primo impulso e l'intervento del 4013?
A parte che per l'alimentazione servirebbe un relè
(non il solo transistor).
Francamente non capisco l'utilità di questa complicazione
circuitale per cercare di risparmiare l'erogazione dalla
batteria di pochi mA!
0
voti
si il contatto rele' e lo stesso soltanto che diciamo per i primi 0,50 secondi da alimentazione e dopo questo tempo
cambia l impulso del 4013 .
il disegno del transistor era solo per dare l idea da dove volevo comandare l elettronica.
e perche oltre ad alimentare questa elettronica , ho anche il fatto di alimentare delle altre centraline di tx e rx infrarossi ...e queste ho visto che consumano un po'...
se fosse piu' facile alimentare questa scheda e fare un alimentazione separata per le altre.
cosi sarebbe piu' facile?
cambia l impulso del 4013 .
il disegno del transistor era solo per dare l idea da dove volevo comandare l elettronica.
e perche oltre ad alimentare questa elettronica , ho anche il fatto di alimentare delle altre centraline di tx e rx infrarossi ...e queste ho visto che consumano un po'...
se fosse piu' facile alimentare questa scheda e fare un alimentazione separata per le altre.
cosi sarebbe piu' facile?
0
voti
Ma il 4013 agisce sul fronte d'onda dell'impulso entrante,
quindi allora dovresti fare un monostabile (con 555) che agisce
con ritardo sul 4013.
Se il problema è l'alimentazione a valle di questo circuito,
si può fare che l'alimentazione di quella parte sia condizionata
dall'intervento del relè, il che semplificherebbe il tutto.
quindi allora dovresti fare un monostabile (con 555) che agisce
con ritardo sul 4013.
Se il problema è l'alimentazione a valle di questo circuito,
si può fare che l'alimentazione di quella parte sia condizionata
dall'intervento del relè, il che semplificherebbe il tutto.
0
voti
si allora se e piu' facile ancora meglio...intanto questa scheda ha un consumo minino in stand by
allora si faro la linea di alimentazione a parte per quelle a valle.
come posso procedere da qui in avanti per fare in monostabile come dici tu?
allora si faro la linea di alimentazione a parte per quelle a valle.
come posso procedere da qui in avanti per fare in monostabile come dici tu?
0
voti
Se usi il relè finale il monostabile non serve
(il telecomando agisce solo sul 4013)
Suggerirei pertanto di mettere a punto prima
il circuito così com'è (e con un pulsante al posto
del telecomando),, poi vedremo il resto.
(il telecomando agisce solo sul 4013)
Suggerirei pertanto di mettere a punto prima
il circuito così com'è (e con un pulsante al posto
del telecomando),, poi vedremo il resto.
0
voti
sampei198 ha scritto:in linea di base funziona
Cioè l'hai già provato? L'antirimbalzo è sufficiente?
Che tempo di ritardo hai ottenuto?
(non ho visto come comandi il relè)
0
voti
il linea di massima funziona non ho dei componenti di valori giusti anche perche da qualche parte manca il valore , e un po ballerino l anti rimbalzo ma funziona...ora...dico per i valori che non ho...
ora ti faccio vedere per la la bobina del rele' a cui ora ho collegato un led...
ora ti faccio vedere per la la bobina del rele' a cui ora ho collegato un led...
Chi c’è in linea
Visitano il forum: Nessuno e 84 ospiti

Elettrotecnica e non solo (admin)
Un gatto tra gli elettroni (IsidoroKZ)
Esperienza e simulazioni (g.schgor)
Moleskine di un idraulico (RenzoDF)
Il Blog di ElectroYou (webmaster)
Idee microcontrollate (TardoFreak)
PICcoli grandi PICMicro (Paolino)
Il blog elettrico di carloc (carloc)
DirtEYblooog (dirtydeeds)
Di tutto... un po' (jordan20)
AK47 (lillo)
Esperienze elettroniche (marco438)
Telecomunicazioni musicali (clavicordo)
Automazione ed Elettronica (gustavo)
Direttive per la sicurezza (ErnestoCappelletti)
EYnfo dall'Alaska (mir)
Apriamo il quadro! (attilio)
H7-25 (asdf)
Passione Elettrica (massimob)
Elettroni a spasso (guidob)
Bloguerra (guerra)



