ok, gli integrati RX2 e TX2 ce li hai? se non li hai trovati in un negozio di elettronica puoi prenderli da una vecchia macchinetta o da una nuova.
diversamente se non hai questi due integrati non so come aiutarti, per il resto del circuito lo sto ultimando, quello con i ponti H è sicuro che si usa in qualsiasi caso sia che fai il mio circuito sia che fai il circuito che ti posterà qualcun altro
Radiocomando
Moderatori:
carloc,
g.schgor,
BrunoValente,
IsidoroKZ
0
voti
[61] Re: Radiocomando
-

daniele1996
610 3 8 11 - Sostenitore

- Messaggi: 1554
- Iscritto il: 29 ago 2011, 11:29
0
voti
[63] Re: Radiocomando
ok, ora realizza il circuito di pagina 12: i primi 2, poi per provare se funziona nelle uscite collega un led. un consiglio se stai saldando du un amillefori metti uno zoccolo
-

daniele1996
610 3 8 11 - Sostenitore

- Messaggi: 1554
- Iscritto il: 29 ago 2011, 11:29
0
voti
[64] Re: Radiocomando
-

daniele1996
610 3 8 11 - Sostenitore

- Messaggi: 1554
- Iscritto il: 29 ago 2011, 11:29
0
voti
[65] Re: Radiocomando
Premesso che, ad un esame superficiale, non mi sembra che il circuito possa effettuare le funzioni in precedenza richieste da
milan1996pato2 e che lo stesso non ha molta dimestichezza con l'elettronica, non credi sia necessaria una spiegazione del tutto?
Una delle principali funzioni del forum e' quella di cercare di far capire agli altri cosa stanno facendo e non di fornire soluzioni copia/incolla.
Per meglio intendersi, cosa credi possa imparare il richiedente (sempre che alla fine riesca a far funzionare qualcosa), semplicemente montando su una millefori quattro componenti e collegandoli fra loro?

Una delle principali funzioni del forum e' quella di cercare di far capire agli altri cosa stanno facendo e non di fornire soluzioni copia/incolla.
Per meglio intendersi, cosa credi possa imparare il richiedente (sempre che alla fine riesca a far funzionare qualcosa), semplicemente montando su una millefori quattro componenti e collegandoli fra loro?

marco
0
voti
[66] Re: Radiocomando
si,
marco438 gli serviva il circuito, glie lo spiego subito:
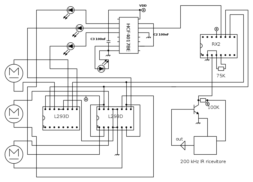
partiamo dall'integrato RX2 questo integrato useremo solo 3 uscite perché: 2 servono per il contorllo del motore cioè di farlo girare o verso destra o verso sinistra, l'altra uscita invece serve per selezionare il motore da azionare cioè: nell'integrato L293D c'è il pin INHIBIT che serve per attivare il motore, ora con il motore che selezionamo dall' HCF4017BE che è un contatore, quindi da così selezionare il motore che serve, poi ho messo dei led perché coì puoi accorgerti di quale motore stai azionando. dove ho scritto ir ricevitore a 200 kHz è il inteso per l'integrato ricevitore che ti ha descritto
marco438 nel post [8]
solo che al posto del led che fai accendere metti l'ingresso digitale dell'integrato RX2 usando un transistor che riesca a lavorare a quella frequenza, se poi ti viene a costare troppo puoi cercarne un altro usando una fequenza diversa: cercando il transistor meno costoso. ovviamente non usi quel telecomando, devi usare il led pilotato da un transistor collegato con la base all'uscita dell'integrato TX2usando anche lì lo stesso transistor.
del resto non penso che ti serviranno i relè perché l'integrato L293D svolge già il compito dei relè, poi se i motori assorbono più di 2A penso che dobbiamo fare alcune modifiche.
mi sembra che si riesce a pilotare i 3 motori con questo circuito, ti prego
marco438 di correggere se c'è qualche errore nel circuito. 
partiamo dall'integrato RX2 questo integrato useremo solo 3 uscite perché: 2 servono per il contorllo del motore cioè di farlo girare o verso destra o verso sinistra, l'altra uscita invece serve per selezionare il motore da azionare cioè: nell'integrato L293D c'è il pin INHIBIT che serve per attivare il motore, ora con il motore che selezionamo dall' HCF4017BE che è un contatore, quindi da così selezionare il motore che serve, poi ho messo dei led perché coì puoi accorgerti di quale motore stai azionando. dove ho scritto ir ricevitore a 200 kHz è il inteso per l'integrato ricevitore che ti ha descritto
marco438 ha scritto:Questo e' uno schema abbastanza semplice che ti permette, premendo sul pulsante del trasmettitore, di accendere il led che si trova nel ricevitore.
Il tutto si basa su due led IR, un transistor e qualche resistenza.
![]()
solo che al posto del led che fai accendere metti l'ingresso digitale dell'integrato RX2 usando un transistor che riesca a lavorare a quella frequenza, se poi ti viene a costare troppo puoi cercarne un altro usando una fequenza diversa: cercando il transistor meno costoso. ovviamente non usi quel telecomando, devi usare il led pilotato da un transistor collegato con la base all'uscita dell'integrato TX2usando anche lì lo stesso transistor.
del resto non penso che ti serviranno i relè perché l'integrato L293D svolge già il compito dei relè, poi se i motori assorbono più di 2A penso che dobbiamo fare alcune modifiche.
marco438 ha scritto:Premesso che, ad un esame superficiale, non mi sembra che il circuito possa effettuare le funzioni in precedenza richieste damilan1996pato2
mi sembra che si riesce a pilotare i 3 motori con questo circuito, ti prego
-

daniele1996
610 3 8 11 - Sostenitore

- Messaggi: 1554
- Iscritto il: 29 ago 2011, 11:29
0
voti
[67] Re: Radiocomando
Come gia' detto, non mi sono soffermato ad analizzare il circuito ne a leggere i relativi datasheet dei componenti impiegati per mancanza di tempo e di voglia; tuttavia, pare evidente che il 4017 comanda i motori (se ci riesce non lo so) "in sequenza" e non "a piacere" dell'operatore.
Non mi sembra che
milan1996pato2 avesse chiesto una simile soluzione.
Volevo inoltre comunicarti che, di quanto hai scritto (intendo la tua spiegazione) io personalmente, e devo dire ancora una volta, non ho capito niente; figuriamoci poi lui,..... che dovrebbe realizzare il tutto!

Non mi sembra che
Volevo inoltre comunicarti che, di quanto hai scritto (intendo la tua spiegazione) io personalmente, e devo dire ancora una volta, non ho capito niente; figuriamoci poi lui,..... che dovrebbe realizzare il tutto!

marco
0
voti
[68] Re: Radiocomando
mi scuso se ho fato un a spiegazione poco chiara, io per ora ho avuto questa idea, tuttavia l'integrato RX2 non ha 6 uscite digitali per poter pilotare i 3 ponti H quindi ho pensato a questo
-

daniele1996
610 3 8 11 - Sostenitore

- Messaggi: 1554
- Iscritto il: 29 ago 2011, 11:29
0
voti
[69] Re: Radiocomando
allora , ho trovato un ponte H di una macchinina con una antenna adesso come devo fare la parte di comando ? 

-

milan1996pato2
851 3 10 13 - Sostenitore

- Messaggi: 1062
- Iscritto il: 4 ago 2011, 17:42
Chi c’è in linea
Visitano il forum: Nessuno e 82 ospiti

Elettrotecnica e non solo (admin)
Un gatto tra gli elettroni (IsidoroKZ)
Esperienza e simulazioni (g.schgor)
Moleskine di un idraulico (RenzoDF)
Il Blog di ElectroYou (webmaster)
Idee microcontrollate (TardoFreak)
PICcoli grandi PICMicro (Paolino)
Il blog elettrico di carloc (carloc)
DirtEYblooog (dirtydeeds)
Di tutto... un po' (jordan20)
AK47 (lillo)
Esperienze elettroniche (marco438)
Telecomunicazioni musicali (clavicordo)
Automazione ed Elettronica (gustavo)
Direttive per la sicurezza (ErnestoCappelletti)
EYnfo dall'Alaska (mir)
Apriamo il quadro! (attilio)
H7-25 (asdf)
Passione Elettrica (massimob)
Elettroni a spasso (guidob)
Bloguerra (guerra)


