Alimentazione dalla rete,trasformatore>78XX... ad ogni uscita un led magari seguito da un flip flop CD4013 e transistor che comanda un relè.
alimentazione non converebbe farla a 5 v? dato che il tsop lavora intorno ai 5 v?
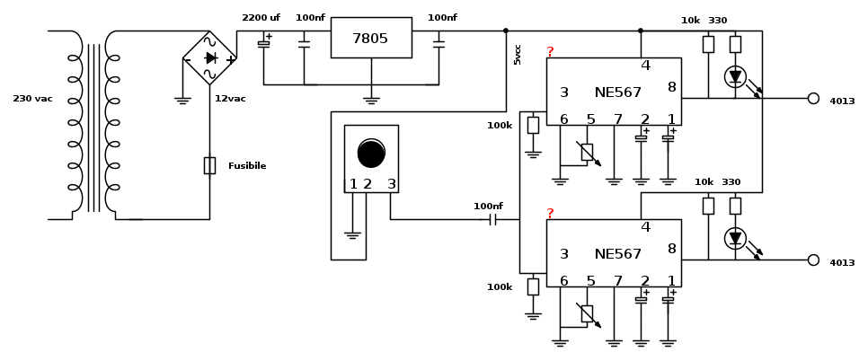
TX RX Infrarossi 2 canali
Moderatori:
carloc,
g.schgor,
BrunoValente,
IsidoroKZ
2
voti
Si pensavo anch'io ai 5V (anche il 567 funziona a 5V), se te la senti e hai capito come funziona il trasmettitore puoi provare a disegnare tu il ricevitore, è simile a quanto avevi già proposto (eliminando il 555). Poi rivediamo insieme le cose che non vanno, così se non altro sarà più "educativo". Dimmi tu...
4
voti
Credo che dovrebbe essere così,ma il pin 3 (dati) del tsop non manderà solo 36 kHz?
-

carlomusumeci
353 5 7 - Sostenitore

- Messaggi: 526
- Iscritto il: 8 apr 2011, 0:35
3
voti
1- Un fusibile sul secondario io lo installerei, il primario solitamente è già protetto da un fusibile termico interno al trasformatore.
2- il condensatore da 2200µF dopo il regolatore di tensione non serve.
3- di condensatori da 100nF che arrivano dal pin3 del Tsop ne basta uno.
4- aggiungerei una resistenza da 100k tra i pin3 dei 567 e lo 0V.
No, manderà soltanto o 5 o 10kHz in base al pulsante che premerai sul trasmettitore. Alla luce di ciò non capisco cosa sono quelle scritte rosse 1209 e 697Hz.
Forse il valore dei componenti che gravitano attorno ai 567 è da rivedere...
Però in generale è un bel lavoro
2- il condensatore da 2200µF dopo il regolatore di tensione non serve.
3- di condensatori da 100nF che arrivano dal pin3 del Tsop ne basta uno.
4- aggiungerei una resistenza da 100k tra i pin3 dei 567 e lo 0V.
carlomusumeci ha scritto:del tsop non manderà solo 36 kHz?
No, manderà soltanto o 5 o 10kHz in base al pulsante che premerai sul trasmettitore. Alla luce di ciò non capisco cosa sono quelle scritte rosse 1209 e 697Hz.
Forse il valore dei componenti che gravitano attorno ai 567 è da rivedere...
Però in generale è un bel lavoro
4
voti
si la circuiteria attorno al 567 è da rivedere,al 90 % è sbagliata,sapresti spiegarmi come fissare l'oscillatore interno ad una certa frequenza? (frequenze Tx)
Le frequenze scritte in rosso sono le frequenze a cui si puo arrivare agendo sul trimmer,ma sicuramente sono sbagliati
Ho sistemato lo schema con le modiche che tu mi hai detto, i valori intorno al 567 li ho eliminati perche andrebbero ricontrollati...invece del trimmer non sarebbe meglio una resistenza fissa, in modo da tarare solo il trasmettitore?
Le frequenze scritte in rosso sono le frequenze a cui si puo arrivare agendo sul trimmer,ma sicuramente sono sbagliati
Ho sistemato lo schema con le modiche che tu mi hai detto, i valori intorno al 567 li ho eliminati perche andrebbero ricontrollati...invece del trimmer non sarebbe meglio una resistenza fissa, in modo da tarare solo il trasmettitore?
-

carlomusumeci
353 5 7 - Sostenitore

- Messaggi: 526
- Iscritto il: 8 apr 2011, 0:35
2
voti
Per il calcolo della frequenza dai uno sguardo qui trovi anche un link ad un semplice programmino che ti aiuta a calcolare il valore dei componenti.
Di resistenze da 100k ne basta soltanto una.
Se riesci ad evitare i trimmer per la taratura anche sui 567 è meglio, solitamente meno regolazioni ci sono meglio è.
Di resistenze da 100k ne basta soltanto una.
Se riesci ad evitare i trimmer per la taratura anche sui 567 è meglio, solitamente meno regolazioni ci sono meglio è.
0
voti
la formula per determinare la frequenza di aggancio è questa
1,1 è una costante? come determino r1 e c?
1,1 è una costante? come determino r1 e c?-

carlomusumeci
353 5 7 - Sostenitore

- Messaggi: 526
- Iscritto il: 8 apr 2011, 0:35
3
voti
Ti devi ricavare la formula inversa, ad esempio:

- poi fissi
(frequenza che si ottiene premendo P1)
- imponi un valore per
(valore scelto "a sentimento")
e infine calcoli il valore della capacità:

Prova tu a calcolare il valore nel caso dei 10kHz...
Detto questo devi però fare attenzione perché il calcolo non tiene conto delle inevitabili tolleranze dei componenti, quindi o misuri le effettive grandezze (resistenza e capacità) dei componenti che utilizzi, o compri componenti di precisione (1%) oppure speri che con la taratura del trasmettitore si riescano a compensare tutti gli errori tra calcoli e realtà.

- poi fissi
(frequenza che si ottiene premendo P1)- imponi un valore per
(valore scelto "a sentimento")e infine calcoli il valore della capacità:

Prova tu a calcolare il valore nel caso dei 10kHz...
Detto questo devi però fare attenzione perché il calcolo non tiene conto delle inevitabili tolleranze dei componenti, quindi o misuri le effettive grandezze (resistenza e capacità) dei componenti che utilizzi, o compri componenti di precisione (1%) oppure speri che con la taratura del trasmettitore si riescano a compensare tutti gli errori tra calcoli e realtà.
2
voti
Stavo riguardando ora le specifiche del sensore e mi sono accorto di aver fatto un errore.
Il datasheet dice che la minima lunghezza ammissibile del burst è di 10 impulsi.
Lavorando a 36kHz il periodo equivalente è di circa 27,7µs. Il tempo che impiegano i dieci impulsi è quindi di 277µs. Visto che noi vogliamo in uscita un'onda quadra la massima frequenza a cui potremmo far lavorare il ricevitore IR è data da 1/(0,000277x2) = 1800Hz quindi i valori precedenti di 5 e 10kHz non vanno bene.
Direi di ridurre le frequenza di un fattore 10 e di portarci ad 1kHz e a 500Hz così ci teniamo alla larga dai limiti del ricevitore.
Se sei d'accordo ti correggo lo schema del trasmettitore, dovrebbe essere sufficiente rivedere il valore di due condensatori. Fammi sapere...
Il datasheet dice che la minima lunghezza ammissibile del burst è di 10 impulsi.
Lavorando a 36kHz il periodo equivalente è di circa 27,7µs. Il tempo che impiegano i dieci impulsi è quindi di 277µs. Visto che noi vogliamo in uscita un'onda quadra la massima frequenza a cui potremmo far lavorare il ricevitore IR è data da 1/(0,000277x2) = 1800Hz quindi i valori precedenti di 5 e 10kHz non vanno bene.
Direi di ridurre le frequenza di un fattore 10 e di portarci ad 1kHz e a 500Hz così ci teniamo alla larga dai limiti del ricevitore.
Se sei d'accordo ti correggo lo schema del trasmettitore, dovrebbe essere sufficiente rivedere il valore di due condensatori. Fammi sapere...
Chi c’è in linea
Visitano il forum: Nessuno e 175 ospiti

Elettrotecnica e non solo (admin)
Un gatto tra gli elettroni (IsidoroKZ)
Esperienza e simulazioni (g.schgor)
Moleskine di un idraulico (RenzoDF)
Il Blog di ElectroYou (webmaster)
Idee microcontrollate (TardoFreak)
PICcoli grandi PICMicro (Paolino)
Il blog elettrico di carloc (carloc)
DirtEYblooog (dirtydeeds)
Di tutto... un po' (jordan20)
AK47 (lillo)
Esperienze elettroniche (marco438)
Telecomunicazioni musicali (clavicordo)
Automazione ed Elettronica (gustavo)
Direttive per la sicurezza (ErnestoCappelletti)
EYnfo dall'Alaska (mir)
Apriamo il quadro! (attilio)
H7-25 (asdf)
Passione Elettrica (massimob)
Elettroni a spasso (guidob)
Bloguerra (guerra)


