Forse cosi' ti e' piu' chiaro:
Come regolare luminosita' led
Moderatori:
carloc,
g.schgor,
BrunoValente,
IsidoroKZ
0
voti
Quello e' il "negativo" che serve ad alimentare i led ma il circuito deve essere collegato all'alimentatore dall'altra parte.
Forse cosi' ti e' piu' chiaro:
Forse cosi' ti e' piu' chiaro:
marco
0
voti
Non ti devi scusare ne ringraziarmi troppo; lo faccio volentieri quando vedo attenzione e volonta' di imparare. 
P.S. Oggi pomeriggio, se trovo una mezz'ora, monto il circuito e te lo fotografo, cosi' puoi renderti meglio conto di come e' fatto e che difficolta' richiede.
P.S. Oggi pomeriggio, se trovo una mezz'ora, monto il circuito e te lo fotografo, cosi' puoi renderti meglio conto di come e' fatto e che difficolta' richiede.
marco
0
voti
E' quasi finito e te lo spedirei volentieri ma se facessi cosi' non impareresti nulla.
Verso sera posto le foto.
P.S. E poi l'ho fatto perche' mi serve per regolare una lampada da tavolo.
Verso sera posto le foto.
P.S. E poi l'ho fatto perche' mi serve per regolare una lampada da tavolo.
marco
1
voti
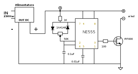
Di seguito hai lo schema sbrogliato del circuito:
e questo e' quello che ho realizzato io seguendo quello schema; avendo pero' a disposizione solo una basetta da 30x30mm, mi sono dovuto arrangiare un po' ed ho messo qualche componente in verticale.
Tu puoi stare piu' largo e seguire pedissequamente lo schema.
P.S. Dimenticavo di dire che il tratto in rosso nello schema, e' un collegamento che deve essere fatto, ad evitare incroci, tra lo zoccolo e la basetta o con un collegamento volante.
e questo e' quello che ho realizzato io seguendo quello schema; avendo pero' a disposizione solo una basetta da 30x30mm, mi sono dovuto arrangiare un po' ed ho messo qualche componente in verticale.
Tu puoi stare piu' largo e seguire pedissequamente lo schema.
P.S. Dimenticavo di dire che il tratto in rosso nello schema, e' un collegamento che deve essere fatto, ad evitare incroci, tra lo zoccolo e la basetta o con un collegamento volante.
marco
0
voti
Russell ha scritto:Curiosità:![]()
La sbrogliatura per la millefori l'hai fatta a mano, con esperienza e pazienza ... o con un software.
Beh, per un circuito cosi' semplice non servono software e poi preferisco sempre fare "all'antica".
marco
Chi c’è in linea
Visitano il forum: Majestic-12 [Bot] e 163 ospiti

Elettrotecnica e non solo (admin)
Un gatto tra gli elettroni (IsidoroKZ)
Esperienza e simulazioni (g.schgor)
Moleskine di un idraulico (RenzoDF)
Il Blog di ElectroYou (webmaster)
Idee microcontrollate (TardoFreak)
PICcoli grandi PICMicro (Paolino)
Il blog elettrico di carloc (carloc)
DirtEYblooog (dirtydeeds)
Di tutto... un po' (jordan20)
AK47 (lillo)
Esperienze elettroniche (marco438)
Telecomunicazioni musicali (clavicordo)
Automazione ed Elettronica (gustavo)
Direttive per la sicurezza (ErnestoCappelletti)
EYnfo dall'Alaska (mir)
Apriamo il quadro! (attilio)
H7-25 (asdf)
Passione Elettrica (massimob)
Elettroni a spasso (guidob)
Bloguerra (guerra)








