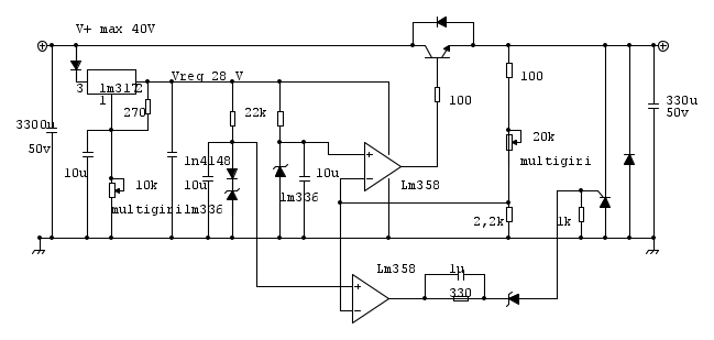
stefanopc ha scritto:Per quanto riguarda il CROWBAR variabile lo avevo fatto nel mio secondo alimentatore variabile con due comparatori.
Entrambi controllano la differenza tra l'ingresso invertente del operazionale principale (retroazione ) e una seconda tensione di riferimento identica a quella sull ingresso non invertente aumentata di 0.5 v per la soglia sup. e diminuita di 0.5 v per quella inferiore.
Se qualcosa va storto uno dei comparatori interviene, il finale viene spento e un bel Scr mette in corto l'uscita per sicurezza
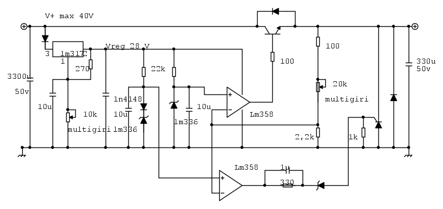
In un generico alimentatore da laboratorio i parametri che possono esssere impostati dall'utente sono 2:
- tensione (funzionamento a tensione costante)
- corrente (funzionamento a corrente costante)
Un schema largamente di principio e' nella figura qui sotto in cui sono evidenziati l'elemento di regolazione serie e i due OP-Amp deputati alle regolazioni tensione / corrente.
Quando l'alimentatore "entra" in modalita' "corrente costante" il loop di regolazione della tensione viene "interrotto" (vedi funzione dei diodi) per cui si verifica che:
"la differenza tra l'ingresso invertente del operazionale principale (retroazione ) e una seconda tensione di riferimento"
supera gli 0.5 V.
L'SCR, in questo caso, interviene e mette in corto l'uscita inibendo pero' la possibilita' di far funzionare l'alimentatore in modo "corrente costante".
E' questo il risultato finale che si vuole ottenere?
C'e' pero' un altro punto da tenere presente:
il circuito di controllo del crowbar NON e' totalmente svincolato dal circuito principale di regolazione:
"tensione di riferimento identica a quella sull ingresso non invertente aumentata di 0.5 V"
La tensione di intervento del crowbar e' legata a quella principale di regolazione (+ 0.5V).
Se la tensione principale di regolazione ( Voltage Reference) "fallisce" (per p.e. la "rottura" del riferimento di tensione) la tensione di uscita puo' superare il valore "impostato" (rectius: che avrebbe voluto impostare) dall'utente senza che intervenga il circuito crowbar.
Affinche' un circuto di controllo sia affidabile occorre che sia totalmente indipendente dal circuito controllato.
Negli alimentatori destinati ad alimentare carichi con tensioni "predefinite" (es. circuiti logici 5V, 3.3 V) il circuito di crowbar ha un proprio (indipendente da quello del circuito di regolazione principale) riferimento di tensione.

Elettrotecnica e non solo (admin)
Un gatto tra gli elettroni (IsidoroKZ)
Esperienza e simulazioni (g.schgor)
Moleskine di un idraulico (RenzoDF)
Il Blog di ElectroYou (webmaster)
Idee microcontrollate (TardoFreak)
PICcoli grandi PICMicro (Paolino)
Il blog elettrico di carloc (carloc)
DirtEYblooog (dirtydeeds)
Di tutto... un po' (jordan20)
AK47 (lillo)
Esperienze elettroniche (marco438)
Telecomunicazioni musicali (clavicordo)
Automazione ed Elettronica (gustavo)
Direttive per la sicurezza (ErnestoCappelletti)
EYnfo dall'Alaska (mir)
Apriamo il quadro! (attilio)
H7-25 (asdf)
Passione Elettrica (massimob)
Elettroni a spasso (guidob)
Bloguerra (guerra)








