Allora, in effetti qualcosa di strano c'è: alcuni pin vengono dichiarati non connessi ed effettivamente alcuni pin dell'attiny non sono collegati, ma la massa e Vin del 7805, e il pin 1 dell'integrato sono connessi ma mi vengono segnalati come disconnessi. In oltre le piazzole che avevo previsto per l'alimentazione e per l'uscita non vengono proprio rappresentate tra i componenti del CS...
Allego qualche screenshot
PCB DIY... tu come le fai?
Moderatori:
carloc,
g.schgor,
BrunoValente,
IsidoroKZ
0
voti
Olivetto ha scritto:ma la massa e Vin del 7805, e il pin 1 dell'integrato sono connessi ma mi vengono segnalati come disconnessi.
Sono connessi a cosa? Nello screenshot del tuo PCB non ci sono tracce da e per nessun pin.
Hai fatto modifiche allo schema che non hai aggiornato nel PCB? A quanto pare, in KiCad per aggiornare usi il comando Tools -> Update PCB from Schematic (https://docs.kicad.org/7.0/en/eeschema/ ... o_pcb.html)
Boiler
1
voti
@Olivetto un suggerimento: cerca di disegnare gli schemi elettrici in modo che siano facilmente leggibili, ti aiuta a capire meglio se qualcosa non va.
Alimentazione positiva in alto, massa / gnd in basso. Per quanto possibile i componenti orientati in verticale.
Sviluppa lo schema da sinistra verso destra, come scriveresti un testo.
Un esempio:
Alimentazione positiva in alto, massa / gnd in basso. Per quanto possibile i componenti orientati in verticale.
Sviluppa lo schema da sinistra verso destra, come scriveresti un testo.
Un esempio:
0
voti
Io il simbolo GND non lo lascierei solo in disparte ma lo collegherei al filo che collega i GND degli integrati
Anche sul filo che collega VCC ci collegherei il simbolo Vcc
Metti una X sui pin non connessi (la trovi nella colonna a destra una cosa tipo --x non fatemi allegare screenshot)
Probabilmente sul diodo sopra il 7805 ti rimane l'errore perché il pin sarà indicato come input passivo e collegato al connettore con pin altrettanto passivo l'errore ti dirà che nessuno controlla l'input del diodo.
Anche sul filo che collega VCC ci collegherei il simbolo Vcc
Metti una X sui pin non connessi (la trovi nella colonna a destra una cosa tipo --x non fatemi allegare screenshot)
Probabilmente sul diodo sopra il 7805 ti rimane l'errore perché il pin sarà indicato come input passivo e collegato al connettore con pin altrettanto passivo l'errore ti dirà che nessuno controlla l'input del diodo.
-

luxinterior
4.311 3 4 9 - Master EY

- Messaggi: 2690
- Iscritto il: 6 gen 2016, 17:48
0
voti
In quasi tutti i CAE, le alimentazioni devono o essere dichiarate esplicitamente assegnando a quei "net" i nomi relativi (GND, VCC, VDD, VEE, +12, -12, dipende da cosa fanno), oppure collegandogli i simboli relativi all'alimentazione voluta (il che assegna automaticamente il relativo nome al "net"), altrimenti sono considerati connessioni generiche e non alimentazioni.
Ad esempio, nel tuo schema al "net" collegato ai neativi, devi o assegnare a mano il nome "GND", oppure collegarci il simbolo del GND, il che' assegnera' il nome automaticamente a quel "net".
Ad esempio, nel tuo schema al "net" collegato ai neativi, devi o assegnare a mano il nome "GND", oppure collegarci il simbolo del GND, il che' assegnera' il nome automaticamente a quel "net".
"Sopravvivere" e' attualmente l'unico lusso che la maggior parte dei Cittadini italiani,
sia pure a costo di enormi sacrifici, riesce ancora a permettersi.
sia pure a costo di enormi sacrifici, riesce ancora a permettersi.
-

Etemenanki
9.527 3 6 10 - Master

- Messaggi: 5957
- Iscritto il: 2 apr 2021, 23:42
- Località: Dalle parti di un grande lago ... :)
0
voti
Buona sera, cerco di rispondere a tutti
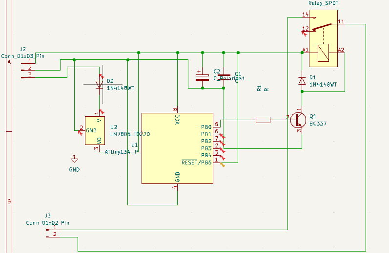
@boiler - nel PCB non ci sono piste perché non ho perso tempo a metterle visto che a monte ci sono degli errori segnalati, alcuni a mio avviso senza motivo, e questo è il problema che vorrei affrontare per primo. Sullo schema elettrico, se noti ci sono delle freccette rosse vicino ad alcuni pin dei componenti: sull'attiny vi sono dei pin non collegati e quindi è giusto che il sw me li segnali ma il pin 1, sempre attiny, è collegato ... ma me lo da come scollegato. Succede la stessa cosa con il 7805 sui pin 1 e 2, solo l'uscita risulta collegata.
Altra cosa: le piazzole per i connettori di alimentazione e di uscita relè, non vengono messi tra i componenti sulla PCB, nonostante siano in elenco delle piazzole assegnate.
@edgar - hai ragione il mio schema è confusionario...l'ho disegnato con il pad del PC, vedrò di correggerlo ...magari usando uno schermo più grande del notebook e un mouse.
@luxinterior - ok proverò a mettere massa e alimentazione, la massa la vedi la perché l'avevo collegata poi l'ho scollegata e appoggiata li...avevo provato a collegare anche +12V ma gli errori mi sembra che persistevano. Comunque riprovo .
@etemenanki - ok, come sopra vedrò di collegare massa e alimentazione. I contatti relè però li devo lasciare liberi...perché è una uscita a contatto pulito.
Comunque devo entrare nell'ottica del programma, piano piano ci riesco.
Grazie a tutti
@boiler - nel PCB non ci sono piste perché non ho perso tempo a metterle visto che a monte ci sono degli errori segnalati, alcuni a mio avviso senza motivo, e questo è il problema che vorrei affrontare per primo. Sullo schema elettrico, se noti ci sono delle freccette rosse vicino ad alcuni pin dei componenti: sull'attiny vi sono dei pin non collegati e quindi è giusto che il sw me li segnali ma il pin 1, sempre attiny, è collegato ... ma me lo da come scollegato. Succede la stessa cosa con il 7805 sui pin 1 e 2, solo l'uscita risulta collegata.
Altra cosa: le piazzole per i connettori di alimentazione e di uscita relè, non vengono messi tra i componenti sulla PCB, nonostante siano in elenco delle piazzole assegnate.
@edgar - hai ragione il mio schema è confusionario...l'ho disegnato con il pad del PC, vedrò di correggerlo ...magari usando uno schermo più grande del notebook e un mouse.
@luxinterior - ok proverò a mettere massa e alimentazione, la massa la vedi la perché l'avevo collegata poi l'ho scollegata e appoggiata li...avevo provato a collegare anche +12V ma gli errori mi sembra che persistevano. Comunque riprovo .
@etemenanki - ok, come sopra vedrò di collegare massa e alimentazione. I contatti relè però li devo lasciare liberi...perché è una uscita a contatto pulito.
Comunque devo entrare nell'ottica del programma, piano piano ci riesco.
Grazie a tutti
0
voti
stefanopc ha scritto:Realizzato prototipo in unica copia su richiesta funzionante in due giorni.
La concorrenza va battuta sui tempi.
Ciao
hai messo un pennarello per PCB su un plotter, ed hai fatto la traccia?
notevole.

era appunto cio che dicevo io, da hobbista non hai necessità di grandi cose (o piccolissime piste
due giorni ed il prototipo è finito e funzionante, mica poco.
-

lelerelele
4.899 3 7 9 - Master

- Messaggi: 5509
- Iscritto il: 8 giu 2011, 8:57
- Località: Reggio Emilia
1
voti
Sisi é sempre la cnc fai da te.
Basta togliere il supporto motore + mandrino e montare il porta pennarello indelebile e la cnc diventa plotter.
Il programma cam a partire dal gerber generato con eagleCad può creare o il percorso di contorno (per isolare le piste dal resto del rame) o il percorso per disegnare le piste col pennarello.
La qualità è abbastanza buona per le mie esigenze e forse anche migliorabile visto che sono i primi che faccio con questa tecnica.
C'è anche da dire che il tipo di pennarello è sicuramente un fattore che può condizionare il risultato.
Ciao
Basta togliere il supporto motore + mandrino e montare il porta pennarello indelebile e la cnc diventa plotter.
Il programma cam a partire dal gerber generato con eagleCad può creare o il percorso di contorno (per isolare le piste dal resto del rame) o il percorso per disegnare le piste col pennarello.
La qualità è abbastanza buona per le mie esigenze e forse anche migliorabile visto che sono i primi che faccio con questa tecnica.
C'è anche da dire che il tipo di pennarello è sicuramente un fattore che può condizionare il risultato.
Ciao
600 Elettra
0
voti
stefanopc ha scritto:Realizzato prototipo in unica copia su richiesta funzionante in due giorni.
La concorrenza va battuta sui tempi.
Ciao
...
le piste sono perfettamente disegnate e lo stampato jè peffetto!!!
Non credevo ci si potesse affidare ad un pennarello...ma è quello per CS oppure è un comune pennarello indelebile? Marca e modello, grazie.
Ottimo risultato, tra l'altro risolve il problema del toner tranfer che è sempre un'incognita.

Chi c’è in linea
Visitano il forum: Google Adsense [Bot] e 31 ospiti

Elettrotecnica e non solo (admin)
Un gatto tra gli elettroni (IsidoroKZ)
Esperienza e simulazioni (g.schgor)
Moleskine di un idraulico (RenzoDF)
Il Blog di ElectroYou (webmaster)
Idee microcontrollate (TardoFreak)
PICcoli grandi PICMicro (Paolino)
Il blog elettrico di carloc (carloc)
DirtEYblooog (dirtydeeds)
Di tutto... un po' (jordan20)
AK47 (lillo)
Esperienze elettroniche (marco438)
Telecomunicazioni musicali (clavicordo)
Automazione ed Elettronica (gustavo)
Direttive per la sicurezza (ErnestoCappelletti)
EYnfo dall'Alaska (mir)
Apriamo il quadro! (attilio)
H7-25 (asdf)
Passione Elettrica (massimob)
Elettroni a spasso (guidob)
Bloguerra (guerra)




