CD 4093 (C-mos)
Moderatori:
carloc,
g.schgor,
BrunoValente,
IsidoroKZ
0
voti
[71] Re: CD 4093 (C-mos)
Salve,
marco438 e [user]gohan[/user], scusate inanzitutto se al tempo di questo topic vi ho fatto seccare e stufare...nel frattempo ho studiato le tavole logiche gli integrati in questione ecc...Sono riuscito a completare il circuito per come volevo che fosse...Avevate RAGIONE che bisognava sapere molte piu cose di quel che sapevo...se volete vi posto gli schemi per come ho completato il lavoro...ancora grazie e scusa...
-

carlomusumeci
353 5 7 - Sostenitore

- Messaggi: 526
- Iscritto il: 8 apr 2011, 0:35
2
voti
[73] Re: CD 4093 (C-mos)
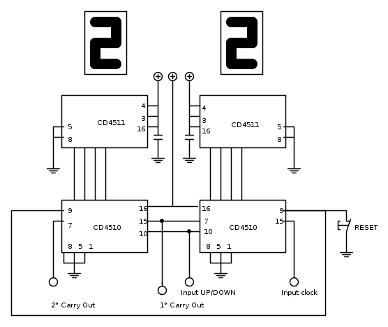
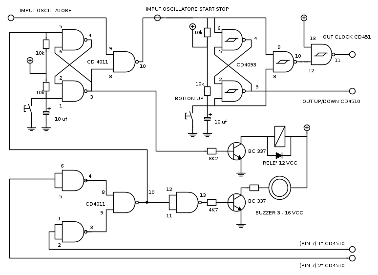
Allora Gohan :) questa è la parte meno complessa ma la posto comunque perche indica i pin che vanno collegati alle porte logiche :)
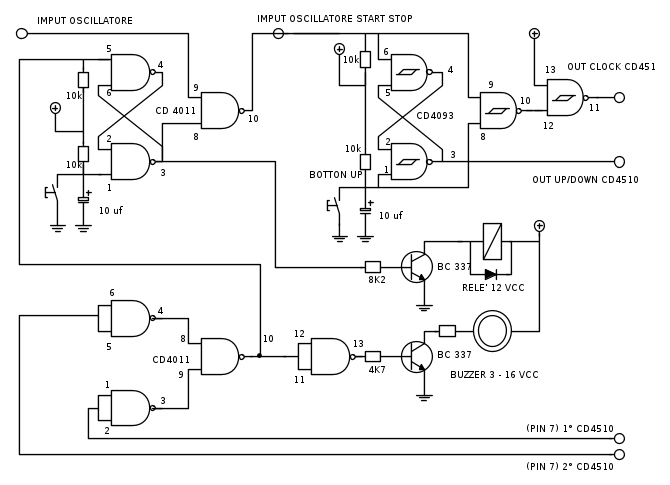
Mentre questa è la parte molto elaborata (per me) ma che allo stesso tempo mi ha molto appassionato :)
Incremento cifra manuale Pulsante UP ... una volta arrivato a,esempio 12 Min, premo il pulsato START, dal momento in cui premo il pulsante start Si attiva il relè e consente il passaggio dell'oscillatore per il decremento della cifra fino a 00 ( un impulso ogni 60 secondi) Allo 00 si blocca il decremento e si disattiva il relè e si attiva il buzz...
Mentre questa è la parte molto elaborata (per me) ma che allo stesso tempo mi ha molto appassionato :)
Incremento cifra manuale Pulsante UP ... una volta arrivato a,esempio 12 Min, premo il pulsato START, dal momento in cui premo il pulsante start Si attiva il relè e consente il passaggio dell'oscillatore per il decremento della cifra fino a 00 ( un impulso ogni 60 secondi) Allo 00 si blocca il decremento e si disattiva il relè e si attiva il buzz...
-

carlomusumeci
353 5 7 - Sostenitore

- Messaggi: 526
- Iscritto il: 8 apr 2011, 0:35
1
voti
[74] Re: CD 4093 (C-mos)
Se funziona tutto ti faccio i miei complimenti. 
Sono appena sveglio e non ricordo bene lo scopo del circuito.. :P
I condensatori di bypass sull'alimentazione dei 4510 io li avrei messi ugualmente. Non sono critici ma non fanno mai male. Il caffé non è ancora sul fuoco, ma secondo me hai dimenticato qualche punto di connessione nello schema. Dico bene?

Sono appena sveglio e non ricordo bene lo scopo del circuito.. :P
I condensatori di bypass sull'alimentazione dei 4510 io li avrei messi ugualmente. Non sono critici ma non fanno mai male. Il caffé non è ancora sul fuoco, ma secondo me hai dimenticato qualche punto di connessione nello schema. Dico bene?
1
voti
[75] Re: CD 4093 (C-mos)
Forse si ho dimenticato qualcosa anche perche era tutto scritto su foglio A4...lo ricopiato su fidocad un po di fretta...tra il pin 14 e 7 dei 4011 ho messo i condensatori da 100nf e anche sul 4093...lo scopo del circuito è un timer per bromografo,un pulsante per incrementare e uno di start per attivare il decremento e il relè... allo 00 bromografo spento e buzz attivato...
Una cosa la voglio chiedere...è possibile ( mi è capitato una volta...) accendo il bromografo e vado ad impostare i 15 minuti di esposizione...do lo start...ed incomincia 15 14 13 e ad un certo punto passa a 9... mentre se lo lascio ad esempio impostati i 15 minuti SENZA DARE LO START,ma do lo start tipo dopo 5 minuti, tutto fila perfettamente...potrebbe esserci qualche errore che faccia rimbalzare il clock?
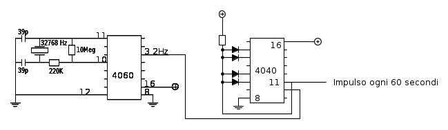
questo è il mio generatore di impulso ogni 60 secondi
questo è il mio generatore di impulso ogni 60 secondi
-

carlomusumeci
353 5 7 - Sostenitore

- Messaggi: 526
- Iscritto il: 8 apr 2011, 0:35
0
voti
[76] Re: CD 4093 (C-mos)
È strano come problema. Se passa da 13 a 9 di punto in bianco potrebbe essere qualche distrurbo che influenza il clock.. Se invece aspetta i secondi che deve farei qualche debug sui decoder..
Non ho analizzato il circuito, e dato lo strano problema, sono un po' perplesso. È ben filtrata l'alimentazione?
Non ho analizzato il circuito, e dato lo strano problema, sono un po' perplesso. È ben filtrata l'alimentazione?
0
voti
[77] Re: CD 4093 (C-mos)
sisi ben filtrata... regolata con LM7812 e i rispettivi condensatori da 100 nf in entrata e uscita del regolatore...
-

carlomusumeci
353 5 7 - Sostenitore

- Messaggi: 526
- Iscritto il: 8 apr 2011, 0:35
0
voti
[78] Re: CD 4093 (C-mos)
Ribadisco però che questo problema per il momento non lo sta dando piu...(per il momento)
-

carlomusumeci
353 5 7 - Sostenitore

- Messaggi: 526
- Iscritto il: 8 apr 2011, 0:35
Chi c’è in linea
Visitano il forum: Nessuno e 240 ospiti

Elettrotecnica e non solo (admin)
Un gatto tra gli elettroni (IsidoroKZ)
Esperienza e simulazioni (g.schgor)
Moleskine di un idraulico (RenzoDF)
Il Blog di ElectroYou (webmaster)
Idee microcontrollate (TardoFreak)
PICcoli grandi PICMicro (Paolino)
Il blog elettrico di carloc (carloc)
DirtEYblooog (dirtydeeds)
Di tutto... un po' (jordan20)
AK47 (lillo)
Esperienze elettroniche (marco438)
Telecomunicazioni musicali (clavicordo)
Automazione ed Elettronica (gustavo)
Direttive per la sicurezza (ErnestoCappelletti)
EYnfo dall'Alaska (mir)
Apriamo il quadro! (attilio)
H7-25 (asdf)
Passione Elettrica (massimob)
Elettroni a spasso (guidob)
Bloguerra (guerra)




