TX RX Infrarossi 2 canali
Moderatori:
carloc,
g.schgor,
BrunoValente,
IsidoroKZ
0
voti
Ciao :) si grazie per le formule ( sono tornato da lavoro per pausa pranzo per cui non ho potuto leggere prima i mess ) se mi potresti modificare il trasmettitore sarebbe perfetto così oggi vado a comprare i valori dei componenti che non ho...
-

carlomusumeci
353 5 7 - Sostenitore

- Messaggi: 526
- Iscritto il: 8 apr 2011, 0:35
0
voti
ieri avevo gia detto di comprarmi i componenti ad un amico, mi ha gia portato i trimmer 22 k (normali) e 20k (multigiro) magari l'oscillatore a 500 Hz (trasmettitore) si possono tarare in modo da usare questi da 20 k?
il valore dei condensatori me lo potresti dire e vedo se oggi mi possono cambiare quelli da 1n e 6n8?
il valore dei condensatori me lo potresti dire e vedo se oggi mi possono cambiare quelli da 1n e 6n8?
-

carlomusumeci
353 5 7 - Sostenitore

- Messaggi: 526
- Iscritto il: 8 apr 2011, 0:35
2
voti
Si, ti ricalcolo i componenti in modo da tenere fisso il valore dei trimmer, però mi devi dare un po' di tempo perché ora sono al lavoro anch'io...
In casa non hai dei condensatori, possiamo anche metterne in parallelo per arrivare alla capacità richiesta. Un capacimetro non lo hai vero?
In casa non hai dei condensatori, possiamo anche metterne in parallelo per arrivare alla capacità richiesta. Un capacimetro non lo hai vero?
0
voti
non ne ho capacimetro,vb vado a lavoro ci sentiamo stasera :)
-

carlomusumeci
353 5 7 - Sostenitore

- Messaggi: 526
- Iscritto il: 8 apr 2011, 0:35
5
voti
Allora,
il condensatore da 10nF lo sostituisci con uno da 100nF mentre quello da 6,8nF lo sostituisci con uno da 68nF. Se li trovi prendili con tolleranza ±10% o meglio ±5% altrimenti vai con i ±20% che sono i più comuni poi vediamo...
[EDIT]:
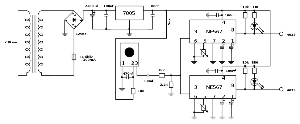
Ho anche modificato leggermente lo schema del ricevitore:
il condensatore da 10nF lo sostituisci con uno da 100nF mentre quello da 6,8nF lo sostituisci con uno da 68nF. Se li trovi prendili con tolleranza ±10% o meglio ±5% altrimenti vai con i ±20% che sono i più comuni poi vediamo...
[EDIT]:
Ho anche modificato leggermente lo schema del ricevitore:
0
voti
grazie Davidd :) ho reperito tutti i pezzi,,dopo incomincio a montare tutto...prima di fare lo stampato,mi accerto del funzionamento su breadboard cosi in caso di modifiche si puo intervenire...ma i valori dei due 567? di aggancio? ma quei 2 condensatori sui 567 a che servono di preciso? 
-

carlomusumeci
353 5 7 - Sostenitore

- Messaggi: 526
- Iscritto il: 8 apr 2011, 0:35
2
voti
Prego!
Il valore dei componenti dei 567 per calcolare la frequenza d'aggancio aspettavo li mettessi tu, hai tutto il materiale per farlo, prova e poi vediamo se è tutto ok
...
I condensatori da 100nF che ho aggiunto sia sui 567 che sul 40106 servono per lasciare agli integrati una riserva di carica in modo che quando commutano non debbano andarla a prendere fino all'alimentazione. Vanno montati il più vicino possibile ai pin di alimentazione.
Il valore dei componenti dei 567 per calcolare la frequenza d'aggancio aspettavo li mettessi tu, hai tutto il materiale per farlo, prova e poi vediamo se è tutto ok
I condensatori da 100nF che ho aggiunto sia sui 567 che sul 40106 servono per lasciare agli integrati una riserva di carica in modo che quando commutano non debbano andarla a prendere fino all'alimentazione. Vanno montati il più vicino possibile ai pin di alimentazione.
2
voti
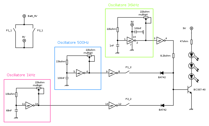
ma invece il trimmer riguardante l'oscillatore da 36khz come lo taro? da dove mi accorgerò che è sulla giusta frequenza?
ho fatto i calcoli per i valori del ne567 riguardante i 500Hz ...
La formula per calcolare C1 = 1,1/R1 X Fo
Quindi ho fatto Fo = 500 Hz
R1 = 10k (10000 valore scelto da me)
quindi C1= 1,1/10000 x 500 = 1,1/5000000 = 0,00000022 = ? 10 alla -8 che significa?
C2 e C3 come li calcolo?
il sito con le formule che mi hai postato dice di dividere,per C2 ,,,130 diviso frequenza
Mentre per C3 260 (doppio C2) diviso frequenza
Quindi verrebbero
C2= 130/500=0,26 quindi 26 uF ?
C3= 260/500=0,52 quindi 52 uF?
PS.nella settimana prossima mi prendo un frequenzimetro
ho fatto i calcoli per i valori del ne567 riguardante i 500Hz ...
La formula per calcolare C1 = 1,1/R1 X Fo
Quindi ho fatto Fo = 500 Hz
R1 = 10k (10000 valore scelto da me)
quindi C1= 1,1/10000 x 500 = 1,1/5000000 = 0,00000022 = ? 10 alla -8 che significa?
C2 e C3 come li calcolo?
il sito con le formule che mi hai postato dice di dividere,per C2 ,,,130 diviso frequenza
Mentre per C3 260 (doppio C2) diviso frequenza
Quindi verrebbero
C2= 130/500=0,26 quindi 26 uF ?
C3= 260/500=0,52 quindi 52 uF?
PS.nella settimana prossima mi prendo un frequenzimetro
-

carlomusumeci
353 5 7 - Sostenitore

- Messaggi: 526
- Iscritto il: 8 apr 2011, 0:35
2
voti
carlomusumeci ha scritto:ma invece il trimmer riguardante l'oscillatore da 36khz come lo taro? da dove mi accorgerò che è sulla giusta frequenza?
Era quello che cercavo di farti capire al messaggio [28]. Se per generare la portante usavamo un quarzo eravamo a posto perché non richiedeva taratura. A questo punto per tarare i 36kHz serve uno strumento, o frequenzimetro o oscilloscopio.
carlomusumeci ha scritto:0,00000022 = ? 10 alla -8 che significa?
E' un modo per esprimere i valori togliendo di mezzo i troppi zeri che complicherebbero la lettura. Si chiama "notazione scientifica".
Ti rifaccio i conti seguendo le formule prese dal datasheet per la frequenza di 500Hz.
Calcolo della frequenza interna al 567:

Visto che
la imponiamo noi ci basta fissare il valore di
o di
per trovare l'unica incognita che manca. Questa volta invece che cercare il valore del condensatore cerchiamo quello della resistenza perché è più semplice da gestire (basterebbe un trimmer). Fissiamo
e risolviamo per
:
Calcolo della banda passante del filtro interno al 567:

Fissiamo
sappiamo che
mentre
ci rimane da trovare il valore di
quindi ricaviamo che:
Infine dobbiamo dare un valore a
che è un condensatore di filtro sull'uscita dell'integrato. Il documento che ti avevo linkato parla di due volte
ma non capisco con che logica visto che il datasheet non lo menziona nemmeno e nell'esempio lo mette di capacità quattro volte superiore. Credo che l'approccio debba essere quello di scegliere il valore più basso possibile ma che allo stesso tempo assicuri una commutazione dell'uscita soltanto in presenza del segnale corretto. Nel tuo caso non dovrebbe essere un valore critico e per il momento darei ragione al link, poi vedremo. Quindi
.Domande:
Mi dici che modello di tester hai?
Mi dici anche l'esatto modello di led IR che hai scelto?
0
voti
Grazie per i calcoli,:) per l'altra frequenza provo io :) I led ir non hanno codice o per lo meno quando li ho comprati non me lo hanno specificato,sono quelli da 5 mm blu
Tester = Life M3900 ne ho anche un altro Life.UT30D.
Tester = Life M3900 ne ho anche un altro Life.UT30D.
-

carlomusumeci
353 5 7 - Sostenitore

- Messaggi: 526
- Iscritto il: 8 apr 2011, 0:35
Chi c’è in linea
Visitano il forum: Nessuno e 61 ospiti

Elettrotecnica e non solo (admin)
Un gatto tra gli elettroni (IsidoroKZ)
Esperienza e simulazioni (g.schgor)
Moleskine di un idraulico (RenzoDF)
Il Blog di ElectroYou (webmaster)
Idee microcontrollate (TardoFreak)
PICcoli grandi PICMicro (Paolino)
Il blog elettrico di carloc (carloc)
DirtEYblooog (dirtydeeds)
Di tutto... un po' (jordan20)
AK47 (lillo)
Esperienze elettroniche (marco438)
Telecomunicazioni musicali (clavicordo)
Automazione ed Elettronica (gustavo)
Direttive per la sicurezza (ErnestoCappelletti)
EYnfo dall'Alaska (mir)
Apriamo il quadro! (attilio)
H7-25 (asdf)
Passione Elettrica (massimob)
Elettroni a spasso (guidob)
Bloguerra (guerra)


