Lo schema è al post [56].
Il circuito non è sincrono, ma i segnali sono tutti con tempi finiti e non generano Rat-Races né vìolano condizioni di Set-up o Hold time.
Oltre al contatore richiede solo un DFF e due inverter.
Il circuito è stato provato ed è funzionante.
Sono interessato a capire quale sia il vantaggio della tua configurazione e specialmente come questo vantaggio bilanci una serie di violazioni abbastanza gravi delle basilari regole della progettazione digitale.
cd4516 presettable counter come divisore di frequenza
Moderatori:
carloc,
g.schgor,
BrunoValente,
IsidoroKZ
0
voti
Il vantaggio è quello di usare il D-FF
per avere una frequenza con duty-cycle del 50%
(e non solo brevi impulsi).
Ovviamente, purché funzioni, tutto si può fare.
Bisogna vedere se ne vale la pena.
per avere una frequenza con duty-cycle del 50%
(e non solo brevi impulsi).
Ovviamente, purché funzioni, tutto si può fare.
Bisogna vedere se ne vale la pena.
0
voti
Non capisco.
Abbiamo proposto due circuiti che utilizzano gli stessi componenti. Esattamente gli stessi.
Quello proposto da me (non nel senso che sia migliore perché l'ho proposto io, solo per distinguerlo), raggiunge il risultato e non vìola alcuna regola.
Quello proposto da te (sempre solo per distinguerlo), necessita di una frequenza doppia in ingresso e vìola due importanti regole.
Volevo solo sapere se c'era qualche altro vantaggio nascosto che non riesco a vedere e che mi fa sembrare la cosa assurda. Tutto qui.
Abbiamo proposto due circuiti che utilizzano gli stessi componenti. Esattamente gli stessi.
Quello proposto da me (non nel senso che sia migliore perché l'ho proposto io, solo per distinguerlo), raggiunge il risultato e non vìola alcuna regola.
Quello proposto da te (sempre solo per distinguerlo), necessita di una frequenza doppia in ingresso e vìola due importanti regole.
Volevo solo sapere se c'era qualche altro vantaggio nascosto che non riesco a vedere e che mi fa sembrare la cosa assurda. Tutto qui.
2
voti
angel99 ha scritto:Non capisco.
Eppure è semplice: per ottenere un duty-cycle del 99.9%
il D-FF non è indispensabile e poiché tu stesso dichiari che
il tuo circuito non è sincrono, non vedo violazione di regole.
In generale preferisco la semplicità alle complicazioni non
indispensabili.
Tutto qui.
0
voti
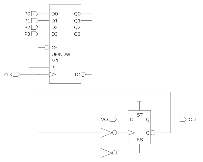
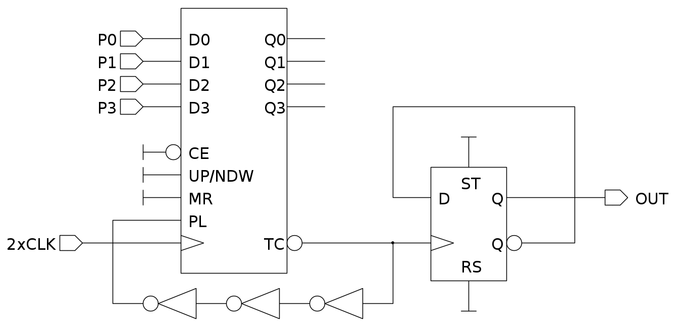
Ciao Giovanni,
sai che a questo punto mio padre avrebbe detto che il capostazione è di statura elevata, ma che lo zucchero è molto più dolce?
Scherzi a parte, a parole non ci si capisce, vediamo se riusciamo a farlo con gli schemi. Considerando solo quelli di cui si è arrivati a discutere in questi ultimi post, il primo schema proposto è quello al post [11] che ho ridisegnato qui sotto
Il secondo è quello al post [41], che ho riportato con la stessa grafica per rendere evidenti le differenze.
Vorrei veramente tu fossi così gentile da dirmi, basandosi sugli schemi qui sopra, quali sono i vantaggi del primo sul secondo.
E, andando più a fondo, se riesci a vedere condizioni di Rat-Race e/o di Minimum Pulse Width su uno degli schemi.
Grazie,
Angelo
sai che a questo punto mio padre avrebbe detto che il capostazione è di statura elevata, ma che lo zucchero è molto più dolce?
Scherzi a parte, a parole non ci si capisce, vediamo se riusciamo a farlo con gli schemi. Considerando solo quelli di cui si è arrivati a discutere in questi ultimi post, il primo schema proposto è quello al post [11] che ho ridisegnato qui sotto
Il secondo è quello al post [41], che ho riportato con la stessa grafica per rendere evidenti le differenze.
Vorrei veramente tu fossi così gentile da dirmi, basandosi sugli schemi qui sopra, quali sono i vantaggi del primo sul secondo.
E, andando più a fondo, se riesci a vedere condizioni di Rat-Race e/o di Minimum Pulse Width su uno degli schemi.
Grazie,
Angelo
0
voti
Mi sembra di averlo già spiegato:
Col primo schema (e basterebbe un solo NOT)
il D-FF serve a equalizzare la forma d'onda
(duty-cycle 50%, ovviamente dimezzando la frequenza),
ma non è necessario se si accetta un duty-cycle del 99.9%.
Poi puoi aggiungere allo schema quello che ti pare.
Col primo schema (e basterebbe un solo NOT)
il D-FF serve a equalizzare la forma d'onda
(duty-cycle 50%, ovviamente dimezzando la frequenza),
ma non è necessario se si accetta un duty-cycle del 99.9%.
Poi puoi aggiungere allo schema quello che ti pare.
1
voti
adert ha scritto:Ho fatto le prove con 1 nand e 3 nand , apparentemente non funziona , ma invece funziona in ambo i casi.
Dove sta il problema?![]()
![]()
![]()
Sta nel fatto che al CO o al PE con l'oscilloscopio non si vede nulla , se il clock è a bassa frequenza , mio caso 30hz avevo sonda 1 sul clock e sonda 2 sul PE asse tempi oscillo 20 ms.
Alzando la frequenza di clock a 60khz , asse tempi oscillo 5 us si vede sul PE un piccolissimo impulso della durata di 1us cosi come al CO negato.
LA frequenza in entrata viene divisa in tutti i casi , 1 nand , 3 nand , Dff+nand,ma con i primi 2 casi l'uscita , da prendersi o dal PE o dal CO ha un duty cicle del 99,99% o del 0,01% ed è difficile da vedere alle basse frequenze , pur funzionando .
Proprio cosi
Ci fosse stata la pazienza di controllare le uscite Q però, si sarebbe capito molto prima il problema :)
Secondo me l' impulso che ha una durata di circa 500 nanosecondi ( nel caso del 74193 ) , ma a quanto ho capito è simile anche nel 4516, è sufficiente e forse progettato anche al fine di questo funzionamento ( quello di autocaricare le uscite ) e non solo al fine di comandare il clock di stadi successivi.
Però , come ho anche detto a
Qualcosa comunque ho imparato in questo thread.
alla prossima..

Chi c’è in linea
Visitano il forum: Nessuno e 374 ospiti

Elettrotecnica e non solo (admin)
Un gatto tra gli elettroni (IsidoroKZ)
Esperienza e simulazioni (g.schgor)
Moleskine di un idraulico (RenzoDF)
Il Blog di ElectroYou (webmaster)
Idee microcontrollate (TardoFreak)
PICcoli grandi PICMicro (Paolino)
Il blog elettrico di carloc (carloc)
DirtEYblooog (dirtydeeds)
Di tutto... un po' (jordan20)
AK47 (lillo)
Esperienze elettroniche (marco438)
Telecomunicazioni musicali (clavicordo)
Automazione ed Elettronica (gustavo)
Direttive per la sicurezza (ErnestoCappelletti)
EYnfo dall'Alaska (mir)
Apriamo il quadro! (attilio)
H7-25 (asdf)
Passione Elettrica (massimob)
Elettroni a spasso (guidob)
Bloguerra (guerra)






